Architecture and Reference Framework
1 Introduction
1.1 EUDI Wallet ecosystem
The European Digital Identity (EUDI) Wallet is a secure, user-controlled digital application that empowers citizens to manage their official identity and other personal data. It allows Users to request verified digital information (known as "attestations") from trusted issuers (known as PID Providers and Attestation Providers), store that information, and present it to trusted parties (called Relying Parties) in a way that prioritizes privacy and security.
This Architecture and Reference Framework defines the following aspects of the EUDI Wallet ecosystem:
- Chapter 2 describes the main functionalities of a Wallet Unit, from the perspective of the User.
- Chapter 3 describes the key roles within the EUDI Wallet ecosystem, with their associated responsibilities.
- Chapter 4 describes the architecture of EUDI Wallet ecosystem, including its design principles, the components that make up a Wallet Unit and the interfaces between a Wallet Unit and other entities, the proximity and remote attestation presentation flows, the different architectures that may be used for implementing a WSCD, the lifecycles of the main entities and components, and the implementation of pseudonym generation and presentation.
- Chapter 5 describes the elements that make up an attestation, the different (legal) attestation categories that will be used in the EUDI Wallet ecosystem, the different attestation formats, the role of attestation rulebooks and associated catalogues, and the different the attestation presentation protocols.
- Chapter 6 contains the trust model for the EUDI Wallet ecosystem. For each of the main entities and components in the ecosystem, this chapter describes the mechanisms used to ensure it can be trusted by the entities it interfaces with, throughout its lifetime. These mechanisms may include registration, revocation, authentication, and authorisation.
- Chapter 7 discusses Wallet Solution certification and risk management.
- Chapter 8 discusses the accessibility of all User-facing components of the EUDI Wallet ecosystem.
- Chapter 9 describes how this document is and will be developed.
- Chapter 10 contains a list of references.
1.2 Legal context
On 3 June 2021, the European Commission adopted COMMISSION RECOMMENDATION (EU) 2021/946 of 3 June 2021 on a Common Union Toolbox for a coordinated approach towards a European Digital Identity Framework, calling on Member States to work closely together with the Commission towards the development of a Toolbox including a technical Architecture and Reference Framework (hereinafter the ARF), a set of common standards and technical specifications and a set of common guidelines and best practices.
The Recommendation specifies that these outcomes will serve as a basis for the implementation of the [European Digital Identity Regulation], without the process of developing the Toolbox interfering with, or prejudging the legislative process.
The Recommendation establishes a structured framework for cooperation between Member States, the Commission, and, where relevant, private sector operators to develop the Toolbox. The European Digital Identity Cooperation Group (EDICG), formerly known as the eIDAS Expert Group, is responsible for:
- exchange best practices and cooperate with the Commission on emerging policy initiatives in the field of digital identity wallets, electronic identification means and trust services;
- advising the Commission in the preparation of draft implementing and delegated acts;
- supporting Supervisory Bodies in the implementation of the [European Digital Identity Regulation];
- organising peer reviews of electronic identification schemes;
- engaging with the Commission and other relevant stakeholders to develop a Common Union Toolbox;
The European Digital Identity Cooperation Group's page can be found at the official page.
The European Digital Identity Cooperation Group has since further developed the concepts and specifications for the European Digital Identity Framework. The current ARF version is based on the legal text adopted by the co-legislators, including the adopted Commission Implementing Regulations:
- CIR 2024/2977 regarding PID and EAA,
- CIR 2024/2979 regarding integrity and core functionalities,
- CIR 2024/2980 regarding ecosystem notifications,
- CIR 2024/2981 regarding certification of Wallet Solutions,
- CIR 2024/2982 regarding protocols and interfaces,
- CIR 2025/846 regarding cross border identity matching,
- CIR 2025/847 regarding security breaches of European Digital Identity Wallets,
- CIR 2025/848 regarding registration of Wallet Relying Parties,
- CIR 2025/849 regarding the list of certified European Digital Identity Wallets,
- CIR 2025/1566 regarding the verification the identity and attributes of a QC or QEAA holder,
- CIR 2025/1567 regarding management of remote QSCDs as qualified trust services,
- CIR 2025/1568 regarding peer reviews of eID schemes,
- CIR 2025/1569 regarding QEAAs and EAAs provided by or on behalf of a public sector body responsible for an authentic source,
- CIR 2025/1570 regarding notification of information on certified QSCDs,
- CIR 2025/1571 regarding the formats and procedures for annual reports by supervisory bodies,
- CIR 2025/1572 regarding the format and procedures for notification of intention and verification with regard to the initiation of qualified trust services,
- CIR 2025/1929 regarding the binding of date and time to data and establishing the accuracy of the time sources for the provision of qualified electronic time stamps,
- CIR 2025/1942 regarding qualified validation services for qualified electronic signatures and qualified validation services for qualified electronic seals,
- CIR 2025/1943 regarding reference standards for qualified certificates for electronic signatures and qualified certificates for electronic seals,
- CIR 2025/1944 regarding reference standards for processes for sending and receiving data in qualified electronic registered delivery services and as regards interoperability of those services,
- CIR 2025/1945 regarding the validation of qualified electronic signatures and of qualified electronic seals and the validation of advanced electronic signatures based on qualified certificates and of advanced electronic seals based on qualified certificates,
- CIR 2025/1946 regarding qualified preservation services for qualified electronic signatures and for qualified electronic seals,
- CIR 2025/2160 regarding reference standards, specifications and procedures for the management of risks to the provision of non-qualified trust services,
- CIR 2025/2162 regarding the accreditation of conformity assessment bodies performing the assessment of qualified trust service providers and the qualified trust services they provide, the conformity assessment report and the conformity assessment scheme,
- CID 2025/2164 regarding the version of the standard on which the common template for the trusted lists is based,
- CIR 2025/2527 regarding reference standards for qualified certificates for website authentication,
- CIR 2025/2530 regarding requirements for qualified trust service providers providing qualified trust services,
- CIR 2025/2531 regarding reference standards and specifications for qualified electronic ledgers,
- CIR 2025/2532 regarding reference standards and specifications for qualified electronic archiving services.
1.3 Purpose, scope and audience
This EUDI Wallet Architecture and Reference Framework (ARF) defines the architecture, components, and interactions of the EUDI Wallet ecosystem. It provides the technical foundation for ensuring ecosystem-wide interoperability, security, and privacy.
Specifically, this document serves three primary purposes:
- Explains the architecture: It details the system components and their interactions, serving as background information for the High-Level Requirements (HLRs) found in Annex 2.
- Guides implementation: It acts as a common reference for the harmonised implementation of the [European Digital Identity Regulation], guiding the development of technical specifications, standards, and operational procedures.
- Supports development of reference implementation: It is used to develop the Wallet Solution reference implementation and will serve as a foundation for future updates to Implementing Acts based on technological advancements.
This ARF is informative and intended to support implementation; it does not replace the legally binding [European Digital Identity Regulation] or its adopted implementing and delegated acts, which are the only mandatory requirements.
This document applies exclusively to EUDI Wallet ecosystems compliant with the Regulation. It represents the current state-of-play of the European Digital Identity Cooperation Group and will be updated over time.
The audience of the ARF consists of:
- Entities acting as PID Providers, QEAA Providers, PuB-EAA Providers, or EAA Providers,
- Wallet Providers,
- Relying Parties,
- Conformity Assessment Bodies (CABs), and
- Supervisory Bodies.
1.4 Relation to the Large-Scale Pilots (LSP)
To support the development of a reference implementation of a Wallet Solution and to pilot its usage across different priority use cases, the Commission launched a call for proposals on 22 February 2022 under the Digital Europe Programme to pilot use cases for the EUDI Wallet ecosystem at a large scale.
The objective of the Large-Scale Pilots (LSP) call is to support the piloting of the EUDI Wallet ecosystem around a range of use cases involving both public and private sector stakeholders. The LSPs will test the EUDI Wallet ecosystem in both national and cross-borders contexts and integrate with the iterative development of the reference application.
The works of the LSPs will be aligned with the ARF, which will guide pilot system design and architecture development together with the release of the reference implementation.
The LSPs are expected to provide feedback on the ARF as they develop and interact with Relying Party services, Qualified or non-qualified Electronic Attestations of Attributes (Q)EAA Providers, Person Identification Data (PID) Providers, Qualified and non-qualified Trust Service Providers and Users in meaningful interactions under the proposed use cases.
1.5 Definitions
The definitions used in this document can be found in Annex 1 of this document.
1.6 Change Log
In this version of the ARF, the following changes were made:
- Changes due to comments received from Member States on ARF 2.7.3 received before and after the Cooperation Group meeting of 2 December 2025. The 44 comments were mainly concerning Annex 2 and resulted in changes in the Annex 2 and in the main text. Four figures in the main text are updated and one new figure is introduced.
- Changes due to comments received from the Certification work stream on the HLRs in Annex 2. A number of these comments were processed.
- Changes due to progress on Technical Specifications and Standards, especially TS3.
- Changes due to the final discussion paper for Topic T (Support and maintenance by the Wallet Provider),
- Changes due to the final discussion paper for Topic AA (Support of Electronic Payments Customer Authentication (SCA) with the Wallet),
- Changes due to the final discussion paper for Topic E (Pseudonyms, including User authentication mechanism),
- Changes due to the final discussion paper for Topic R (Authentication of the User to the device),
- Several issues raised via Confluence and GitHub have been resolved.
Apart from these changes, a limited number of editorial mistakes were corrected.
1.7 Further refinement of the ARF
The Architecture and Reference Framework (ARF) will be further refined and maintained according to the ARF work plan, which addresses the work to:
- Refine and stabilize high-level requirements (HLRs) for core EUDI Wallet functionalities.
- Maintain alignment with relevant standards and technical specifications.
- Maintain alignment with certification requirements.
- Maintain alignment with new and updates of Implementing Acts.
The work will be progressed through discussions with Member States, the European Digital Identity Cooperation Group, civil society, industry representatives, and professionals, ensuring broad and comprehensive feedback from all relevant stakeholders.
The outcomes of these discussions will be incorporated into future versions of the ARF. The document will continue to evolve iteratively, improving its content and addressing new topics as they emerge. The process for providing feedback and details on how updates are managed is described in Chapter 9.
The topics to further refine and stabilise the ARF are available on GitHub, including progress updates.
Please note the ARF and its supporting materials remain open to continuous feedback via the internal and public channels, and stakeholders can propose new or revised topics at any time. Updates to the ARF are implemented through the ARF work plan: topics are prioritized, scheduled, and progressed via the agreed process, and the work plan is updated accordingly as implementation needs evolve.
1.8 Drafting Process and Discussion Papers
The development of the Architecture and Reference Framework (ARF) is guided by discussions with Member States and experts from the European Digital Identity Cooperation Group, as well as by feedback from industry and the wider community through GitHub.
For each discussion topic, a Discussion Paper is created and iteratively refined until consensus is reached. Once finalised, the paper is integrated into the next release of the ARF. An overview of all Discussion Papers and the ARF versions into which they were integrated can be found in the corresponding README file.
Once a Discussion Paper has been integrated into the ARF, it is no longer updated. Over time, its content may therefore become outdated, for example, when high-level requirements are modified in later ARF versions. This can happen for several reasons:
- Adjustments at integration
Requirements or descriptions may already be slightly modified when a Discussion Paper is integrated into the ARF, to ensure consistency of language and style across the ARF. Sometimes further refinements are made in collaboration between the ARF editors and the authors of the paper, for example to solve contradictions between high-level requirements proposed in the discussion paper and existing requirements in other parts of the ARF. - Interdependence of topics
Discussion topics are not entirely separate. The introduction of new Discussion Papers may lead to adjustments of existing requirements or descriptions in the ARF. - Continuous feedback
The Commission receives feedback via Confluence, GitHub, and internal reviews. When accepted, these comments lead to further changes in the ARF.
Although the ARF may reference Discussion Papers as background information, historic Discussion Papers (including their proposed high-level requirements) are not normative. The final requirements are those in the latest version of the Annex 2 of the ARF.
2 EUDI Wallet functionalities
2.1 Introduction
The EUDI Wallet ecosystem is designed as a secure, User-controlled digital environment that enables Users to use their Wallet Unit to manage and present their person identification data (PID) and attestations across both public and private services in the EU. Its functionalities are built around security, privacy, and User control, ensuring seamless interactions with Relying Parties and other entities, while adhering to data protection principles.
This chapter outlines the core functionalities of Wallet, as defined by the [European Digital Identity Regulation], and examines how the requirements for its implementation align with real-world use cases where Users will use their Wallet.
The functionalities of a Wallet can be grouped into the following categories:
- Secure identification and authentication, ensuring that Users can present person identification data in a trusted environment.
- Exchanging qualified and non-qualified User attributes through secure and verifiable electronic attestations of attributes.
- Electronic signing of documents or data, allowing Users to create legally recognised qualified electronic signatures and seals.
- Generate and use pseudonyms for authentication, to enhance privacy and prevent tracking.
These functionalities are discussed in the next four sections.
2.2 Identification and authentication
Using their Wallet, Users are able to:
- Identify and authenticate to online and offline services, while using selective disclosure of attributes as well as User approval. This ensures that only necessary and User-approved attributes are presented to Relying Parties, which minimises exposure of personal information.
- Securely authenticate Relying Parties or other Wallet, making sure that attributes are only presented to trusted entities.
- Onboard seamlessly with PID Providers or attestation Providers by leveraging existing electronic identification schemes, for a smooth and secure registration process.
- Be informed whether a Relying Party is registered to receive the requested attributes.
- Access a transaction log via a dashboard, allowing Users to:
- Review past interactions with Relying Parties and Wallet Units.
- Request data erasure under the GDPR Article 17 to maintain privacy.
- Report suspicious Relying Parties to the relevant national data protection authority.
These identification and authentication functions are closely linked to the concept of the Wallet as an electronic identity (eID) means. Article 3(42) of the EUDI Framework defines the European Digital Identity Wallet as an electronic identification means. In this document, a Wallet Solution provides a Wallet Unit (a unique technical configuration). The Wallet Unit, together with the PID issued to it and operated under the relevant eID scheme, implements the functionality of the European Digital Identity Wallet as the eID means.
Article 5a(5), point (d), requires that the European Digital Identity Wallet, provided under the relevant eID scheme, meets the requirements for assurance level high. In this ARF, this is implemented through a Wallet Solution providing a Wallet Unit to which a PID is issued and operated under an eID scheme at assurance level high.
The concept of Level of Assurance is defined for electronic identification means (and the corresponding eID scheme). For other attestations held or managed in the Wallet Unit, assurance and trust are expressed through other mechanisms (e.g. the security controls required for issuance and lifecycle management) and the regulation does not prescribe any specific level to be reached.
To reflect this, the ARF uses the term level of security for non-PID attestations, to indicate that different attestations may be subject to different security requirements. Each Attestation Provider specifies the required level of security for its attestations (including, where applicable, requirements on issuance, storage, presentation, and lifecycle management).
2.3 Attribute exchange mechanism using attestations
Using their Wallet, Users are able to:
- Request, store, and present personal identification data and electronic attestations of attributes under their sole control, ensuring secure usage in both online and offline scenarios.
- Backup a list of their attributes, attestations, and configurations, guaranteeing compliance with data portability rights.
- Prevent tracking by Relying Parties when using attestations, ensuring privacy-preserving interactions.
2.4 Qualified electronic signatures
Using their Wallet, Users are able to:
- Create qualified electronic signatures and seals for legally binding digital transactions.
- Sign documents using qualified electronic signatures, which are provided by default and free of charge within the Wallet, ensuring universal accessibility and compliance with legal standards.
These functionalities are implemented by using the authentication and signing capabilities of the Wallet as a part of a local QSCD, or by involving a remote QSCD managed by a QTSP (called a Qualified Electronic Signature Remote Creation (QESRC) Provider). Local QSCDs are discussed in Section 4.3.2. QESRC Providers are discussed in Section 3.9.
For high-level requirements regarding the creation of qualified electronic signatures, see Topic 16 and Topic 37.
2.5 Pseudonyms
2.5.1 Overview
Using the Wallet, Users are able to present a pseudonym to a Relying Party (RP) to authenticate in situations where it is not necessary for the Relying Party to learn the User's identity. A pseudonym enables the Relying Party to recognise the same User across sessions within a defined scope, while avoiding unnecessary identification. This aligns with the general principle in [European Digital Identity Regulation], Article 5, that the use of user-chosen pseudonyms shall not be prohibited.
In the European Digital Identity Wallet context, Wallets must support the generation of pseudonyms and store them encrypted and locally ([European Digital Identity Regulation], Article 5, Article 5a(4)(b)). In addition, relying parties must not refuse the use of pseudonyms where identification of the user is not required by Union or national law ([European Digital Identity Regulation], Article 5, Article 5b(9)).
The Discussion Paper for Topic E introduced four possible use cases for pseudonyms within the EUDI Wallet ecosystem:
- A. Pseudonymous authentication,
- B. Attribute registration with subsequent authentication using a pseudonym,
- C. Rate-limited participation and
- D. Linkable pseudonymous authentication.
These use cases are described in the next sections.
2.5.2 Use case A: Pseudonymous authentication
A User authenticates to a Relying Party using a pseudonym when the Relying Party does not need to know the User's identity. The Relying Party typically links the pseudonym to an account and afterwards grants access to that account when the User can successfully authenticate using that pseudonym. To be reliable for account access, pseudonyms must be unique within the relevant scope (i.e., no collisions between different Users for the same Relying Party scope). A User may hold multiple pseudonyms at the same Relying Party (e.g., multiple accounts).
2.5.3 Use case B: Attribute registration with subsequent authentication using a pseudonym
This use case builds on use case A. In addition to pseudonymous authentication, the User may wish to register verifiable attributes (e.g., by presenting a PID or attestation) in the account. The Relying Party receives evidence that the attributes provided are associated with the same User who controls the pseudonym. Where available, a cryptographic binding mechanism, as discussed in Section 6.6.3.10.2, can be used to strengthen the assurance of that association while avoiding unnecessary disclosure.
2.5.4 Use case C: Rate-limited participation
This use case builds on use case A or B, but adds the guarantee that a User can register only a limited number of distinct pseudonyms (called the 'rate') for a given scope, as defined by the Relying Party. This supports scenarios such as limiting spam or bot registrations or enforcing "one participation per person" patterns, while still avoiding disclosure of the User's identity.
2.5.5 Use case D: Linkable pseudonymous authentication across multiple actors
In this use case, a single pseudonym is used to authenticate towards multiple actors, so that these actors can recognise the User and (where intended) exchange information based on that pseudonym for a specific purpose. A typical example is an e-commerce flow where a User uses one pseudonym with a merchant and later authenticates with the same pseudonym to a carrier for delivery or pick-up. Because this introduces cross-party linkability, it should be supported only where necessary for the use case and with appropriate safeguards and User choice.
Section 4.7 provides further information on how pseudonyms can be implemented to support these use cases.
For high-level requirements, see Topic 11 in Annex 2.
2.5.6 Use case support
Commission Implementing Regulation (EU) 2024/2979 sets the baseline obligations for pseudonyms: Wallets must support pseudonym generation and, upon request of a wallet-relying party, generate a pseudonym that is specific and unique to that wallet-relying party, and provide it to the wallet-relying party either stand-alone or in combination with a requested PID or attestation (CIR 2024/2979, Article 14(1)-(2)).
With regard to the use cases identified above, this implies the following:
- Wallet Units support use case A (Pseudonymous authentication), since this is required in the CIR. In terms of technical specifications, CIR 2024/2979 Annex V references the technical specifications in [W3C WebAuthn], although other mechanisms can be used as well.
- Use case B (Attribute registration with subsequent authentication using a pseudonym) is partially supported, insofar as Article 14(2) enables Wallet Units to provide the pseudonym in combination with a PID or attestation, but additional technical specification work is needed to specify a common cryptographic binding mechanism to bind the PID or attestation to the pseudonym.
- Use case C (Rate-limited participation) requires the specification of an additional mechanism to ensure interoperability. Section E in Topic 11 contains a set of expectations for such a mechanism.
- Use case D (Linkable pseudonymous authentication) can be supported by issuing pseudonyms in the form of an attestation, see Section 4.7.3. However, no common specification of pseudonym attestations is available currently.
Future ARF iterations will therefore develop and/or reference additional technical specifications to support the use cases B - D in a harmonised way (including conformance expectations), building on the baseline established by CIR 2024/2979.
2.6 The role of Use Cases
2.6.1 Overview
The development of the Architecture and Reference Framework (ARF) is strategically driven by real-world use cases, ensuring that the User experience, value proposition, and requirements of the EUDI Wallet ecosystem are effectively addressed. To achieve this, the European Digital Identity Cooperation Group initially created service blueprints for each use case, which detail service touch points, components, and processes.
These blueprints serve a dual purpose: they play a crucial role in service design, enhancing both User experience and operational efficiency, while also identifying areas for improvement. As a foundational element, these blueprints shape the development of common specifications, providing comprehensive yet flexible solutions that can accommodate alternative approaches and optional steps.
User journeys may vary based on the specific implementation approach, influencing aspects such as data retrieval and User approval processes. The Annexes contain detailed descriptions of these blueprints, ensuring transparency and adaptability.
The European Digital Identity Cooperation Group has outlined service blueprints for the following main use cases:
- Identification and authentication to access online services, see Section 2.6.2,
- Qualified Electronic Signature, see Section 2.4,
- Mobile Driving Licence, see Section 2.6.3,
- Strong User Authentication for electronic payments, see Section 2.6.4
- A natural person representing another natural person, see Section 2.6.5.
- Additional use cases that will be introduced in the future, see Section 2.6.6.
These blueprints, along with all relevant information on use cases implementation, will be compiled in a standardised format within a dedicated document titled the "Use Cases Manual", and distributed together with this document.
2.6.2 Identification and authentication to access online services using PID
One of the main use cases of the EUDI Wallet ecosystem is secure User identification and authentication. A User presents data from their PID, which is issued and managed at Level of Assurance (LoA) High, to various online services, both public and private. This capability is crucial, as it allows Relying Parties to confidently verify the identity of Users they interact with.
In this use case, a User utilises their Wallet Unit to present specific attributes from a PID to a Relying Party in order to access online services. Before doing so, the Wallet Unit first authenticates the User. The User is particularly mindful of the privacy and security implications of presenting data when accessing online services. Their primary objective is to securely and reliably access online services that require authentication, while maintaining full control over how their personal data is presented.
2.6.3 Mobile Driving Licence
A significant use case for the Wallet Unit involves allowing Users to request, store, and present a mobile Driving Licence (mDL) as an attestation in their Wallet Unit, allowing them mainly to prove their driving privileges. In this use case, the User employs a Wallet Unit to present an mDL to a Relying Party, for instance a police officer.
Like any other attestation type, an mDL can be presented in proximity as well as online, over the internet.
For more details and high-level requirements for this use case, please see Topic 4.
2.6.4 Strong User Authentication for electronic payments
Users would like to be able to authenticate themselves and their electronic payments securely and conveniently using their Wallet Units, so that they can enjoy a seamless and protected shopping and payment experience.
A Wallet Unit facilitates complying with strong customer authentication (SCA) requirements for electronic payments, ensuring a high level of security and compliance with Article 97 of the PSD2 (and with the future PSD3/PSR).
Note: Whereas the PSD2 speaks about 'strong customer authentication', the [European Digital Identity Regulation], Article 5f(2), uses the term 'strong user authentication'. The ARF assumes that this means that Wallet Units must comply with the requirements for SCA in the PSD2
Commission Delegated Regulation (EU) 2018/389 lays down the requirements for strong customer authentication (SCA), which needs to be complied with when accessing a payment account online and for initiating electronic payments, or carrying out any action through a remote channel which may imply a risk of payment fraud or other abuses. The use of a Wallet Unit for SCA will be in full compliance with those requirements. This implies that the Wallet Unit must enable the User to authenticate payment information, such as amount and payee, originating from a Relying Party, and to return the authenticated data to the Relying Party.
In general, the life cycle of a Wallet Unit in the role of an authenticator for Strong User Authentication comprises the following phases:
- Registration: The User registers the Wallet Unit as an authenticator for a
service. This process includes:
- User identification and authentication, for example by presenting a PID,
- User consent for the registration,
- Linking a Wallet Unit with the service and a User account in that service. This happens by issuing a dedicated SUA attestation to the Wallet Unit, containing User attributes relevant for the service. The issuance process for this SUA attestation complies with all requirements for attestation issuance in this ARF. The SUA attestation is device-bound, which means it contains a public key, and the associated private key is stored in a WSCA/WSCD or in a keystore.
- Strong User Authentication: A Relying Party sends a presentation request to the Wallet Unit to request relevant attributes from the SUA attestation. This presentation request includes transactional data. In the context of electronic payments, the transactional data will include at least the payment amount and the payee. After presenting the data to the User and obtaining the User's consent, the Wallet Unit signs the transactional data. It does so by including (a representation of) the transactional data in the signature creation process used for device binding. Note that the syntax and semantics of the transactional data, as well as rules for how the data must be presented to the User and how the data will be prepared for inclusion in the device binding signature, will be defined in the Attestation Rulebook (or a Technical Specification) for the SUA attestation.
- De-registration: Unlinking the Wallet Unit from the service and/or the User's account in that service. This will involve deletion or revocation of the SUA attestation.
For more information, please refer to Sections 5.6.2 and 6.6.3.8. For high-level requirements, see Topic 20.
2.6.5 Natural person representing another natural person
The [European Digital Identity Regulation] considers the representation of one natural person by another.
One common use case is the legal representation of minors or individuals with diminished legal capacity. For example, parents or legal guardians must be empowered to make decisions and act on behalf of their children and represent them when accessing educational platforms, healthcare services, government benefits, or other services. The EUDI Wallet ecosystem must therefore accommodate such representation in a secure, verifiable manner.
Another significant use case is the management of affairs for elderly or incapacitated individuals. In these cases, individuals can be assigned as legal representatives to manage healthcare, financial, and personal matters. For instance, a caregiver or relative could hold a delegation to access health records or submit applications for social care services on behalf of the person they represent.
Power of attorney is another use case of a natural person (the agent) acting on behalf of another natural person (the principal).
It should therefore be possible to issue a dedicated representation attestation for a natural person to a representative, in accordance with applicable national and European legislation. For certain use cases (e.g., parent-child relationships), the Attestation Provider of such attestations will be able to retrieve the relevant information from Authentic Sources at the national level. In other cases (e.g., power of attorney), the represented natural person may be required to explicitly authorize the representative.
Representation attestations for a natural person issued to a representative have a distinct attestation type. The Attestation Rulebook describing this attestation type specifies the nature of the representation and clearly defines the operations that the representative is authorized to perform, thereby restricting the scope of their authority.
Furthermore, representation attestations (like any other attestations) are either short-lived or revocable. In the case of revocable representation attestations, all entities that, according to applicable law, are entitled to revoke them have the capability to request the Attestation Provider to do so. It is emphasized that the high-level requirements concerning attestation revocation, as defined in Topic 7, also apply to this attestation type.
A User holding a representation attestation is able to represent another natural person when interacting with a Relying Party. The Relying Party is always aware that it is interacting with a legal representative or agent. This is ensured by the fact that the corresponding Wallet Unit presents an attestation having a distinct type, specifically for representation attestations.
For more details and high-level requirements for this use case, please see Topic 29.
2.6.6 Examples of other use cases
2.6.6.1 Health data
Easy access to health data is crucial in both national and cross-border contexts. A Wallet Unit may enable access to patient summary, ePrescriptions, etc.
2.6.6.2 Educational attestations and professional qualifications
Providing credentials for qualification recognition procedures can be costly and time-consuming for Users, Relying Parties (such as companies and employers), and Attestation Providers (such as education and training providers or academic institutions). A Wallet Unit may be a repository for educational credentials and a means for presenting them by the User to relevant Relying Parties.
2.6.6.3 Digital Travel Credential
Digital Travel Credential (DTC) Providers may issue DTCs to Wallet Units in a supported format, to enable Relying Parties to identify Users, thus facilitating a smooth travel experience and User journey. Relying Parties for a DTC may include governments, transportation providers, hospitality agents, or any other actors operating in a regulated environment which requires the use of a DTC.
2.6.6.4 Central Bank Digital Currencies
In the future, a Wallet Unit could also be used for payments with Central Bank Digital Currencies.
2.6.6.5 Social Security
Documents related to social security are important for many EU citizens to prove their rights and obligations under social security legislation in the EU. Examples include:
- Portable Document ("PDA1") This is a statement of applicable legislation which is useful to prove that a person pays social contributions in another EU country, for example if they are a posted worker or work in several countries at the same time.
- Electronic Health Insurance Card ("EHIC") This is a free card that provides every citizen with access to medically necessary government-provided healthcare during a temporary stay in one of the 27 EU countries, Iceland, Liechtenstein, Norway, and Switzerland, under the same conditions and at the same cost (free in some countries) as persons insured in that country. This includes, for example, services related to chronic or existing illnesses, as well as in connection with pregnancy and childbirth.
3. Roles within the EUDI Wallet ecosystem
3.1 Introduction
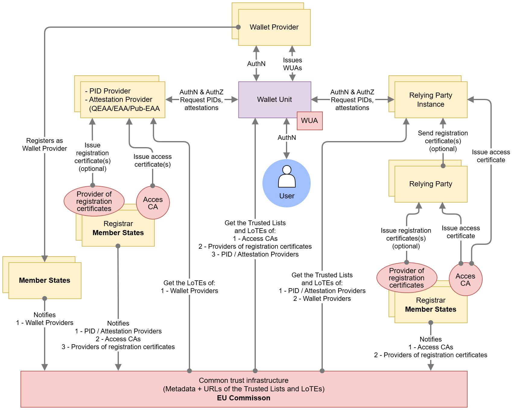
This chapter describes the EUDI Wallet ecosystem as it is foreseen in the [European Digital Identity Regulation]. The different roles in the EUDI Wallet ecosystem are depicted in Figure 1 and described in the following sections.
Note that a single entity may combine multiple of the roles depicted in the figure, as long as that entity complies with all requirements, both legal and technical, for each of the roles. In addition, potential conflicts of interest are to be avoided, but this issue is outside the scope of this ARF.
Figure 1: Overview of the EUDI Wallet ecosystem roles
The table below summarizes the key roles in the EUDI Wallet ecosystem, as shown in Figure 1. Each role is detailed in the corresponding referenced section.
| Role | Primary Responsibility | Section |
|---|---|---|
| User of Wallet Unit | Manage, store, and present PIDs/attestations. | Section 3.2 |
| Wallet Provider | Make the certified Wallet Solution available to Users. | Section 3.3 |
| PID Provider | Issue Person Identification Data (PID) to Users. | Section 3.4 |
| Trusted List or LoTE Provider | Maintain, manage, and publish Trusted Lists and/or Lists of Trusted Entities. | Section 3.5 |
| QEAA Provider | Issue Qualified Electronic Attestations of Attributes (QEAAs). | Section 3.6 |
| PuB-EAA Provider | Issue EAAs on behalf of a public sector body. | Section 3.7 |
| EAA Provider | Issue Non-Qualified Electronic Attestations of Attributes (EAAs). | Section 3.8 |
| Qualified Electronic Signature Remote Creation (QESRC) Provider | Provide Qualified Electronic Signature Remote Creation services. | Section 3.9 |
| Authentic Source | Act as the definitive repository for specific attributes. | Section 3.10 |
| Relying Party (RP) / Intermediary | Request and receive attributes from a Wallet Unit. | Section 3.11 |
| Conformity Assessment Body (CAB) | Certify Wallet Solutions and audit Trust Service Providers. | Section 3.12 |
| Supervisory Body | Review the proper functioning of ecosystem actors. | Section 3.13 |
| Device Manufacturers / Subsystems | Provide the underlying platform (hardware, OS, secure elements). | Section 3.14 |
| Attestation Scheme Provider | Define and publish the Attestation Rulebooks and schemes. | Section 3.15 |
| National Accreditation Body (NAB) | Accredit CABs according to EU regulations. | Section 3.16 |
| Registrar | Manages the registration of Providers and Relying Parties. | Section 3.17 |
| Access Certificate Authority (Access CA) | Issue access certificates for authentication. | Section 3.18 |
| Provider of Registration Certificates | Issue certificates detailing registration status and scope. | Section 3.19 |
3.2 Users of Wallet Units
Users of Wallet Units use the Wallet Unit to receive, store, and present PIDs, QEAAs, PuB-EAAs, or non-qualified EAAs to Relying Parties. Users can also create qualified electronic signatures and seals (QES) and create and present pseudonyms.
CIR 2024/2982 (among others) defines 'wallet user' as 'a user who is in control of the wallet unit'. Being in control of the Wallet Unit implies being able to present a PID or attestation to a Relying Party. Within the use cases described in the current version of the ARF, the User is the subject of the PID(s) in the Wallet Unit. The User is also the subject of most of the attestations in the Wallet Unit, but there could be attestations related to objects owned or used by the User, such as a vehicle registration card. Additionally, the Wallet Unit could contain attestations that have no subject, such as vouchers. Such attestations will be valid for any User that can present it to a Relying Party.
Please note that:
- the topic of Wallet Units for legal persons, possibly containing a legal-person PID, has has been removed from this ARF in view of the development of a separate business wallet.
- this ARF assumes that a User device is a personal device, meaning that the User will not share it with other people, and that only the User can access and control the Wallet Unit. This also implies that all PIDs and attestations on the Wallet Unit pertain to that User (or to entities represented by, or objects owned by or linked to, that User).
The use of a Wallet Unit by citizens is not mandatory under the [European Digital Identity Regulation]. However, each Member State will provide at least one European Digital Identity Wallet within 24 months after the entry into force of the Implementing Acts referred to in the [European Digital Identity Regulation].
3.3 Wallet Providers
Wallet Providers are Member States or organisations either mandated or recognised by Member States making a Wallet Solution available to Users. All Wallet Solutions must be certified as described in Chapter 7.
A Wallet Provider makes a combination of several products and Trust Services available to a User, which give the User sole control over the use of their Person Identification Data (PID) and Electronic Attestations of Attributes (QEAA, PuB-EAA or EAA), and any other personal data within their Wallet Unit. This also implies guaranteeing a User sole control over sensitive cryptographic material (e.g., private keys) related to their Wallet Unit.
Wallet Providers are responsible for ensuring compliance with the requirements for Wallet Solutions.
From the viewpoint of the other actors in the EUDI Wallet ecosystem, the Wallet Provider is responsible for all components of the Wallet Unit. These components are described in Section 4.3.2. In particular, the Wallet Provider is responsible for ensuring that the Wallet Instance can access a Wallet Secure Cryptographic Device (WSCD) that has a level of security sufficient to ensure that the Wallet Unit can achieve Level of Assurance High, as required in the [European Digital Identity Regulation] for the PID. This is true even if the WSCD is not delivered by the Wallet Provider but is integrated into the User device. For more information, see Section 4.5. Other actors in the ecosystem do not need to interact with or explicitly trust a WSCA or WSCD supplier. As explained in Section 6.5.3.4), Wallet Providers sign Wallet Unit Attestations (WUA) and Wallet Instance Attestations (WIA) and issue them to the Wallet Unit. A WUA attests that the Wallet Unit and all of its components, including the WSCA/WSCD or keystore and the public keys included in the WUA, comply with the relevant requirements. A WIA only attests the integrity of the Wallet Instance (i.e., the app installed on the User device).
3.4 Person Identification Data (PID) Providers
PID Providers are trusted entities responsible for:
- verifying the identity of the User in compliance with LoA high requirements,
- issuing a PID to the Wallet Unit, and
- making available, in a privacy-preserving way, information for Relying Parties to verify the validity of the PID.
The terms and conditions of these services are for each Member State to determine.
PID Providers may be the same organisations that today issue official identity documents, electronic identity means, etc. PID Providers may be the same organisations as Wallet Providers. In case an organisation acts as both a PID Provider and a Wallet Provider, it complies with all requirements for both PID Providers and Wallet Providers.
3.5 Trusted List or LoTE Provider
A Trusted List or LoTE Provider is a body responsible for maintaining, managing, and publishing Trusted Lists and/or Lists of Trusted Entities (LoTE).
Within the EUDI Wallet ecosystem, Trusted Lists exist for the following entities:
- QEAA Providers, see Section 3.6,
- PuB-EAA Providers, see Section 3.7.
Lists of Trusted Entities exist for:
- Wallet Providers, see Section 3.3,
- PID Providers, see Section 3.4,
- Access Certificate Authorities, see Section 3.18,
- Providers of registration certificates, see Section 3.19.
Notes:
- There is no Trusted List or LoTE for Relying Parties. The expected number of Relying Parties in the Union would make this infeasible. Instead, a Relying Party receives one or more access certificate(s) from an Access Certificate Authority (see Section 3.18), and these certificates allow a Wallet Unit to authenticate the Relying Party.
- Wallet Providers, PID Providers, Access Certificate Authorities, and Providers of registration certificates are not trust service providers in the sense of the [European Digital Identity Regulation]. For that reason, they are included in a LoTE, not in a Trusted List in the sense of Article 22.
- Non-qualified EAA Providers are trust service providers in the sense of the [European Digital Identity Regulation]. Therefore, Trusted Lists and Trusted List Providers may also exist for non-qualified EAA Providers. However, this is out of scope of the ARF.
These Trusted Lists and LoTEs are described in more detail in Sections 6.2.2, 6.3.2 and 6.4.2. Some Trusted Lists or LoTEs contain the trust anchors of the relevant entities. A trust anchor is a combination of a public key and the identifier of the associated entity and may be used to verify signatures created by that entity.
An entity's status as a trusted entity can be verified by checking whether they are present on the relevant Trusted List or LoTE. In order to be put on a Trusted List or LoTE, relevant entities must be notified to the Commission by a Member State. For all mentioned entities except Wallet Providers, this happens after the entity has been registered by a Registrar in the Member State, see Section 3.17.
For more information and high-level requirements, please refer to Topic 27 and to Topic 31.
3.6 Qualified Electronic Attestation of Attributes (QEAA) Providers
Qualified EAAs are provided by Qualified Trust Service Providers (QTSPs). The general trust framework for QTSPs (see Chapter III, Section 3 of the [European Digital Identity Regulation] applies also to QEAA Providers, but specific rules for the Trust Service of issuing QEAAs may be defined as well.
QEAA Providers maintain an interface to Wallet Units to provide QEAAs upon request. Potentially, they also maintain an interface towards Authentic Sources to verify the value of User attributes, as specified in Topic 42.
It is likely that for most QEAAs, a QEAA Provider will need to verify the identity of a User when issuing a QEAA. It is up to each QEAA Provider to implement the necessary User authentication processes, in compliance with all applicable national and Union legislation. Note that, when User identity verification is necessary, it is likely that the User requesting a QEAA already possesses a PID. This would enable the QEAA Provider to carry out User identification and authentication at LoA high, by requesting and verifying User attributes from the PID in the Wallet Unit.
The terms and conditions of these services are for each QEAA Provider to determine, beyond what is specified in the [European Digital Identity Regulation].
3.7 EAA issued by or on behalf of a public sector body responsible for an authentic source (PuB-EAA) Providers
As specified in the [European Digital Identity Regulation], an attestation may be issued by or on behalf of a public sector body responsible for an Authentic Source. This ARF calls such an attestation a PuB-EAA. For a description of Authentic Sources, see Section 3.10. A public sector body primarily is a state, regional or local authority, or a body governed by public law.
A PuB-EAA Provider, meaning a public sector body issuing PuB-EAAs, is not a QTSP. However, a PuB-EAA Provider has a qualified certificate, issued by a QTSP, that allows it to sign PuB-EAAs. A Relying Party verifies a PuB-EAA by first verifying the signature over the PuB-EAA, and subsequently verifying the signature of the qualified PuB-EAA Provider certificate. For more details, refer to Section 6.6.3.6. The [European Digital Identity Regulation] stipulates that PuB-EAAs, like QEAAs, have the same legal effect as attestations in paper form. It is up to the Member States to define terms and conditions for the provisioning of PuB-EAAs, but PuB-EAA Providers will comply with the same technical specifications and standards as Providers of PIDs and other attestations.
For the precise and legally binding definitions and obligations regarding the issuance of PuB-EAAs, please refer to the [European Digital Identity Regulation].
3.8 Non-Qualified Electronic Attestation of Attributes (EAA) Providers
Non-qualified EAAs can be provided by any (non-qualified) Trust Service Provider. While they will be supervised under the [European Digital Identity Regulation], it can be assumed that other legal or contractual frameworks will mostly govern the rules for provision, use and recognition of EAAs. Those other frameworks may cover policy areas such as educational credentials, digital payments, although they may also rely on Qualified Electronic Attestation of Attributes Providers. For non-qualified EAAs to be used, EAA Providers offer Users a way to request and obtain these EAAs. This implies that these non-qualified EAA Providers comply with the Wallet Unit interface specifications. The terms and conditions of issuing EAAs and related services are subject to sectoral rules.
3.9 Qualified Electronic Signature Remote Creation (QESRC) Providers
The Wallet Unit will allow the User to create qualified electronic signatures or seals over any data. This will also enhance the use of the Wallet Unit for signing, in a natural and convenient way. The creation of a qualified electronic signature or seal by the Wallet Unit can be achieved by means of a local QSCD, as discussed in Section 4.3.2.
However, the Wallet Unit can also connect to a remote QSCD managed by a QTSP, called a Qualified Electronic Signature Remote Creation (QESRC) Provider. As part of the EUDI Wallet ecosystem, the use of common interfaces and protocols for provisioning qualified electronic signatures and seals will create a unified European market for QESRC Providers.
Besides providers of qualified electronic signatures and seals, also remote providers of non-qualified electronic signatures or seals may exist. However, such providers are out of scope of this ARF.
3.10 Authentic Sources
Authentic Sources are public or private repositories or systems, recognised or required by law, containing attributes about natural or legal persons. Authentic Sources are sources for attributes on, for instance, address, age, gender, civil status, family composition, nationality, education and training qualifications titles and licences, professional qualifications titles and licences, public permits and licences, or financial and company data.
Authentic Sources are required to provide an interface to QEAA Providers to verify the authenticity of the above attributes, either directly or via designated intermediaries recognised at national level. Authentic Sources may act as PuB-EAA Providers if they meet the requirements of the [European Digital Identity] Regulation, see Section 3.7. In Figure 1 this is indicated by the arrow 'provides qualified data'.
3.11 Relying Parties, Relying Party Instances, and intermediaries
3.11.1 Relying Parties
A Relying Party is a service provider requesting attributes contained within a PID, QEAA, PuB-EAA or EAA from the Wallet Unit, subject to the approval of the User and within the limits of applicable legislation and rules.
Note: As specified in the [European Digital Identity Regulation], legally speaking, the term 'Relying Party' includes Attestation Providers (i.e., QEAA Providers, PuB-EAA Providers, and non-qualified EAA Providers), as well as service providers. However, technically speaking the responsibilities of Attestation Providers are quite different from those of service providers, as is the way they interact with Wallet Units. Therefore, for clarity the term 'Relying Party' is used in all parts of the ARF exclusively to mean a service provider interacting with a Wallet Unit to request and receive attributes from an attestation.
The reason for a Relying Party to rely on the Wallet Unit may be a legal requirement, a contractual agreement, or their own decision. In particular, the [European Digital Identity Regulation] requires that providers of very large online platforms must accept the EUDI Wallet for their user authentication processes.
To rely on Wallet Units for the purpose of providing a service, Relying Parties register at a Registrar in the Member State where they are established. Registration includes the attributes that the Relying Party intends to request from Wallet Units. See Section 6.4.2 for more information on Relying Party registration. When processing a presentation request, a Wallet Unit verifies that the Relying Party only requests attributes that it registered, if the User has indicated that such a check must be performed. The Wallet Unit will warn the User if this is not the case. This is explained in Section 6.6.3.3.
In addition, an Attestation Provider may embed a disclosure policy in an attestation. Such a policy indicates to which Relying Parties a Wallet Unit should (or should not) present that attestation. When processing a presentation request, the Wallet Unit evaluates the policy based on data provided by the Relying Party, and warns the User if the outcome of that evaluation is negative. Please refer to Section 6.6.3.4 for more information.
3.11.2 Relying Party Instances
A Relying Party uses a system consisting of software and hardware to interact with Wallet Units. The ARF calls such a system a Relying Party Instance. A Relying Party Instance maintains an interface with Wallet Units to request PIDs and attestations. It implements Relying Party authentication, using an access certificate obtained by the Relying Party, as described in Section 6.6.3.2. Note that a Relying Party can operate multiple Relying Party Instances.
3.11.3 Intermediaries
So-called intermediaries form a special class of Relying Party. Article 5b (10) of the [European Digital Identity Regulation] states "Intermediaries acting on behalf of relying parties shall be deemed to be relying parties and shall not store data about the content of the transaction". Such an intermediary is a party that offers services to Relying Parties to, on their behalf, connect to Wallet Units and request the User attributes that these Relying Parties need. The intermediary then sends the presented attributes to the intermediated Relying Party. This implies that an intermediary performs all tasks assigned to a Relying Party in this ARF on behalf of the intermediated Relying Party.
For a more detailed description of the interactions between an intermediated Relying Party, an intermediary, and a Wallet Unit, see Section 6.6.5.
3.12 Conformity Assessment Bodies (CAB)
Conformity Assessment Bodies (CAB) are public or private bodies that are accredited by a national accreditation body, which itself is designated by a Member State according to Regulation 765/2008 Article 6c (3). In particular, CABs are accredited to carry out assessments on which Member States will rely before issuing a Wallet Solution or providing the 'qualified' status to a Trust Service Provider.
Wallet Solutions will be certified by CABs. QTSPs will be audited regularly by CABs.
The standards and schemes used by CABs to fulfil their tasks to certify Wallet Solutions are discussed in Chapter 7.
3.13 Supervisory Bodies
Supervisory Bodies review the proper functioning of Wallet Providers and other actors in the EUDI Wallet ecosystem. Supervisory Bodies will be created and appointed by the Member States. The Supervisory Bodies will be notified to the Commission by the Member States.
3.14 Device Manufacturers and Related Subsystems Providers
In the EUDI Wallet ecosystem, commercial actors such as device manufacturers and related subsystems providers fulfil an important role to enable a Wallet Unit to work smoothly and securely. Device manufacturers and related subsystem providers provide a platform on which a Wallet Unit can be built. Wallet Providers ensure that their Wallet Units use that platform to ensure usability, security, stability and connectivity. The components provided by device manufacturers and providers of related subsystems may include, among others, hardware, operating systems, secure cryptographic hardware, libraries, and app stores.
3.15 Attestation Scheme Providers for QEAAs, PuB-EAAs and EAAs
An Attestation Scheme Provider defines a specific attestation type (e.g., QEAA, PuB-EAA, or EAA) and publishes two complementary artefacts:
- A human-readable Attestation Rulebook; see Section 5.4, the authoritative documentation that explains what the attestation represents and how it works, detailing identifiers, semantics, encodings, constraints, and processing rules, trust model;
- A machine-readable attestation scheme that mirrors the Rulebook so software can build requests to Wallet Units and validate responses at runtime.
Relying Parties use the Rulebook to decide whether and how to adopt an attestation and to prepare their systems, while their Relying Party Instances rely on the attestation scheme in production.
For PID, the European Commission publishes the applicable Rulebook.
Moreover, the Commission operates a catalogue of schemes and Rulebooks, setting the related technical specifications, standards, and procedures, so ecosystem participants can discover available attestations and understand how to request and verify their attributes; A broad array of attestation schemes, including sector-specific ones, is critical for interoperability and uptake. For more information see Section 5.5.
3.16 National Accreditation Bodies
National Accreditation Bodies (NAB), under Regulation (EC) No 765/2008, are the bodies in Member States that perform accreditation with authority derived from the Member State. NABs accredit CABs (Section 3.12) as competent, independent, and supervised professional certification bodies in charge of certifying Wallet Solutions against normative document(s) establishing the relevant requirements. NABs monitor the CABs to which they have issued an accreditation certificate.
3.17 Registrars
All PID Providers, QEAA Providers, PuB-EAA Providers, non-qualified EAA Providers and Relying Parties in the EUDI Wallet ecosystem are registered by a Registrar in the Member State where they reside. As a result of registering an entity,
- Data about the entity is registered by the Registrar and made available online
in human-readable and machine-readable format to any interested party. In
particular,
- For a Relying Party, the Registrar mainly registers which attributes the Relying Party intends to request from Wallet Units, and for what purpose. The Registrar also registers if the Relying Party intends to use the services of an intermediary (see Section 3.11.3) to interact with Wallet Units, and if so, which one.
- For a PID Provider, QEAA Provider, PuB-EAA Provider, or non-qualified EAA Provider, the Registrar registers the attestation type(s) this entity wants to issue to Wallet Units, for example, diplomas, driving licenses, or vehicle registration cards.
- Registered entities receive one or more access certificate(s) from an Access Certificate Authority, as described in Section 3.18.
- If supported by the Registrar, a registered entity also receives a registration certificate, as discussed in Section 3.19.
The process and terms and conditions for registering will be determined by each Member State.
3.18 Access Certificate Authorities
Access Certificate Authorities issue an access certificate to all PID Providers, QEAA Providers, PuB-EAA Providers, and non-qualified EAA Providers in the EUDI Wallet ecosystem. In addition, each Relying Party in the ecosystem also receives one or more access certificates, one for each of its Relying Party Instances. When these entities interact with a Wallet Unit to issue or request a PID or attestation, they will present an access certificate to prove their authenticity and validity. In order to receive an access certificate, an entity must be registered by a Registrar as described in Section 3.17.
Note: In the Implementing Acts, the term ‘wallet-relying party access certificate’ refers to the certificate used by relying parties to authenticate towards wallets. The ARF further clarifies that a Relying Party may operate multiple technical systems (‘Relying Party Instances’, see Section 3.11.2) to interact with Wallet Units, and that each of these needs a separate access certificate to do so. However, the legal subject of all of these access certificates is the wallet-relying party.
Access Certificate Authorities are notified by a Member State to the Commission. As part of the notification process, the trust anchors of the Access CA are included in a List of Trusted Entities (LoTE) by a Trusted List or LoTE Provider. A trust anchor is the combination of a public key and an identifier for the associated entity. Wallet Units need these trust anchors to verify the signatures over the access certificates presented to them when a new PID or attestation is issued or when they receive an attribute presentation request from a Relying Party.
The Trusted List or LoTE Provider signs and publishes the Access CA LoTE and makes the URL of the LoTE available to a common trust infrastructure maintained by the Commission. Using the common infrastructure, any entity in the EUDI Wallet ecosystem will be able to find all Trusted Lists and LoTEs in the ecosystem.
In order to enable detection of any event in which an access certificate was issued erroneously or fraudulently, an Access Certificate Authority logs all access certificates in a Certificate Transparency log, once such a log is available for access certificates. For more information, see the Discussion Paper for Topic S. For high-level requirements on Certificate Transparency, see Topic 55.
3.19 Providers of registration certificates
If a Registrar has a policy of issuing registration certificates, it has one or more associated Provider(s) of registration certificates. Such a Provider issues one or more registration certificates to each registered Relying Party, PID Provider, QEAA Provider, PuB-EAA Provider, and non-qualified EAA Provider. Each registration certificate contains (a subset of) the data registered for that entity, as described in Section 3.17.
A registration certificate is signed by the Provider of registration certificates that issued it. Commission Implementing Regulation 2024/2982 requires a Wallet Unit to authenticate and validate the registration certificate, if available. If no registration certificate is available, the same information can also be retrieved from the Registrar's online service. This enables Users:
- for a Relying Party they are interacting with, to verify that the attributes being requested by the Relying Party are within the scope of their registered attributes. This provides assurance that the request is legitimate and trustworthy.
- for a PID Provider or Attestation Provider they are interacting with, to verify that the issued attestation is within the scope of their registered attestations. This provides assurance that the attestation is legitimate and trustworthy.
Like Access Certificate Authorities (see previous section), Providers of registration certificates are notified by a Member State to the Commission. Their trust anchors are put on a List of Trusted Entities, such that they can be found by Wallet Units and used to verify a registration certificate received from a Relying Party.
4 High-level architecture
4.1 Introduction
This chapter provides a broad overview of the EUDI Wallet ecosystem's core components, their interfaces, and the overall design principles. This chapter is structured as follows:
- Section 4.2 discusses the design principles that guided the design of the EUDI Wallet ecosystem, as described in this ARF.
- Section 4.3 presents an overview of the ecosystem's architecture, focussing on the components that make up a Wallet Unit and on the interfaces between a Wallet Unit and other entities, as well as the protocols used on these interfaces.
- Section 4.4 discusses the different attestation presentation flows enabled by this architecture, and in particular the mechanisms foreseen to enable and secure remote presentation flows in which the Wallet Unit and the Relying Party interact over the internet.
- Section 4.5 briefly discusses the different architecture types a Wallet Providers may use for implementing a Wallet Secure Cryptographic Device into their Wallet Solutions.
- Section 4.6 presents state diagrams for all of the main entities and components in the EUDI Wallet ecosystem, discussing all of the states a particular component can be in, as well as the conditions triggering state transitions.
- Section 4.7 discusses how pseudonyms can be implemented and used within a Wallet Unit.
4.2 Design principles
To effectively translate the [European Digital Identity Regulation] into a User-friendly, privacy-focused, and secure technical architecture, establishing design principles is crucial. These principles, rooted in the regulatory framework and enriched by industry best practices, will serve as fundamental guidelines. This approach ensures compliance with requirements emphasising User-centricity, accessibility, privacy, security, and cross-border interoperability. It demonstrates a commitment to both regulatory alignment and excellence in the EUDI Wallet architecture's design.
4.2.1 User-centricity
The EUDI Wallet ecosystem prioritises User-centricity as a core design principle. This means placing User needs and experience at the forefront of every design decision. The Wallet Unit should be intuitive and easy to use, with seamless integration into existing use cases. Wallet Units make it easy for Users to exercise their legal rights to full control over their attributes and privacy, with transparent information about what attributes are being presented and to whom. Additionally, the Wallet Unit should be accessible and inclusive, catering to Users with varying technical backgrounds and abilities. By prioritising User-centricity, the EUDI Wallet ecosystem fosters trust and encourages widespread adoption, ultimately achieving its goal of empowering Users with secure and convenient digital identity management.
4.2.2 Accessibility
Regarding the accessibility of Wallet Units for Users, it is essential to ensure that Wallet Units are inclusive by design and fully aligned with the applicable European legal and technical frameworks on accessibility. The same applies to any other User-facing component of the EUDI Wallet ecosystem, such as websites and User authentication methods of PID Providers and Attestation Providers, registries (see Section 3.17), et cetera. This is not only a matter of legal compliance but also a fundamental component of ensuring equal access, User trust, and widespread adoption across all segments of the population, including persons with disabilities.
For more information, please refer to Chapter 8.
4.2.3 Interoperability
The EUDI Wallet ecosystem prioritises interoperability as a core design principle. This ensures a Wallet Unit functions seamlessly across borders within the EU. Users can travel freely and confidently utilise their digital identity wallets for various services, from e-government platforms to private online interactions. Interoperability fosters secure data exchange through standardised protocols, allowing trusted entities to verify credentials effortlessly. This not only simplifies the User experience but also strengthens overall security within the system. Moreover, interoperability prevents market fragmentation by creating a level playing field for different Wallet Solutions. It fosters competition and collaboration, ultimately driving innovation in the EUDI Wallet ecosystem. By prioritising interoperability, the EUDI Wallet architecture lays the foundation for a trusted and universally accepted EUDI Wallet ecosystem across the EU.
4.2.4 Privacy by design
The EUDI Wallet architecture embodies the principle of privacy by design. This means that the protection of User data is a fundamental pillar of the architecture's design. The principle of data minimisation guides the collection of personal information, ensuring that Relying Parties gather only the attributes they need and have registered for. By enabling selective disclosure of attributes, the Wallet Unit empowers Users with granular control over what data is presented and to whom. Transparency is built into the system, with clear explanations of how data is used and protected. By making privacy a cornerstone from the beginning, the EUDI Wallet ecosystem aims to foster trust and protect the fundamental rights of its Users. Finally, measures are taken to prevent Users from being tracked by Relying Parties, PID Providers, or Attestation Providers.
For more information, please refer to Sections 7.4.3.4 and 7.4.3.5.
4.2.5 Security by design
The EUDI Wallet architecture embraces the principle of security by design. This means security considerations are woven into the very fabric of the architecture's design. Throughout the design process, potential vulnerabilities are identified and mitigated. Secure coding practices are mandated, and the architecture itself minimises attack surfaces by compartmentalising sensitive data and access controls. By prioritising security from the outset, the EUDI Wallet architecture aims to be inherently resistant to cyberattacks and data breaches, fostering trust and User confidence in this EUDI Wallet ecosystem.
For more information, please refer to Sections 7.4.3.2 and 7.4.3.3.
4.3 Reference architecture
4.3.1 Overview
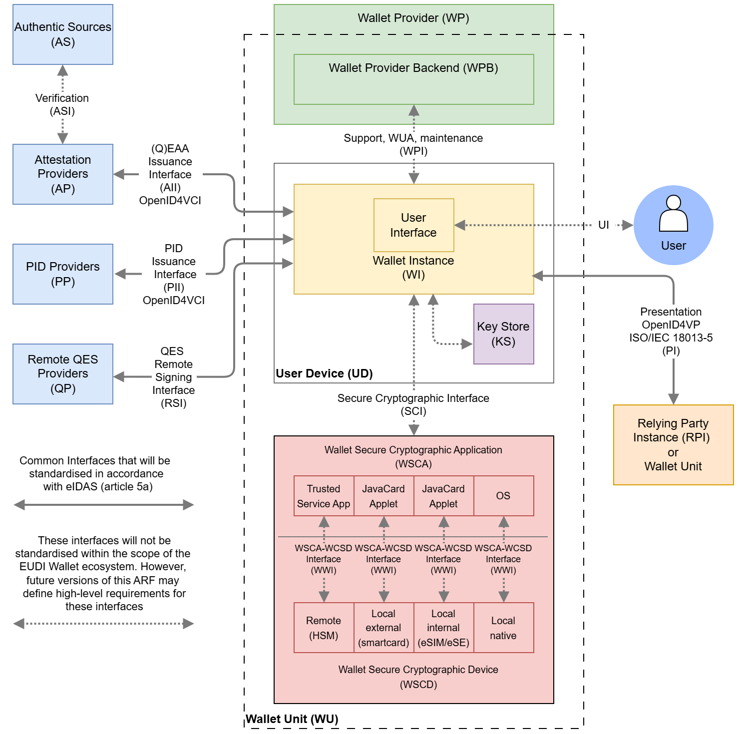
The figure below gives an overview of the architecture of the EUDI Wallet ecosystem and its components. In comparison to Figure 1, this figure presents more detail on the composition of a Wallet Unit and its interfaces to other entities. The depicted components of a Wallet Unit are described in Section 4.3.2, while the interfaces are described in Section 4.3.3. The other entities shown in the figure were already described in Chapter 3.
Figure 2: EUDI Wallet ecosystem reference architecture
Figure 2 shows the high-level components and interfaces of the EUDI Wallet ecosystem. The Wallet Unit is shown interacting with external entities through standardized protocols for its entire lifecycle. The components of the Wallet Unit are detailed in Section 4.3.2.
Note that a User device can host more than one Wallet Instance, either provided by multiple Wallet Providers or by the same one, if supported by that Wallet Provider. If a User device hosts multiple Wallet Instances, it is part of multiple Wallet Units. In such a case, all requirements in this ARF for a single Wallet Unit and its components apply to each one independently.
4.3.2 Components of a Wallet Unit
The following have been identified as the core components of a Wallet Unit:
-
User device: A User Device comprises the hardware, operating system, and software environment required to host and execute the Wallet Instance. The minimum hardware and software requirements for the User device will be determined by the Wallet Provider.
-
Wallet Instance: The app or application installed on a User device, which is an instance of a Wallet Solution and belongs to and is controlled by a User. This component implements the core business logic and interfaces as depicted in Figure 2. It directly interacts with the WSCA (which is interacting with the WSCD, see bullets hereafter) to securely manage critical assets and execute cryptographic functions. It interfaces with one or more key stores for the management of non-critical cryptographic assets.
-
Wallet Secure Cryptographic Device (WSCD): A tamper-resistant device that provides an environment that is linked to and used by the Wallet Secure Cryptographic Application (WSCA) to protect critical assets and to securely execute cryptographic functions. This includes a keystore, but also the environment where the security-critical functions are executed. The WSCD is tamper-proof and duplication-proof. In fact, [CIR 2024/2981], Annex IV, section 2 (3) states "As a prerequisite to the certification under national certification schemes, the WSCD shall be assessed against the requirements of assurance level high as set out in Implementing Regulation (EU) 2015/1502". Therefore, a WSCD by legal definition complies with requirements of LoA High. One WSCD may be a part of multiple Wallet Units, e.g. in case of a remote HSM. The WSCD consists of two parts: the WSCD hardware covers the hardware issued by the WSCD vendor and the WSCD firmware covers security-related software, such as an operating system and cryptographic libraries provided by the WSCD vendor. Figure 2 shows four different possible security architectures for the WSCD (for more details see Section 4.5):
- a remote WSCD, which is a remote device, such as a Hardware Security Module (HSM), accessed over a network.
- a local external WSCD, which is an external device, such as a smart card issued to the User specifically for this purpose,
- a local internal WSCD, which is a component within the User device, such as a SIM, e-SIM, or embedded Secure Element,
- a local native WSCD, which is a component embedded in the User device and accessed via an API provided by the operating system.
-
Wallet Secure Cryptographic Application (WSCA): an application that manages critical assets by being linked to and using the cryptographic and non-cryptographic functions provided by the Wallet Secure Cryptographic Device. Different types of WSCD generally use different types of WSCA. For example, if the WSCD is a remote HSM, the WSCA may be (but does not have to be) a dedicated firmware module. If the WSCD is a external smartcard or an internal e-SIM or embedded Secure Element, the WSCA takes the form of a dedicated Java Card applet running on the smart card, e-SIM, or SE. If the WSCD is a local native WSCD, the WSCA is integrated into the OS of the User device. In all cases, the WSCA interfaces directly with the Wallet Instance. For more details see Section 4.5.
-
Keystore: In addition to a WSCA/WSCD, a Wallet Unit may also have available one or more other keystores. A keystore is a hardware-backed repository and service in which non-critical cryptographic assets are generated, stored, and used exclusively inside a dedicated hardware security boundary. Examples of a keystore include a Secure Element, a TPM, TEE, or secure enclave, or a remote HSM. Depending on its implementation, a keystore is associated with a certain level of security, classified, for example, according to ISO/IEC 18045. A keystore cannot be used for PID keys, since these must be managed on Level of Assurance High, which can only be done using a WSCA/WSCD. See Section 2.2 for the distinction between 'Level of Assurance' and 'level of security'.
-
Local QSCD: The Wallet Unit may contain a local QSCD. In principle, a local QSCD can be be the same component as the WSCD. Or, to put it differently, a single component can implement both the QSCD and the WSCD functionality. However, in such case that component must be certified both as QSCD and as WSCD. Alternatively, a local QSCD can also be a separate component, for example a dedicated smart card, that is connected to the Wallet Unit. If a local QSCD is available to the Wallet Unit, it is provided by the Wallet Provider, and the Wallet Provider is responsible for ensuring the correct functioning of the Wallet Instance and the local QSCD when creating a signature.
-
Wallet Provider backend: The Wallet Provider backend offers Users support with their Wallet Units, performs essential maintenance, and issues Wallet Unit Attestations through the Wallet Provider Interface. Maintenance provided by the Wallet Provider is discussed in more detail in the discussion paper for Topic T and in Section 6.5.3.2. High-level requirements are in included in Topic 56 in Annex 2.
4.3.3 Wallet Unit interfaces and protocols
Figure 2 shows the following interfaces between components of a Wallet Unit, or between the Wallet Unit and other entities in the EUDI Wallet ecosystem:
-
The Wallet Provider Interface is used by the Wallet Instance to communicate with the Wallet Provider to request and issue the Wallet Unit Attestation, as well as to provide support to the User and collect aggregated and User-consented information in a privacy-preserving manner to provision the Wallet Unit, in compliance with applicable legislation. Because the Wallet Provider is responsible for both sides of this interface, it will not be standardised in the scope of the EUDI Wallet ecosystem.
-
The User Interface is the point of interaction and communication between the User and the Wallet Instance. This interface will not be standardised in the scope of the EUDI Wallet ecosystem.
-
The Presentation Interface enables Relying Party Instances to securely request and receive PIDs, QEAAs, PuB-EAAs and EAAs from Wallet Units. This interface accommodates both remote and proximity interactions. For remote presentation flows, as detailed in Section 4.4.3, the Wallet Instance implements the OpenID for Verifiable Presentation protocol [OpenID4VP] in combination with the [W3C Digital Credentials API]. In contrast, for the proximity presentation flow, this interface adheres to the [ISO/IEC 18013-5] standard, see Section 4.4.2. The same interface can also be used by another Wallet Unit to request User attributes, see Section 6.6.4.
-
The Secure Cryptographic Interface enables the Wallet Unit to communicate with the Wallet Secure Cryptographic Application (WSCA). This interface is specifically designed for managing cryptographic assets and executing cryptographic functions. In case the WSCA is delivered by the Wallet Provider, the Wallet Provider is responsible for both sides of this interface, and hence standardisation is not needed within the scope of the EUDI Wallet ecosystem. In case the WSCA is delivered by the provider of the WSCD, this interface will comply with an existing specification that is not specifically designed for the EUDI Wallet ecosystem. Rather, each type of WSCA/WSCD will expose a provider-defined interface to the Wallet Units. For example, in case the WSCD is a secure element, [CIR 2024/2979] requires support for the [GP OMAPI] interface specification (or an equivalent one). To be able to support different types of WSCA/WSCD, Wallet Units may therefore need to be able to handle multiple flavours of this interface.
-
The WSCA - WSCD Interface enables the WSCA to communicate with the WSCD. This interface is not specifically designed for the EUDI Wallet ecosystem. Rather, each type of WSCD will expose a manufacturer-defined interface to the WSCA making use of it, for example syscalls of the operating system. In case the WSCA is delivered by the Wallet Provider, the Wallet Provider is responsible for correctly implementing this interface.
-
The PID Issuance Interface complies with the [OpenID4VCI] standard and is used when the Wallet Unit communicates with a PID Provider to request and receive PIDs to be stored within the Wallet Unit.
-
The Attestation Issuance Interface complies with the [OpenID4VCI] standard and is used by the Wallet Unit to request various attestations that the User wants to include in their Wallet Unit.
-
The Remote Signing or Sealing Interface facilitates communication between the Wallet Unit and a Qualified Electronic Signature Remote Creation (QESRC) Provider. This interface is used by the Wallet Unit to generate a qualified electronic signature or seal.
*Note that the "Attribute Deletion Request to Relying Party Interface" and the "Reporting Relying Party to DPA Interface", which are mentioned in the Regulation, are not depicted as interfaces in Figure 2. Functionality enabling a User to request a Relying Party to delete personal data (i.e., User attributes) obtained from the User's Wallet Unit is seen as a feature of the Wallet Solution. The same applies to functionalities enabling the User to report a Relying Party to a Data Protection Authority.
4.4 Data presentation flows
4.4.1 Overview
This section defines four distinct communication flows that can be used when a Wallet Unit presents a PID or attestation to a Relying Party Instance:
- Proximity Supervised Flow: In this flow, the User and their User Device are physically near the Relying Part Instance. PIDs and attestations are exchanged using proximity technology (e.g., NFC, Bluetooth) between the Wallet Unit and the Relying Party Instance. Both devices may be with or without internet connectivity. A human representative of the Relying Party supervises the process.
- Proximity Unsupervised Flow: This flow is like the supervised flow, but the Wallet Unit presents attestations to a machine, without human supervision. The interfaces and protocols used in this flow are the same as for the proximity supervised flow, and are described in Section 4.4.2.
- Remote Same-Device Flow: In this flow, the User utilises a web browser or another application on their User device to access a Relying Party's a service. If consuming the service requires the Relying Party to obtain specific attributes from the User's Wallet Unit, the Relying Party sends a presentation request to the Wallet Unit. As explained in Section 4.4.3.2, this request is managed by the web browser on the User's device, utilising a solution like the [W3C Digital Credentials API].
- Remote Cross-Device Flow: In this flow, the User uses a web browser on a device other than the User device on which their Wallet Unit is installed to access the Relying Party's service. This other device could be for instance a desktop, laptop, or another mobile device. If the Relying Party needs to send a presentation request to the User's Wallet Unit, it presents this request to the web browser on the other device. Again using the [W3C Digital Credentials API], this web browser sets up a secure communication channel between the other device and the User's device. Section 4.4.3.3 explains this in more detail.
Specific use cases integrate one or more of these flows. Each of these flows is described in more detail in one of the next sections.
4.4.2 Proximity presentation flows
Figure 3 shows how attestation presentation works when the User and their User Device are physically near the Relying Part Instance and do not have (or do not want to use) an internet connection between them. In this case, the [ISO/IEC 18013-5] standard specifies how a communication channel is set up and how a presentation request and the corresponding response are exchanged using short-range communication technologies.
Figure 3: Proximity presentations
An attribute presentation flow according to ISO/IEC 18013-5 begins when the User opens the Wallet Instance and instructs it to display a QR code or present an NFC tag. This QR code or NFC tag contains the information necessary to establish an NFC, BLE, or Wi-Fi Aware connection. The Relying Party Instance scans the QR code or the NFC tag and sets up a connection towards the Wallet Unit. The QR code or NFC tag also contains the information necessary to create an authenticated and encrypted secure channel on top of the NFC, BLE, or Wi-Fi Aware connection between both entities.
For high-level requirements, see Topic 24.
Note that a Wallet Unit and a Relying Party do not have to use proximity technologies if they are close together. They are still free to use a remote flow according to Section 4.4.3. However, there may be situations where either the Wallet Unit or the Relying Party Instance does not have an internet connection. In such cases, Wallet Units must be able to use a proximity presentation flow, if it is close to a Relying Party Instance supporting the [ISO/IEC 18013-5] standard.
4.4.3 Remote presentation transaction flows
4.4.3.1 Introduction
Remote presentation transaction flows are use cases in which the Relying Party Instance is remote from the User and the User device. The Relying Party Instance requests data from the Wallet Unit over the internet, using a browser. These use cases can be further distinguished as same-device flows, in which the browser is running on the same device as the Wallet Unit, and cross-device flows, where the browser is on a different device.
Remote presentation flows come with a number of challenges that are not present for proximity flows:
- Secure Cross-Device Flows: Cross-device flows are vulnerable to phishing and relay attacks, necessitating enhanced security measures. Proximity checks, managed by the operating system of the User device, can mitigate the risks derived from these vulnerabilities by leveraging built-in security features to verify the authenticity of interactions, ensuring they are both secure and reliable.
- Wallet Unit Selection: In remote flows, where interactions do not originate from the Wallet Unit, Users may encounter difficulties in selecting the appropriate Wallet Unit to fulfil a specific presentation request, particularly when multiple Wallet Units are present on the device. A unified interface provided by the web browser and the device operating system can streamline this process, offering a seamless and intuitive User experience.
- Invocation Mechanism: Establishing a communication channel between the Wallet Unit and the remote Relying Party Instance presents challenges due to inconsistent invocation methods. One approach considered by standardisation bodies involves using custom URI schemes, such as "mdoc://" or "openid4vp://". In this approach, the device operating system would trigger the Wallet Unit when the Relying Party Instance requests a connection via a custom URI. Another approach is the use of domain-bound universal links (a.k.a. app links). However, relying on custom URI schemes or universal links introduces variability in User experiences across different browsers and operating systems, resulting in operational inefficiencies and potential security risks. An interface provided by the web browser and the device OS does not need custom URL schemes or universal links for invoking a Wallet Unit.
- Clear Origin Verification: Protecting against relay attacks requires precise identification of the Relying Party Instance's origin. Including the origin information, such as the website domain or app package name, within the presentation request ensures the authenticity of the request and enhances trust for both Wallet Units and Users.
- Session binding: When presenting a PID or attestation to a remote Relying Party Instance, Users have to switch contexts. Existing protocols may enable attacks where the contexts are not bound to each other, resulting in session hijacking. Using an interface provided by the web browser and the device OS allows information about a session to be embedded in a presentation request. At the same time, the browser and the operating system handle proper context switching, preventing session hijacking.
The next sections describe how these challenges might be solved for both same-device and cross-device remote presentation flows, by using the [W3C Digital Credentials API]. This API is expected to establish a consistent method for invoking Wallet Units, addressing these challenges.
The current version of the [W3C Digital Credentials API] extends the Credential Management Level 1 API (the same API used by WebAuthn / Passkeys (see Section 4.7) to allow websites to request an attestation. This is achieved by providing a sequence of "presentation requests", where each presentation request includes an "exchange protocol" and "request data". The format of the request data are specific to the exchange protocol. The Digital Credentials API specifications will include a registry of supported protocols. For more information see the Topic F: Digital Credentials API discussion paper.
However, the [W3C Digital Credentials API] is still under development and has not yet been released as a W3C Recommendation. The use of this API by Wallet Units and Relying Parties is optional, and custom URL schemes may be used as well. If a Wallet Unit implements a custom URL scheme, it will need to implement mitigations for the challenges described in this section.
For the [W3C Digital Credentials API] to be mandated by this ARF in the future, it will have to align with the following principles and expectations:
Alignment with EUDI Wallet Principles
The DC API implementations must meet critical expectations regarding functionality, neutrality, privacy, and governance.
- Expected Functionality: It must support both Wallet Selection and Invocation for attestation presentation and issuance, and it shall support the protocols specified in the Implementing Acts for remote presentation and issuance. It must also enable Secure Cross-Device Flows to mitigate phishing and relay attacks.
- Technological Neutrality: The API shall preserve neutrality, avoiding vendor-specific extensions. Implementations shall not restrict, block, or discriminate against specific protocols, credential formats, or attestation types. Any EUDI Wallet Solution must be able to use the API without additional vendor vetting.
- Privacy and Responsibility: The API must not compromise User privacy. The Wallet Unit and Relying Parties are responsible for user consent. The Wallet Unit retains full responsibility over attestation management, ensuring the operating system does not override or disrupt its security functions. The attestation matching mechanism used by the operating system must be privacy-preserving, only accessing the minimum necessary information without disclosing attributes or values.
- Availability: It must prevent Denial-of-Service attacks against Wallet Units by ensuring Attestation Providers or Relying Parties cannot send multiple invalid requests.
Status and Cross-Device Protocol Requirements
Moreover, the API has not been implemented yet by all browsers and operating systems, though it is currently a W3C Working Draft (latest from October 2025). For cross-device flows, the underlying CTAP protocol must also meet specific requirements:
- Transport Preferences: Browsers and operating systems shall prefer short-range CTAP transports (e.g., USB, NFC, or BLE) but shall additionally support the Hybrid transport (which uses a tunnel server to link the devices) and apply a policy-based selection with graceful fallback.
- Alternative Tunnel Endpoints: The CTAP Hybrid flow specification shall be extended to support tunnel endpoints that are regulated under EU legislation and supervised by EU authorities. Such endpoints SHALL be supported by corresponding browsers and operating systems, and users SHOULD be able to select and configure their preferred regulated endpoint.
4.4.3.2 Same-device remote presentation flows
Figure 4: Remote same-device presentations
Compared to Figure 2, Figure 4 shows additional detail. In particular, it shows the browser on the User device and the relevant interfaces of this browser:
- The Remote same-device presentation interface establishes communication between the web browser and a remote Relying Party Instance, which may operate on a server managed by the Relying Party. This interface may comply with the [Digital Credentials API], which is a browser API that is currently being standardised within the W3C.
- The Wallet Instance-platform API interface is a mechanism provided by the device's operating system that may implement the Digital Credentials API mechanism at OS level. There are however no current plans to standardise this interface on the level of the API calls. These calls will be specified in the developer documentation for the respective OS. One of the main properties of this API is that a Wallet Unit receives reliable information regarding the origin of the presentation request.
Obviously, the browser also has a User interface allowing the User to interact with it. This interface will not be standardised in the context of the EUDI Wallet ecosystem.
A remote same-device attribute presentation flow begins when the User accesses the Relying Party's website using a browser on their device. The website may provide an option for the User to present attributes from their Wallet Unit, typically via a button or similar interface. When the User selects this option, the browser may ask the User for permission to initiate the presentation flow. Upon granting permission, the Relying Party Instance sends a presentation request compliant with the OpenID4VP specification to the browser via the Digital Credentials API. The browser, working in tandem with the device's operating system (OS), forwards the request to the Wallet Unit using the Wallet Instance-platform API. If the device hosts multiple Wallet Units, the browser and OS will determine which Wallet Unit should handle the request. This decision may involve consulting the User.
The selected Wallet Unit processes the presentation request and seeks the User's approval before returning the requested attributes in an encrypted format to the browser. The browser then forwards this encrypted response to the remote Relying Party Instance.
Figure 4 also illustrates an inter-app attribute presentation flow. In this scenario, an application on the User's device, such as a banking or shopping app, interacts with the Wallet Unit over the Wallet Instance-platform API. This app acts as the Relying Party Instance, possibly in cooperation with a remote server of the entity that provisioned the app. The app can use the User attributes retrieved from the Wallet Unit itself, for example for User authentication or to automatically fill in data fields like User name and address. Alternatively, the app can send these User attributes to the remote server. All requirements on Relying Parties in this ARF, such as those regarding Relying Party registration and authentication, User consent, and other aspects, are applicable in this use case as well.
In this use case, the attribute presentation flow begins when the User opens the app and initiates a request for attributes from the Wallet Unit via the WI-platform API. Notably, this is the same API used in remote same-device presentation flow involving a browser. The primary difference lies in the origin information included in the presentation request, which may vary.
4.4.3.3 Cross-device remote presentation flows
Figure 5: Remote cross-device presentations
A remote cross-device attribute presentation flow begins when the User uses a browser on a device different from their User device to visit the website of the Relying Party. The website may offer the User the possibility to present attributes from their Wallet Unit, for example by clicking a button. If the User does so, the browser may ask the User for permission to initiate the presentation flow. If the User allows this, the Relying Party Instance sends a presentation request to the browser over the Digital Credentials API. The browser then establishes a tunnel towards the User device, using the FIDO CTAP 2.2 hybrid flow, see section 11.5 of [CTAP]. Note that this flow is also used for FIDO Passkeys. This is done as follows:
- The browser presents a QR code that includes information about the tunnel endpoint, as well as keys that will be used for establishing a secure channel over this tunnel.
- The User scans the QR code using the camera on the User device.
- The User device emits a BLE advertisement, which is received by the browser. The advertisement includes, in an encrypted form, information required for establishing the secure tunnel. This advertisement is used as a proximity check: the tunnel cannot be established if the User device and the device on which the browser runs are not close to each other.
- A tunnel is established between the two devices.
The browser then sends the OpenID4VP-compliant presentation request to the User device. If there are multiple Wallet Instances present on the User device, the device OS will determine to which of these the request will be forwarded, possibly after consulting the User. The selected Wallet Unit will process the presentation request and, after requesting approval from the User, will return the requested attributes in encrypted format to the browser, using the established tunnel. The browser will forward the response to the remote Relying Party Instance.
Note that the Wallet Instance does not see any difference between the cross-device flow and the same-device flow. In both cases, it receives an OpenID4VP-compliant presentation request over the Wallet Instance-platform API described in the previous section.
4.4.3.4 Profiling the use of [OpenID4VP] in remote presentation flows
As mentioned above, for both same-device and cross-device remote presentation flows, the messages used to request and present attestations comply with [OpenID4VP]. The OpenID Foundation is standardising a profile for the W3C Digital Credentials API, that will define how OpenID4VP will be used over this API.
4.5 WSCD architecture types
4.5.1 Introduction
Figure 2 shows four different types of architecture for the WSCD, which are:
- Remote WSCD, see Section 4.5.2
- Local external WSCD, see Section 4.5.3
- Local internal WSCD, see Section 4.5.4
- Local native WSCD, see Section 4.5.5
In addition, Section 4.5.6 describes a hybrid architecture. Within the EUDI Wallet ecosystem, a Wallet Provider is allowed to use any of these architectures.
For more information, please refer to the Discussion Paper for Topic P.
Notes:
- Regardless of the chosen architecture, the Wallet Provider is responsible for ensuring that the Wallet Instance can access a WSCA/WSCD with a security level sufficient to meet Level of Assurance High, as required by the [European Digital Identity Regulation] for PIDs. Although this section discusses a few specific WSCD architectures and technologies, this does not necessarily imply that a given implementation of these architectures or technologies will be able to pass the required security certification.
- The Wallet Provider must manage the cryptographic keys on the WSCD (through the WSCA) throughout the lifetime of the Wallet Unit, and attest the properties of the WSCD, including relevant certifications, in a Wallet Unit Attestation. See Section 6.5.3.4.
- User access to the WSCA/WSCD always requires two User authentication mechanisms, one implemented by the User's device OS, and the other by the WSCA/WSCD, irrespective of the architecture used. See Section 6.5.3.3.
4.5.2 Remote WSCD
In this architecture, the Wallet Secure Cryptographic Device is situated remotely from the User device. Typically, it will be implemented by the Wallet Provider using an HSM running on a secure server. The Wallet Provider will also provide the WSCA with which the Wallet Unit interacts. The WSCA does not necessary run (fully) on the HSM hardware.
This architecture is typically used if the User device lacks sufficiently secure hardware, or if the Wallet Provider does not want to have a dependency on such hardware.
4.5.3 Local external WSCD
If the User device lacks sufficiently secure hardware, another option is to use a local external hardware component as the WSCD. This local external WSCD is typically a smart card or a secure token. It is connected to the User device via NFC or another short-range connection, and is able to perform all of the cryptographic operations required from a WSCA/WSCD in the ARF. Note that many existing smart cards, such as identity cards, will not be able to do this.
The WSCA typically takes the form of a Java Card applet. The WSCA is installed prior to issuance of the smart card or secure token to the User. The issuer of the WSCD and of the WSCA is the Wallet Provider or another entity acting on behalf of or in cooperation with the Wallet Provider.
4.5.4 Local internal WSCD
In this architecture, the Wallet Secure Cryptographic Device is integrated directly within the User's device. This includes solutions like UICCs, e-SIM/SAMs, or embedded Secure Elements. Such solutions typically are compliant with the GlobalPlatform Card Specifications [GP CS] or with the GSMA Secured Applications for Mobile [GSMA SAM] specification.
The WSCA will typically be a Java Card applet, and it is remotely issued to the WSCD by the Wallet Provider, at the moment the Wallet Unit is activated; see Section 6.5.3. In order to do this, the Wallet Provider may need to connect to and collaborate with other entities, such as a Trusted Service Manager employed by the owner of the WSCD.
A local internal WSCD is typically not provided by the Wallet Provider. However, the Wallet Provider is responsible for verifying that the local internal WSCD is compliant with all applicable requirements, in particular regarding security certification. In this regard, [CIR 2024/2981], Annex IV, (3) states:
When the WSCA is not provided by the wallet provider, national certification schemes shall formulate assumptions for this evaluation of the WSCA under which resistance against attackers with high attack potential in accordance with Implementing Regulation (EU) 2015/1502 [...]
This implies that a local internal WSCD may be covered by an assumption regarding its resistance against attackers with high attack potential. This assumption can be based, for instance, on a security evaluation of the local internal WSCD by a third party.
4.5.5 Local native WSCD
A local native WSCD is integrated into the User device, just like the local internal WSCD discussed in the previous section. However, the API to access the WSCD is included in the operating system of the User device. Therefore, no separate WSCA is necessary. Alternatively, the API offered by the OS may be viewed as the WSCA.
The Wallet Provider is responsible for verifying that the local native WSCD is compliant with all applicable requirements, in particular regarding security certification. In this regard, the statements regarding certification of local internal WSCDs in the previous section apply to local native WSCDs as well.
4.5.6 Hybrid architecture
In this architecture, two or more of the different types of WSCD described above are combined. For example, a remote HSM may manage the cryptographic keys of the Wallet Unit and of PIDs and device-bound attestations present in the Wallet Unit, while an embedded Secure Element is used to manage the access to the remote HSM.
4.6 State diagrams
4.6.1 Introduction
In this section, state diagrams are presented for Wallet Solutions, Wallet Units, PID Providers and Attestation Providers, PIDs and attestations, and Relying Parties.
4.6.2 Wallet Provider
Figure 6 shows the possible states of a Wallet Provider.

Figure 6: State diagram of Wallet Provider
The Valid state is the first state of a Wallet Provider. This means it has been notified by a Member State to the Commission, as described in Section 6.2.2) and in [CIR 2024/2980] Annex II, 2. This notification includes the certified Wallet Solution(s) provided by the Wallet Provider.
4.6.3 Wallet Solution
A Wallet Solution has a state diagram of its own, independent of the lifecycle of the associated Wallet Provider. The state of a Wallet Solution affects the state of all Wallet Units of that Wallet Solution. Figure 7 below shows the states of the Wallet Solution:

Figure 7: State diagram of Wallet Solution
The Candidate state is the first state of a Wallet Solution. This means it is fully implemented and the Wallet Provider requests the solution to be certified as a Wallet Solution as part of an EUDI Wallet eID scheme.
If all the legal and technical criteria have been met, a Member State may decide to allow a Wallet Provider to start providing the Wallet Solution to Users. The Member State notifies its Supervisory Body of the issuance of a certificate of conformity of the Wallet Solution (see [CIR 2024/2981]). The state of the Wallet Solution becomes Valid. This means the Wallet Solution can be officially launched, and can be provided to Users. The issuing Member State informs the Commission of each change in the certification status of their EUDI Wallet eID scheme and the Wallet Solutions provided under that scheme.
The issuing Member State can temporarily suspend a Wallet Solution. This would for example be the result of a critical security issue. This leads to the Suspended state. The issuing Member State can re-establish the Wallet Solution, bringing the Solution back to the Valid state. The issuing Member State can also decide to withdraw the Wallet Solution, which brings the Wallet Solution in the Withdrawn state. This state change cannot be undone.
Article 5e of the [European Digital Identity Regulation] requires Wallet Providers, in case of a security issue, to first "suspend the provision and the use of European Digital Identity Wallets" and to "withdraw [them] and revoke their validity" only if the issue cannot be solved within three months. [CIR 2025/847] interprets this as applying to Wallet Solutions, not Wallet Units. Wallet Units can only be revoked. When a Wallet Solution is suspended, the Member State must decide whether it is necessary to revoke the corresponding Wallet Units. If it decides not to, the Wallet Units continue functioning normally. If it decides to revoke its Wallet Units, these Wallet Units cannot request the issuance of a PID or attestation any more. Also, PID Providers will revoke their PIDs on such Wallet Units, and other Attestation Providers may similarly revoke their attestations. If a Wallet Solution is withdrawn, the Wallet Provider revokes all associated Wallet Units.
4.6.4 Wallet Unit
Figure 8 below shows the states of a Wallet Unit.

Figure 8: State diagram of Wallet Unit
A Wallet Unit lifecycle begins when the User installs a Wallet Instance on their User device, see Section 6.5.2. The Wallet Unit's state is then Installed. In this state, the User and the Wallet Provider can perform only one action, namely activating the Wallet Unit, as described in Section 6.5.3. As part of the activation process, the Wallet Provider issues one or more Wallet Unit Attestations (WUA) and Wallet Instance Attestations (WIA) to the Wallet Unit.
Once a Wallet Unit is activated, it is in the Operational state. If, in the Operational state, a PID Provider issues a PID to a Wallet Unit, it transitions to the Valid state. If, in either of these two states, the Wallet Provider revokes the WUA(s) of the Wallet Unit, it moves to the Revoked state. Revocation cannot be undone. If, in either of these two states, the WUA(s) expire(s) without being re-issued, the Wallet Unit moves to Expired Operational or Expired Valid. However, the Wallet Unit moves back to Operational or Valid (depending on the presence of a valid PID) when the Wallet Provider re-issues a WUA.
If, in the Valid state the last or only PID in the Wallet Unit expires, is revoked, or is deleted, the Wallet Unit's state is moved back to Operational. Note that if there are multiple PIDs in the Wallet Unit, it does not move to the Operational state as long as at least one of them is valid.
In the Valid state, the following actions can be performed :
- The Wallet Provider updates the Wallet Unit to a new version,
- The Wallet Provider revokes the Wallet Unit, for instance at the User's request or if the security of the Wallet Instance is broken. Revocation of the Wallet Unit is accomplished by revoking the Wallet Unit Attestation (see Topic 9 and Topic 38).
- The User requests issuance of a PID, a QEAA, a PuB-EAA, or an EAA.
- The User presents attributes from a PID, a QEAA, a PuB-EAA, or an EAA to a Relying Party.
- The User deletes a PID, a QEAA, a PuB-EAA, or an EAA.
- A PID, a QEAA, a PuB-EAA, or an EAA is revoked by its Provider (if it is valid for more than 24 hours).
- The User uninstalls the Wallet Instance.
In the Operational state, the same actions can be performed as in the Valid state. However, obviously, the User cannot present a PID to a Relying Party, nor can any other action with a PID be performed, because by definition no valid PID is present in this state.
In the Expired Operational or Expired Valid state, the same actions can be performed as in the Operational or Valid state (respectively), except:
- the User cannot request issuance of a PID or attestation.
- the User cannot present a PID, since PIDs cannot be valid for longer than the WUA that the PID Provider received during PID issuance.
- the User cannot present any attestations for which the Attestation Provider decided to similarly limit its validity period to the validity period of the WUA received during issuance.
In the Revoked state, the same actions can be performed as in the Operational state, except:
- the User cannot request issuance of a PID or attestation.
- the User cannot present a PID, since PID Providers will revoke any PIDs that reside on a revoked Wallet Unit.
- the User cannot present any attestation for which the Attestation Providers decides to similarly revoke any attestations that reside on a revoked Wallet Unit.
4.6.5 PID Provider or Attestation Provider
Figure 9 shows the possible states of a PID Provider or Attestation Provider.

Figure 9: State diagram of PID Provider or Attestation Provider
The Registered state is the first state of a PID Provider or Attestation Provider. This means it is registered by a Member State Registrar and notified to the Commission, as described in Section 6.3.2.
The Registrar can temporarily suspend a PID Provider or Attestation Provider. This leads to the Suspended state. The Registrar can unsuspend the PID Provider or Attestation Provider, bringing it back to the Registered state. The Registrar can also decide to completely cancel registration of the PID Provider or Attestation Provider, which brings it in the Cancelled state. For more information about suspension or cancellation, please refer to Section 6.3.3). A PID Provider or Attestation Provider with suspended or cancelled registration cannot issue PIDs or attestations to Wallet Units, nor will a PID or attestation issued by such a PID Provider or Attestation Provider be accepted by Relying Parties.
4.6.6 PID or attestation
Figure 10 shows the possible states of a PID or attestation.
In the context of the EUDI Wallet ecosystem, a PID or attestation begins its lifecycle when being issued to a Wallet Unit. Please note that this means that the management of attributes in the Authentic Source (adhering to national structures and attribute definitions) is outside the scope of the ARF.
For certain use cases, a PID or attestation may be pre-provisioned, meaning it is not yet valid when issued. In that case, its state is Issued, and it will transition to Valid when it reaches the beginning of its validity period. However, if a PID or attestation is issued on or after the validity start date, its state directly changes to Valid.

Figure 10: State diagram of PID or attestation
There are two possible transitions for a valid PID or attestation: it expires by passing through the validity end date and transitions to the Expired state, or it is revoked by its PID Provider or Attestation Provider, ending up in the Revoked state. Expiration and revocation are independent transitions. Once a PID or attestation is expired or revoked, it cannot transition back to Valid.
4.6.7 Relying Party
Figure 11 shows the possible states of a Relying Party.

Figure 11: State diagram of Relying Party
The Registered state is the first state of a Relying Party. This means it has been registered by a Registrar, as described in Section 6.4.2.
The Registrar can suspend registration of a Relying Party. This leads to the Suspended state. The Registrar can unsuspend the Relying Party, bringing it back to the Registered state. The Registrar can also decide to completely cancel registration of the Relying Party, which brings it in the Cancelled state. For more information about suspension or cancellation, please refer to Section 6.4.3. A Wallet Unit will not present a PID or attestation to a Relying Party that has its registration suspended or cancelled.
4.7 Possible implementations of pseudonyms
4.7.1 Introduction: types of pseudonyms
Section 2.5 discussed four different use cases for pseudonyms, which can potentially be supported in the EUDI Wallet ecosystem. This section introduces three different types of pseudonyms that could potentially be used in the EUDI Wallet ecosystem to achieve these use cases:
- Verifiable pseudonym: A verifiable pseudonym is a pseudonym that allows a User to prove possession over the pseudonym and thereby authenticate as the pseudonym. Section 4.7.2 discusses how a Wallet Unit could support a specific type of verifiable pseudonyms called Passkeys.
- Attested pseudonym: An attested pseudonym is a subtype of a verifiable pseudonym, allowing Relying Parties to verify that a third party has attested that a pseudonym is owned by a User. Within the EUDI Wallet ecosystem, this third party would be an Attestation Provider, who issues pseudonym attestations in the form of a (Q)EAA or PuB-EAA. Section 4.7.3 discusses how attested pseudonyms can be issued within the EUDI Wallet ecosystem.
- Scope rate-limited pseudonym: A scope rate-limited pseudonym is a subtype of a verifiable pseudonym guaranteeing that the User is limited to control only a certain number of pseudonyms (called the rate) for a given scope. A special case occurs when the rate is set to 1. In that case, each User is guaranteed to have at most one valid pseudonym within the relevant scope, for example, in an electronic voting system. This is often referred to as a scope-unique or scope-exclusive pseudonym. Section 4.7.4 contains more details.
Verifiable pseudonyms can support use cases A (Pseudonymous authentication) and B (Presentation of attributes with subsequent authentication using pseudonyms).
Attested pseudonyms can similarly support use cases A and B, although the Relying Party cannot determine the value of the pseudonym used for each User, unless it also can acts as a Pseudonym Attestation Provider. By default (meaning without special rules on how a Wallet Unit handles a pseudonym attestation), attested pseudonyms also support use case D (Linkable pseudonymous authentication).
Scope rate-limited pseudonyms can support use case C (Rate-limited participation).
4.7.2 Verifiable pseudonyms
4.7.2.1 Introduction to Passkeys
[W3C WebAuthn] defines the technical specification for a type of verifiable pseudonyms called Passkeys. Passkeys are a widely used type of credential which are created and asserted using the WebAuthn API. Within the EUDI Wallet ecosystem, one option for Wallet Providers to support verifiable pseudonyms is to let their Wallet Units perform the role of a WebAuthn authenticator as defined in the [W3C WebAuthn] specification.
Passkeys can be seen as an alternative to passwords. The idea is that a User, when registering a user account at a service, uses a secure device to generate a public-private key pair, registers the public key at the service, and can then subsequently use the private key to authenticate towards the service at later points in time.
In a bit more detail, the flow for using Passkeys is as follows:
Registration:
- The User generates a public-private key pair and stores both the public and the private key at their secure device (referred to as an Authenticator).
- The User registers the public key at the desired Relying Party service.
Authentication:
- When the User wishes to authenticate towards a service, the service will send them a challenge consisting of a random value.
- The User uses the private key stored on their Authenticator to sign the challenge and sends this back to the service.
- The service verifies that the signature on the challenge can be verified using the registered public key. If the signature verifies and the origin matches the expected origin, the User is considered authenticated and thereby granted access to the service.
For high-level requirements on the use of WebAuthn and Passkeys, see Topic 11.
4.7.2.2 Introduction to [W3C WebAuthn]
4.7.2.2.1 Overview
[W3C WebAuthn] defines an API for the creation and use of Passkeys. Conceptually, in addition to the User, there are four different logical components in this specification:
- Relying Party Server: The Relying Party that wishes to offer a service based on User authentication using Passkeys.
- Relying Party Client: The program provided by the Relying Party that runs in the Client of the User and communicates with the Relying Party Server. The Relying Party Client is typically some JavaScript code, provided by the Relying Party, that runs on the Client (i.e., browser).
- Client: The client that the User uses to interact with the Relying Party's server and with the User's authenticator. The Client can be thought of as the browser that the User uses to access the Relying Party's service. Note that the Relying Party Client and the Client are two programs that are executed on the same physical machine.
- Authenticator: The device controlled by the User to create, store, and use the Passkeys. If a Wallet Provider decides to implement pseudonyms in th form of Passkeys, the Wallet Unit will be the Authenticator.
[W3C WebAuthn] defines a model dividing the responsibilities between these different entities and defines an interface between the Relying Party Client and the Client. Additionally, it defines a challenge/response protocol to authenticate with Passkeys. The interface is referred to as the WebAuthn API. However, [W3C WebAuthn] does not specify how the Authenticator and the Client must communicate.
[W3C WebAuthn] relies on several different types of identifiers, including:
- Relying Party ID: An identifier unique to the Relying Party, which must be a valid domain string. This what the User will identify the Relying Party by and let the Authenticator learn which Relying Party is asking for registration/authentication.
- Credential ID: A unique identifier chosen by the Authenticator for each Passkey.
- User ID: An identifier unique to each User, which is assigned by the Relying Party. This will be provided to the Authenticator when registering a new Passkey. Subsequently, it will be provided by the Authenticator when authenticating towards the Relying Party. The Authenticator will keep track of which Passkeys are available for which User IDs and Relying Party IDs. The Relying Party keeps track of a User Name for each User ID.
- User Name: An alias that may be chosen by the User or the Relying Party and assigned to a specific Passkey on the Authenticator. This allows the User to easily distinguish and select which Passkey they want to authenticate with, if several are present in the Authenticator for the given Relying Party.
The next sections explain how the different components work together to allow User registration and subsequent authentication using Passkeys.
4.7.2.2.2 Registration
The flow for registering a Passkey in [W3C WebAuthn] is the following:
- The User requests (out of band of WebAuthn) the Relying Party to create a new Pseudonym.
- The Relying Party Server creates a challenge and sends this along with the User ID, the Relying Party ID, and the User Name to the Relying Party Client.
- The Relying Party Client forwards the information to the Client using the WebAuthnAPI.
- The Client checks that the Relying Party ID is consistent with the caller's origin and forwards the information to the Authenticator along with other contextual data.
- The Authenticator authenticates the User (for example using a PIN or via biometrics). It then generates a new key pair with a new Credential ID and set the scope of this to the specific Relying Party ID and User ID. Finally, the Authenticator may generate an attestation (explained in Section 4.7.2.2.3) and send this, as well as the public key and its Credential ID, to the Client.
- The Client then forwards the information to the Relying Party Client that again forwards it to the Relying Party Server.
- The Relying Party Server verifies the attestation (if present) and registers the received public key for this User ID.
Note that the Authenticator stores the public key in a way such that it is scoped uniquely to a specific Relying Party, aligning with the requirements of [CIR 2024/2979], Article 14 (2), which states that the pseudonyms must be unique to each Relying Party.
4.7.2.2.3 Pseudonym attestation
The term 'attestation' is used differently in this section than elsewhere in the ARF. In the context of Passkeys, the attestation is not about attributes of the User, but rather about attributes of the Authenticator. The attestation serves to ensure the Relying Party that they are talking with an Authenticator with certain attributes. The attestation often takes the form of a signature on the challenge as well as some other contextual data.
In [W3C WebAuthn], five different types of attestations are mentioned:
-
Basic Attestation: The Authenticator stores a single master public and private key. The private key is used to sign all attestations and a certificate on the public key is included in the attestation data to allow the Relying Party to verify the signature.
-
Attestation CA: Similar to the above, in the sense that the Authenticator stores a single master public and private key. However, instead of using this to attest Passkeys, the Authenticator uses this to authenticate towards a Certificate Authority (CA), which is configured to issue certificates to the Authenticator on multiple attestation key pairs. The Authenticator then uses these attestation private keys to sign attestations.
-
Anonymisation CA: Similar to the second bullet above, except that it is explicit that the Authenticator requests a certificate for a new attestation key pair per generated Passkey.
-
Self Attestation: The attestation is signed with the private key of the newly generated key pair in the Passkey. Note that this does not give any guarantees for the Relying Party about the Authenticator they are interacting with.
-
No Attestation Statement: No attestation is given. Note that this does not give any guarantees for the Relying Party about the Authenticator they are interacting with.
Please note that Article 5a (5) a) viii) of the [European Digital Identity Regulation] states "European Digital Identity Wallets shall, in particular support common protocols and interfaces: ... for relying parties to verify the authenticity and validity of European Digital Identity Wallets;...". The latter two forms of attestation do not align with this requirement. Section 6.1 of the Discussion Paper for Topic E discusses how the other three possibilities relate to privacy risks about User surveillance identified in Section 7.4.3.5.
4.7.2.2.4 Authentication
The flow for authentication using a Passkey following [W3C WebAuthn] is:
- The Relying Party Server creates a challenge and sends this along with its Relying Party ID to the Relying Party Client.
- The Relying Party Client forwards the information to the Client using the WebAuthn API.
- The Client checks that the Relying Party ID is consistent with the caller's origin and forwards the information to the Authenticator along with other contextual data.
- The Authenticator authenticates the User (for example using a PIN or via biometrics). It then prompts the User to select one of the Passkeys scoped to this Relying Party ID, if there are multiple. For this step the User Name can be presented to the User. Finally, the Authenticator uses the private key of the chosen key pair (= Passkey) to sign the challenge as well as some contextual data including the User ID, Credential ID, and the Relying Party ID. The Authenticator then sends this to the Client.
- The Client forwards the information to the Relying Party Client, which again forwards it to the Relying Party Server.
- The Relying Party Server verifies the signature with the stored public key for this User ID and Credential ID, and, depending on the outcome of this verification, considers the User to be authenticated.
4.7.3 Attested pseudonyms
Within the EUDI Wallet ecosystem, attested pseudonyms can be issued by an Attestation Provider, in the form of a (device-bound) attestation that contains one or multiple pseudonym values as attributes. A User can subsequently authenticate pseudonymously by presenting that attestation to Relying Parties.
The pseudonym values in a pseudonym attestation can have different properties, to serve different use cases. A simple case is where each pseudonym is just a (pseudo-)random number. However, pseudonym values can also be generated by the Attestation Provider using some cryptographic algorithm that takes the identity of the User and/or the identity of the Relying Party as input.
There is no EU-wide definition of such an attestation type. Schema Providers are free to define a type of pseudonym Attestation in an Attestation Rulebook.
4.7.4 Scope rate-limited pseudonyms
This version of the ARF does not specify or reference a protocol and cryptographic mechanisms to implement scope rate-limited pseudonyms. However, section E of Topic 11 contains a set of requirements that such a protocol and cryptographic mechanisms are expected to comply with.
5 Data model and data exchange protocols
5.1 Attestation elements
Within the EUDI Wallet ecosystem, data is exchanged in the form of Electronic Attestations of Attributes (EAA), hereafter referred to as 'attestations.' Apart from EAA, the [European Digital Identity Regulation] explicitly defines another category of data, called Person Identification Data (PID), see Section 5.2.
Each PID and attestation consists of the following key elements:
-
A set of attributes, which provide information, typically about the subject of the attestation. A Relying Party will request one or more of these attributes to get the reliable information they need to provide some service to the User. The set of attributes that an attestation may contain is defined in an attestation scheme, see below.
-
A set of metadata, meaning information about the attestation itself, such as its attestation type (PID, mDL, diploma, etc.), its Attestation Provider, and its administrative validity period, if applicable. This kind of metadata is also defined in an attestation scheme. In addition, metadata also includes information that is necessary to ensure the security of the attestation. This includes at least its technical validity period. For PIDs and device-bound attestations, it also includes a public key of the PID or attestation, which a Relying Party will use to verify that the PID or attestation was not copied, see Section 6.6.3.8. It may also include information allowing the Relying Party to verify that the PID or attestation was not revoked, see Section 6.6.3.7.
-
A proof, which ensures the integrity, authenticity, and support of selective disclosure of the attestation. The format of the proof complies with the proof mechanism specified for this type of attestation, see below. The proof includes information that enables a Relying Party to verify the proof, for example a Attestation Provider certificate and a reference to a trust anchor that can be used to verify that certificate.
An attestation scheme defines the logical organisation of all mandatory and optional attributes within an attestation, as well as the format of each attribute, meaning its unique identifier, encoding, allowed values, and serialisation. In addition, an attestation scheme specifies some of the attestation metadata, such as its attestation type and information about its Attestation Provider, validity period, etc. Within the EUDI Wallet ecosystem, the attestation scheme for each attestation type may be specified by an Attestation Scheme Provider, next to an Attestation Rulebook; see Section 5.4.
A proof mechanism defines the method used to create the attestation proof. For example, a 'standard' digital signature is a proof ensuring integrity and authenticity, but not allowing selective disclosure. Proof mechanisms are specified in standards or technical specifications. The attestation formats listed in Section 5.3 either specify a proof mechanism that allows for selective disclosure, or leave it to other technical specifications to do so.
5.2 Attestation categories
5.2.1 Overview
Within the European Digital Identity Wallet ecosystem, the [European Digital Identity Regulation] distinguishes four legal categories of attestations:
- Person Identification Data (PID),
- Qualified Electronic Attestation of Attributes (QEAA),
- Electronic attestation of attributes issued by or on behalf of a public sector body responsible for an authentic source (PuB-EAA),
- Non-Qualified EAA.
The next subsections give more information about each of these categories. Please note that the differences between them are purely legal. For example, a diploma may be a QEAA or a non-qualified EAA, depending on whether it is issued by a qualified trust service provider (QTSP) or by an unqualified one. Similarly, an mDL may be issued as a PuB-EAA, a QEAA, or a non-qualified EAA, depending on the legal status of the party issuing mobile driving licences in each Member State. From a technical point of view, all PIDs, QEAAs, PuB-EAAs, and EAAs comply with one of the attestation formats listed in Section 5.3.
5.2.2 Person Identification Data (PID)
A PID is a set of data that is issued in accordance with Union or national law and that enables the establishment of the identity of a natural or legal person, or of a natural person representing another natural person or a legal person.
Besides the fact that the Regulation defines the PID as a category of data that is legally distinct from Electronic Attestations of Attributes (EAA), another difference between PID and EAA is that the presence or absence of a valid PID determines whether a Wallet Unit is in the Operational or the Valid state, as discussed in Section 4.6.4.
As implied in that section, it is possible for a Wallet Unit to contain multiple PIDs. If the User has multiple nationalities, they may be able to receive a PID from multiple PID Providers in a single Wallet Unit. However, please note that a Wallet Provider is free to decide that its Wallet Unit does not support all PID Providers, and that, conversely, a PID Provider may decide that it does not support all Wallet Solutions; see Section 6.5.2.3. Note that the subject of all PIDs in the Wallet Unit will be the same person, namely the User of the Wallet Unit.
For more information, please refer to Section 3.4.
5.2.3 Qualified Electronic Attestation of Attributes (QEAA)
A QEAA is an electronic attestation of attributes which is issued by a qualified trust service provider (QTSP) and meets the requirements laid down in Annex V of the Regulation. For more information, please refer to Section 3.6.
5.2.4 Electronic attestation of attributes issued by or on behalf of a public sector body responsible for an authentic source (PuB-EAA)
A PuB-EAA is an electronic attestation of attributes issued by a public sector body that is responsible for an authentic source or by a public sector body that is designated by the Member State to issue such attestations of attributes on behalf of the public sector bodies responsible for authentic sources in accordance with Article 45f and with Annex VII of the Regulation.
For more information, please refer to Section 3.7.
5.2.5 Non-Qualified Electronic Attestation of Attributes (EAA)
A non-qualified EAA is an EAA which is not a QEAA or a PuB-EAA. For more information, please refer to Section 3.8.
5.3 Attestation formats and proof mechanisms
5.3.1 Overview
| Feature | ISO/IEC 18013-5 / 23220-2 | SD-JWT VC | W3C VCDM v2.0 |
|---|---|---|---|
| Data Format | CBOR (Binary) | JSON Web Token (JSON) | JSON-LD (Linked Data) |
| Proof Type | Embedded (Salted Hashes) | Embedded (Salted Hashes) | Detached or Embedded |
| Key Use Case | Proximity (e.g., mDL) | Remote (e.g., remote identification) | General (requires profiling) |
| Wallet Support | Mandatory | Mandatory | Optional |
Section 5.1 listed a proof mechanism as one of the key elements needed to define a type of attestation. The proof mechanism for an attestation is closely related to the format of that attestation. Within the EUDI Wallet ecosystem, the following standardised formats for electronic attestations of attributes can be used:
- The format specified in [ISO/IEC 18013-5] and generalised in [ISO/IEC 23220-2],
- The format specified in 'SD-JWT-based Verifiable Credentials' [SD-JWT VC],
- The format specified in 'W3C Verifiable Credentials Data Model v2.0' [W3C VCDM 2.0].
The next subsections give more information about each of these formats and specifications, and explain where the different elements of an attestation, as explained in Section 5.1 are defined for that attestation format.
Within the EUDI Wallet ecosystem, Wallet Units will support the first two formats above. Support for the third format is optional and meant for non-qualified EAAs only. Topic 12 states the detailed requirements regarding support by Wallet Units, PID Providers, and Attestation Providers for these formats and specifications.
5.3.2 ISO/IEC 18013-5 and ISO/IEC 23220-2
The ISO/IEC 18013-5 standard was originally developed as a standard for mobile driving licences (mDL) and mDL readers. In terms of this ARF, an mDL is a Wallet Unit containing an mDL attestation (as defined in the mDL Rulebook), while an mDL reader is a Relying Party requesting such an attestation.
ISO/IEC 18013-5 specifies:
- An attestation scheme containing all attributes and metadata for an mDL. The scheme specifies the semantics of these attributes and metadata, as well as their encoding in Concise Binary Object Representation (CBOR), see [RFC 8949]. The standard also specifies the use of namespaces to avoid collision of attribute identifiers.
- A proof mechanism ensuring the authenticity and integrity of a PID or attestation, while allowing selective disclosure of attributes.
- A mandatory security mechanism enabling device binding of PIDs and attestations, see Section 6.6.3.8,
- All other aspects necessary to securely request, present, and verify an mDL attestation in proximity flows, see Section 5.6.1.2).
Points to note about ISO/IEC 18013-5:
- the mDL attestation scheme (see first bullet above) is the only aspect of ISO/IEC 18013-5 that is specific for mDLs. All other aspects are generic and can be used for any other attestation type, including PIDs. This means that another ISO/IEC 18013-5-compliant attestation type can be created simply by specifying an appropriate attestation scheme using CBOR, and referring to ISO/IEC 18013-5 for all other details. Please refer to Chapter 3 of the PID Rulebook for an example. Within the EUDI Wallet ecosystem, such an attestation scheme is specified in an Attestation Rulebook, see Section 5.4. ISO/IEC 23220-2 specifies a generic set of attributes for use in different attestation types, and also specifies how these can be encoded in CBOR.
- An ISO/IEC standard for mobile documents in general (not mDLs specifically) is in preparation and will become ISO/IEC 23220-4. This standard will generalise ISO/IEC 18013-5, in the sense that it will allow more options and communication flows. Once that standard is published, all references in this ARF to ISO/IEC 18013-5 may be replaced by appropriate references to ISO/IEC 23220-4. However, at the moment ISO/IEC 23220-4 is not finished yet and therefore cannot be referenced.
5.3.3 SD-JWT VC
'SD-JWT-based Verifiable Credentials' [SD-JWT VC] specifies a data format and processing rules to express verifiable credentials (i.e., attestations). "SD-JWT" here stands for 'Selectively Disclosable JSON Web Token'. As that name suggests, SD-JWTs are a special form of JWTs [RFC 7519] that are selectively disclosable. The mechanisms used to make them selectively disclosable is often described as using 'salted hashes', and is conceptually identical to the mechanism used for the same purpose in [ISO/IEC 18013-5].
[SD-JWT VC] specifies the following aspects:
- The encoding to be used for attributes and metadata, namely JSON, as well as rules to prevent collisions of claim names,
- A proof mechanisms ensuring the authenticity and integrity of a PID or attestation, while allowing selective disclosure of attributes, see above.
- A security mechanism enabling device binding of PIDs and attestations, see Section 6.6.3.8. This mechanism is optional in [SD-JWT VC].
In addition to these aspects, within the EUDI Wallet ecosystem,
- attestation schemes for specific SD-JWT VC-compliant attestation types will be specified in Attestation Rulebooks, see Section 5.4. Please refer to Chapter 4 of the PID Rulebook for an example.
- SD-JWT VC-compliant attestations will be requested and presented using [OpenID4VP], see Section 5.6.1.3.
Since [SD-JWT VC] contains a number of options, the use of the profile for SD-JWT VCs specified in [HAIP] is necessary to ensure interoperability between Wallet Units and Relying Parties.
5.3.4 W3C Verifiable Credentials
The W3C Verifiable Credentials Data Model [W3C VCDM 2.0] defines a general data model, offering a high-level structure but leaving many technical aspects open for further definition, including:
- Security mechanisms
- Signature formats
- Transport protocols
Key features of W3C VCDM are:
- JSON-LD (Linked Data)-based: The use of JSON-LD ensures structured and interoperable data exchange, but introduces complexity.
- Extensible Framework: Allows different implementations but requires additional specifications.
- Security and Signature Formats: Not inherently defined — must be specified separately.
To implement W3C VCDM-based attestations, separate specifications are needed for security mechanisms and signatures, such as:
- 'Securing Verifiable Credentials using JOSE and COSE' [W3C VC-JOSE-COSE]:
Defines how to use one of the following to secure attestations in the VCDM
model:
- a JWT (see [RFC 7519]),
- a SD-JWT (see the previous section), or
- a CBOR Web Token (CWT, see [RFC 8392]).
- 'Verifiable Credential Data Integrity' [W3C VC Data Integrity]: Provides a cryptographic proof format independent of JWT or CWT, relying on detached proofs (not embedded signatures) for better flexibility.
These mechanisms offer different trade-offs, allowing PID Providers or Attestation Providers and Relying Parties to choose the appropriate security model based on their privacy, interoperability, and trust requirements. In order to achieve interoperability, the specification of a profile standard making specific choices will be necessary.
In addition to these aspects, within the EUDI Wallet ecosystem,
- attestation schemes for specific W3C VCDM-compliant attestation types (if any) will be specified in Attestation Rulebooks, see Section 5.4.
- W3C VCDM-compliant attestations may be requested and presented using [OpenID4VP], see Section 5.6.1.3. However, this ARF does not require this, and for any W3C VCDM-compliant attestation, the applicable transport protocol must be defined in the corresponding Rulebook.
See chapters 3 and 4 of the Discussion Paper for Topic V for more considerations regarding the SD-JWT VC and W3C Verifiable Credential formats and their interoperability within the EUDI Wallet ecosystem.
5.4 Attestation Rulebooks and Attestation schemes
5.4.1 Introduction
An Attestation Scheme Provider defines a type of attestation (e.g., PID, mDL, diploma) and publishes a human-readable Attestation Rulebook that explains what the attestation is and how it works: which attributes it contains, what each attribute means, how the attributes are encoded, how proofs are produced, and, where needed, how trust and presentation are handled. When the attestation is listed in the European Commission's catalogue of attestation schemes (the official index that lets ecosystem participants discover and reuse attestation types), the Attestation Scheme Provider also includes a machine-readable attestation scheme, so software can automatically build requests to Wallet Units and verify responses.
In short: the Rulebook is the documentation for people, the scheme is the specification for software, and the catalogue is where everyone finds them.
Section 5.1 listed an attestation scheme as a key element of any attestation type. This section introduces the Attestation Rulebook, which, for each attestation type, specifies:
- the attestation scheme and proof mechanisms;
- where required, the trust mechanisms for authentication and authorisation;
- the unique identifiers, syntax/encodings, and semantics of all attributes that may appear in the attestation;
- the presentation protocol(s) that relevant attestations must support. The requirements for Rulebooks are defined in Topic 12.
5.4.2 Who defines Rulebooks and schemes
Attestation Rulebooks are defined by Attestation Scheme Providers (see Section 3.15). This role can be held by:
- The European Commission, in consultation with EDICG, currently the PID Rulebook and the mDL Rulebook.
- Public Administration, sectoral or cross-border organisations representing relevant stakeholders, to avoid duplicative Rulebooks (e.g., for diplomas) and unnecessary syntax/semantic divergence. Selection of the responsible organisation is out of scope for this document.
- Individual Attestation Providers, when they must include domestic or provider-specific attributes not covered by the EU-wide or sectoral Rulebook (see Topic 12).
- Single organisations for attestations intended solely for internal use.
5.4.3 Publication in the catalogue
An Attestation Scheme Provider may publish a new attestation in the catalogue of attestation schemes to enable discovery by Relying Parties and other actors (see Section 5.5.3). When doing so, the provider also supplies the machine-readable attestation scheme in accordance with Technical Specification 11.
5.5 Catalogue of attributes and catalogue of attestation schemes
5.5.1 Introduction
Article 45e(2) of Regulation (EU) 2024/1183 empowers the Commission to establish specifications and procedures for: (i) the catalogue of attributes, (ii) the catalogue of attestation schemes, and (iii) verification procedures for qualified electronic attestations of attributes.
The objective of this provision is to reach a high level of interoperability:
- Technical interoperability through common standards, protocols, and technical specifications enabling issuance, presentation, and processing of attestations (see Sections 5.3 and 5.6).
- Semantic interoperability through clear definitions of attestation contents, i.e., which attributes exist for each attestation type and their identifiers, syntax, and semantics (see Section 5.4).
To support discovery and re-use across the EUDI Wallet ecosystem, two Commission-run catalogues are defined:
- a Catalogue of attributes that draws on authentic public-sector sources (see Section 5.5.2); and
- a Catalogue of attestation schemes for QEAAs, PuB-EAAs, and EAAs (see Section 5.5.3).
5.5.2 Catalogue of attributes
The catalogue of attributes is exclusively intended for use by QTSPs issuing QEAAs, and enables them to find the access point of the Authentication Source responsible for a given attribute, at which the QTSP can verify the value of that attribute for a given User. This verification is discussed in Topic 42 in Annex 2.
See Topic 25 and Commission Implementing Regulation 2025/1569, particularly Article 7, for the high-level requirements for the catalogue of attributes.
For more details, see also the Discussion Paper on Topic O. Detailed interface specifications for registering and managing attributes in the catalogue and for querying the catalogue can be found in Technical Specification 11.
5.5.3 Catalogue of attestation schemes
The catalogue of attestation schemes is intended for use by Relying Parties, Attestation Providers, and other actors in the EUDI Wallet ecosystem. It enables them to discover which types of attestations already exist within the ecosystem, and to understand the identifiers, syntax, and semantics of all attributes within each type of attestation.
This section defines the following principles for the catalogue of attestation schemes:
- Attestation schemes are machine-readable, and each attestation scheme published in the catalogue refers to the corresponding human-readable Attestation Rulebook.
- Attestation schemes for QEAAs and PuB-EAAs used within the EUDI Wallet ecosystem may be registered and published in the catalogue of attestation schemes, but this is not mandatory.
- The catalogue of attestation schemes may also include attestation schemes for non-qualified EAAs. Registration and publication of non-qualified EEAs is not mandatory.
- The Commission will take measures to establish and maintain the catalogue of attestation schemes.
- The catalogue of attestation schemes will be publicly accessible.
- Registration of attestation scheme in the catalogue does not create any obligation for acceptance of the relevant type of attestation by any actor in the EUDI Wallet ecosystem. Neither does it automatically imply cross-border recognition of the type of attestation.
- Where possible, existing tools created by Member States, the Commission and cross-border organisations, will be used to connect to the catalogue and to interact with its stakeholders. Also, mechanisms to add new and existing data sets to the catalogue will be implemented.
See Commission Implementing Regulation 2025/1569, particularly Article 8, for the high-level requirements for the catalogue of attributes.
For more details, see also the Discussion Paper on Topic O. Detailed interface specifications for registering and managing attestation schemes in the catalogue and for querying the catalogue can be found in Technical Specification 11.
5.6 Protocols for secure data exchange between Wallet Units and Relying Parties
5.6.1 Attestation presentation
5.6.1.1 Introduction
Within the EUDI Wallet ecosystem, the protocol specified in ISO/IEC 18013-5 is used for proximity attestation presentation flows, while the protocol specified in OpenID4VP is used for remote attestation presentation flows. This section briefly describes both of these protocols.
5.6.1.2 Proximity attestation presentation using ISO/IEC 18013-5
ISO/IEC 18013-5 specifies the following aspects related to secure data exchange for attestation presentations:
- Message structures and transaction flows allowing a Wallet Unit and a Relying Party to request and present attestations.
- Proximity interface specifications, allowing a Wallet Unit and a Relying Party to set up a communication channel using QR code or NFC, and to subsequently communicate over BLE, NFC, or Wi-Fi Aware.
- Security mechanisms ensuring
- the confidentiality and authenticity of all data exchanged between a Wallet Unit and a Relying Party,
- Relying Party authentication, see Section 6.6.3.2.
As already explained in Section 5.3.2, although ISO/IEC 18013-5 nominally specifies the mobile driving licence, all of the above aspects are generic and can be used for any type of attestation.
Whereas ISO/IEC 18013-5 specifies proximity transaction flows only. ISO/IEC 18013-7 specifies how to request and present ISO/IEC 18013-5-compliant attestations in remote transaction flows.
5.6.1.3 Remote attestation presentation using [OpenID4VP]
The [OpenID4VP] standard defines message structures, transaction flows, and an HTTP-based interface specification for attestation presentations by Wallet Units to Relying Parties. [OpenID4VP] also specifies security mechanisms ensuring:
- the confidentiality and authenticity of all data exchanged between a Wallet Unit and a Relying Party,
- Relying Party authentication.
[OpenID4VP] is suitable only for remote presentation transaction flows.
[OpenID4VP] can be used for presenting attestations in different formats, including especially the formats used within the EUDI Wallet ecosystem. Within this ecosystem, [SD-JWT VC]-compliant attestations are always requested and presented using [OpenID4VP], while [ISO/IEC 18013-5]-compliant attestations are requested and presented using [OpenID4VP] in remote transaction flows.
Since [OpenID4VP] contains a number of options, the use of the profile for 'OpenID for Verifiable Presentations for IETF SD-JWT VC' specified in [HAIP] is necessary to ensure interoperability between Wallet Units and Relying Parties.
5.6.2 Transactional data using [ISO/IEC 18013-5] and [OpenID4VP]
In some use cases, a Relying Party must be able to include additional data in the attestation presentation request. Primary examples include strong customer authentication for payments, see Section 2.6.4, and the creation of qualified electronic signatures, see Section 2.4. In the case of strong customer authentication for payments, the Relying Party sends payment information, such as the payment amount and the payee, to the Wallet Unit. In the case of electronic signatures, the Relying Party may send (a representation of) data to be signed to the Wallet Unit. In Topic 20, such data is called transactional data.
The Wallet Unit will process the transactional data in a use-case specific way, and, after consulting the User, will sign a (representation of the) transactional data to authenticate it. The Wallet Unit will then return the signed data in the presentation response, together with the presented attributes, if any.
Both [ISO/IEC 18013-5] and [OpenID4VP] allow for sending, authenticating, and returning transactional data. In both protocols, the presentation request can be extended with use-case specific (proprietary) transactional data. The Wallet Unit can subsequently sign this data by including it in the device binding process, see Section 6.6.3.8. Therefore, no extensions of the presentation response are necessary to return the signed transactional data.
6 Trust model
6.1 Scope
This chapter explains how trust works in the EUDI Wallet system, how it is established, maintained, validated, and managed. It describes the rules and assumptions that decide whether different parts of the system, like a wallet app, a user's device, or a service provider, can be trusted.

Figure 12 illustrates the main entities and their relationships in the trust model of the EUDI Wallet ecosystem.
At its core is the Wallet Unit (top middle, blue), which interacts with various entities throughout its lifecycle. The Wallet Unit lifecycle is detailed in Section 6.5 and consists of installation, activation, management, and uninstallation. Each Wallet Unit is a configuration of a Wallet Solution, comprising a Wallet Instance, a WSCA/WSCD, and one or more keystores, provided by a Wallet Provider or by the User's device. The User installs a Wallet Instance on their device, which leads to the activation of the Wallet Unit by the Wallet Provider. The Wallet Provider manages a Wallet Unit until it is uninstalled by the User. The Wallet Provider ensures that a valid Wallet Unit is in possession of at least one Wallet Unit Attestation (WUA) and at least one Wallet Instance Attestation (WIA), which can serve as an attestation of cryptographic keys and of the Wallet Instance, respectively, towards PID Providers or Attestation Providers. The Wallet Provider can revoke the WUAs, if needed, to revoke the Wallet Unit. See Section 6.5.
The Wallet Unit handles User PIDs and attestations (QEAAs, PuB-EAAs, and non-qualified EAAs). PIDs are issued by PID Providers and attestations by Attestation Providers, both positioned to the left of the Wallet Unit in Figure 12. Before interacting with a Wallet Unit, these Providers must be registered by a Registrar. Upon registration, they receive an access certificate from a Access Certificate Authority associated with the Registrar. They may optionally obtain a registration certificate from an associated Provider of registration certificates. See Section 6.3.
After a Wallet Unit has received a PID or attestation, it can present User attributes to Relying Party Instances (right side of Figure 11). These instances are hardware/software setups enabling Relying Parties to interact with Wallet Units. Like a PID Provider or Attestation Providers, Relying Parties register with a Registrar in their Member State, and receive an access certificate for each of their Relying Party Instances. A Relying Party may optionally obtain one or more registration certificates from a Provider of registration certificates *associated with the Registrar. This is discussed in Section 6.4.
Notes:
- This conceptual trust model may be implemented with slight variations across Member States, such as adopting one or multiple Certification Authorities or leveraging existing entities that already fulfil this role.
- For PIDs, qualified EAAs, PuB-EAAs, access certificates, and registration certificates, interoperability is essential (Section 4.2.3). Interoperability is achieved by using a PKI following X.509 certificate standards (RFC5280, RFC3647). Non-qualified EAAs may adopt alternative trust models and verification mechanisms.
- The model supports both remote and proximity use cases, though technical measures and authentication mechanisms may vary.
- This version of the ARF does not yet include trust interactions for qualified electronic signatures or seals; see Topic 16 and Topic 37 in Annex 2.
- Besides the trust relationships described in this chapter, other trust relations are established as well. For instance, Users, PID Providers, Attestation Providers, and Relying Parties trust certification bodies and Trusted List or LoTE Providers. This trust is primarily rooted in authority and in procedural measures, such as public oversight, published security and operational policies, and audits, rather than in technical measures. To verify that entities are indeed interacting with a trusted authority, standard technical measures suitable for the context will be used.
6.2 Trust throughout a Wallet Provider lifecycle
6.2.1 Wallet Provider lifecycle
Section 4.6.2 presented the lifecycle of a Wallet Provider:
- The Wallet Provider is notified to the Commission by a Member State. This is discussed in Section 6.2.2.
- Under specific conditions, a Member State may decide to change the status of a registered Wallet Provider to Invalid. This is discussed in Section 6.2.3.
6.2.2 Wallet Provider notification
Figure 12 depicts the Wallet Provider to the top of the Wallet Unit. To the left and below of this, the figure also shows that a Member State notifies the Wallet Provider and its (certified) Wallet Solution(s) to the European Commission. Note that Wallet Providers are not registered in the sense of [CIR 2025/848], like Relying Parties, PID Providers, and Attestation Providers are. Wallet Providers consequently do not receive access certificates or registration certificates. This is because there is no need for interoperability between Wallet Providers and Wallet Unit; each Wallet Provider only needs to communicate with its own Wallet Units.
The Wallet Solution provided by the Wallet Provider is certified as described in Chapter 7.
If the notification process is successful, the trust anchors of the Wallet Provider are included in a Wallet Provider LoTE. During issuance of a PID or an attestation, the PID Provider or the Attestation Provider can use these trust anchors to verify the authenticity of a WIA and WUA Attestation signed by the Wallet Provider, so they can be sure they are dealing with an authentic Wallet Unit from a trusted Wallet Provider. See Section 6.6.2.3, Topic 9.
More details on the Wallet Provider notification process can be found in Topic 31.
6.2.3 Wallet Provider invalidation
The Member State may decide to notify the Commission that the Wallet Provider's status in the corresponding LoTE should be changed to Invalid. As a result of this status change, PID Providers and Attestation Providers will no longer trust the trust anchors of the Wallet Provider, which they need to verify the WUAs and WIAs they receive from Wallet Units. They will therefore refuse to issue PIDs and attestations to any Wallet Unit provided by that Wallet Provider. The Member State can subsequently notify the Commission that the Wallet Provider's status should be changed to Valid again.
Note that independently of the status of the Wallet Provider, its Wallet Solution may be suspended or cancelled, see Section 4.6.3. In that case, the Wallet Provider (if necessary) revokes all associated Wallet Units, see Section 6.5.4.2. The result is the same: PID Providers and Attestation Providers will stop issuing PIDs and attestations to these Wallet Units.
6.3 Trust throughout a PID Provider or an Attestation Provider lifecycle
6.3.1 PID Provider or Attestation Provider lifecycle
Section 4.6.5 presented the lifecycle of a PID Provider or Attestation Provider:
- A PID Provider or an Attestation Provider is registered by a Registrar in its Member State. This is discussed in Section 6.3.2.
- Under specific conditions, the REgistrar may decide to suspend or cancel registration of a registered PID Provider or Attestation Provider. This is discussed in Section 6.3.3.
6.3.2 PID Provider or Attestation Provider registration and notification
6.3.2.1 Introduction
Figure 12 depicts the PID Providers and Attestation Providers to the left of the Wallet Unit. To the left and below of this, the figure also shows that each PID Provider and Attestation Provider will register itself with a Registrar in its Member State. The Member State conditionally notifies a PID Provider or Attestation Provider to the European Commission:
- PID Providers are notified to the Commission.
- QEAA Providers are not notified to the Commission, except for establishing the Art. 22 Trusted List once a qualified status is granted.
- The purpose of the notification of PuB-EAA Providers is mainly to the attention of QTSPs issuing qualified certificates for electronic signatures or seals to PuB-EAA Providers. QTSPs are expected to verify the Trusted List of PuB-EAA Providers prior to issuing a qualified certificate to any entity claiming to be a PuB-EAA Provider.
- Non-qualified EAA Providers are not notified to the Commission.
If the registration and notification processes are successful, at least the following happens:
- Data about the PID Provider or Attestation Provider is included in the registry of the relevant Registrar.
- The PID Provider or Attestation Provider receives an access certificate and optionally one or more registration certificates.
- The trust anchors of the PID Provider or Attestation Provider are conditionally included in a Trusted List or LoTE.
These processes are discussed in the next subsections.
6.3.2.2 Data about the PID Provider or Attestation Provider is included in the registry
When a PID Provider or Attestation Provider is registered, the Registrar registers a set of data about the PID Provider or Attestation Provider in its register. The Registrar makes the contents of the register available to the general public, both in machine-readable and human-readable format. High-level requirements on the registration process can be found in Topic 27.
The data to be registered about a PID Provider, QEAA Provider, PuB-EAA Provider, or EAA Provider includes the attestation type(s) that the Provider intends to issue to Wallet Units. This enables Wallet Units and Relying Parties to verify that a given PID Provider or Attestation Provider registered its intent to issue a specific attestation type. For example, a PuB-EAA Provider may have registered for issuing mDLs, but not to issue diplomas.
Regarding PID Providers or QEAA Providers it may be argued that Wallet Units do not have to do this verification, since these are trusted parties. Nevertheless, it is beneficial if a Wallet Unit verifies if a PID Provider or QEAA Provider is registered for issuing a PID or a particular type of QEAA, prior to requesting the issuance of such a PID or QEAA. Doing this helps to prevent attempts to issue a PID or attestation while not being entitled to do so, either fraudulently or as a result of an error.
6.3.2.3 PID Provider or Attestation Provider receives an access certificate and a registration certificate
When a PID Provider or Attestation Provider is registered by a Member State, a Access Certificate Authority (see Section 3.18 issues an access certificate to the PID Provider or to the Attestation Provider. A PID Provider or an Attestation Provider needs such a certificate to authenticate itself towards a Wallet Unit when issuing a PID or an attestation to it, as described in Section 6.6.2.2.
A PID Provider access certificate does not indicate that its subject is a PID Provider. Similarly, an Attestation Provider access certificate does not indicate that its subject is a QEAA Provider, a PuB-EAA Provider, or a non-qualified EAA Provider. Furthermore, the access certificate of a PID Provider or Attestation Provider does not contain the Provider's registration to issue attestations of a specific type, for instance an mDL or diploma. Such information is included in the registration certificates (if issued), and in any case available in the Registrar's online service.
Such information is instead available via the Registrar's online service. Additionally, the same information is included in a registration certificate issued to the PID Provider or Attestation Provider by a Provider of registration certificates, if the Registrar has a policy of issuing such certificates - see Section 3.17. To manage both situations, either with use of a registration certificate or without, the Credential Issuer metadata of a PID Provider or Attestation Provider contains a URL to the Registrar's online service, which a Wallet Unit can use to obtain information on the Provider's registration. A Wallet Unit can use the information in the registration certificate (or obtained from the Registrar service) to verify that an Attestation Provider it is contacting to issue a specific type of attestation is in fact registered for that type of attestation.
Note that an Attestation Provider may simultaneously be a Relying Party, for instance in case it intends to request data from the User's PID during issuance of an attestation. Such an Attestation Provider would then register both as a Relying Party (which is called a Service Provider in Technical Specification 5) and as a QEAA Provider, PuB-EAA Provider, or non-qualified EAA Provider. In that case, the Attestation Provider will receive a single registration certificate including both roles. Registration certificates for Relying Parties are discussed in Section 6.4.2.
See Section 6.6.2.2 to learn more about how Wallet Units may use a PID Provider's or Attestation Provider's registration certificate.
6.3.2.4 PID Provider or Attestation Provider trust anchors are conditionally included in a Trusted List or LoTE
For a PID Provider, successful registration and notification also means that the PID Provider is notified to the European Commission and that its trust anchors are included in a LoTE. Similarly, the trust anchors of a QEAA Provider are included in a Trusted List once it gets the qualified status. Relying Parties can use these trust anchors to verify the authenticity of PIDs and QEAAs they obtain from Wallet Units.
Although PuB-EAA Providers are notified to the Commission, no trust anchors will be included in the corresponding Trusted List. This is because Relying Parties do no need such trust anchors for the verification of a PuB-EAA. Instead, a Relying Party will need the trust anchor of the QTSP that signed the qualified certificate of the PuB-EAA Provider. See Section 6.6.3.6 for more details.
Non-qualified EAA Providers are not notified and their trust anchors are not included in a Trusted List or LoTE by a Member State. However, if a Relying Party requests a non-qualified EAA from a Wallet Instance, it must know how to obtain the domain-specific trust anchor it needs to verify the signature over that EAA. To help with this, Topic 12 recommends that the applicable Rulebook specifies the mechanisms enabling this. This mechanism may be a LoTE. However, other methods may be used as well, and even if such a LoTE exists, it does not have to comply with the requirements in Topic 31.
High-level requirements on the PID Provider or Attestation Provider notification process, as well as on the information registered and published in the respective Trusted List or LoTE, can be found in Topic 31.
6.3.3 Suspension or cancellation of the registration of a PID Provider or Attestation Provider
Under specific conditions, a Registrar may decide to suspend or cancel the registration of a PID Provider or Attestation Provider. The conditions for this will be specified by each Registrar.
Suspension or cancellation implies that the PID Provider's or Attestation Provider's access certificates are revoked. As a result, the PID Provider or Attestation Provider will no longer be able to issue PIDs or attestations to Wallet Units.
For a PID Provider, QEAA Provider, or PuB-EAA Provider, suspension or cancellation also implies that its status in the respective Trusted List or LoTE will be changed to Invalid. As a result, Relying Parties will no longer trust PIDs or attestations issued by that Provider. For non-qualified EAA Providers, the applicable Rulebook (see Topic 12) may define similar mechanisms ensuring that Relying Parties will no longer trust the trust anchors of EAA Providers of which the registration was suspended or cancelled.
When a Registrar suspends or cancels the registration of a PID Provider or Attestation Provider, the PID Provider or Attestation Provider revokes all of their PIDs or attestations as described in Section 6.6.3.7.
6.4 Trust throughout a Relying Party lifecycle
6.4.1 Relying Party lifecycle
Section 4.6.7 presented the lifecycle of a Relying Party:
- A Relying Party is registered by a Registrar in the Member State where it resides. Relying Party registration is discussed in Section 6.4.2.
- Under specific conditions, a Registrar may decide to suspend or cancel the registration of a Relying Party. This is discussed in Section 6.4.3.
6.4.2 Relying Party registration
Figure 12 depicts the Relying Party Instance to the right of the Wallet Unit. A Relying Party Instance is a combination of hardware and software used by a Relying Party to interact with a Wallet Unit. A Relying Party can operate multiple Relying Party Instances. This will happen especially in case the interactions with the Wallet Unit take place in proximity; for instance, a border control agency at an airport employing multiple lines (each operated by an agency employee) where arriving passengers can present their PID. However, a single Relying Party operating multiple Relying Party Instances can also happen in a remote context, for example if there is an operational system (including a remote Relying Party Instance) next to a fallback system used for business continuity purposes. A Relying Party may also use multiple remote Relying Party Instances for load distribution.
Figure 12 also shows the Relying Party. Below that, it shows that each Relying Party will register itself with a Registrar in its Member State. If the registration process is successful, the Registrar includes the Relying Party in its public registry.
A Relying Party may register in the context of several services, having different intended uses. Each intended use will require a different set of attributes to be obtained from a Wallet Unit. As a result, a single Relying Party may register multiple times and may be issued more than one registration certificate.
As a result of successful registration,
- a Provider of registration certificates (see Section 3.19) associated with the Registrar will issue one or more registration certificates to the Relying Party, if the Member State has a policy of issuing such registration certificates. The purpose of the registration certificate is described in Section 6.6.3.3. Issuing registration certificates is optional. However, if registration certificates are issued, the Provider of registration certificates complies with the harmonised requirements in Implementing Regulation (EU) 2025/848 (including those for the associated policy and practice statement in Annex V).
- an Access Certificate Authority (see Section 3.18) associated with the Registrar issues an access certificate to each Relying Party Instance of the Relying Party. A Relying Party Instance needs such a certificate to authenticate itself towards Wallet Units when requesting the presentation of attributes, as described in Section 6.6.3.2. Issuing access certificates to a registered Relying Party is mandatory.
High-level requirements on the Relying Party registration process can be found in Topic 27.
6.4.3 Relying Party suspension or cancellation
Under specific conditions, a Registrar may decide to suspend or cancel the registration of a registered Relying Party. The conditions for this will be specified by each Registrar.
Suspension or cancellation involves revocation of all valid access certificates of the Relying Party by the relevant Access CA, such that the Relying Party is no longer able to interact with Wallet Units.
6.5 Trust throughout a Wallet Unit lifecycle
6.5.1 Wallet Unit lifecycle
Section 4.6.4 above presented the lifecycle of a Wallet Unit:
- The Wallet Instance that is part of the Wallet Unit is installed on a device by a User. The required trust relationships for installation are discussed in Section 6.5.2 below.
- Next, the Wallet Unit is activated by the Wallet Provider and the User and becomes operational. The goals and required trust relationships for activation are discussed in Section 6.5.3.
- Once in the Operational or Valid state, the Wallet Unit is managed by the User and the Wallet Provider. This management includes at least revoking the Wallet Unit when necessary. This is discussed in Section 6.5.4. Management will also include regular updates of the Wallet Instance application to ensure its continued security and functionality. However, this is not further defined in this chapter.
- The User may uninstall the Wallet Instance; see Section 6.5.5.
6.5.2 Wallet Instance installation
6.5.2.1 Required trust relationships
The lifecycle of a Wallet Unit starts when a User decides to install a Wallet Instance application on their device. This application in an instance of a Wallet Solution, which is provided to the User by a Wallet Provider.
When downloading and installing the Wallet Instance, the following trust relationships are established:
- On behalf of the User, the OS of the User's device and the relevant app store verify that the Wallet Instance (i.e., the application the User is installing) is genuine and authentic and does not contain any malware or other threats.
- The User verifies that they can obtain the PID(s) they need in an instance of this Wallet Solution. If the relevant PID Provider does not support the Wallet Solution, the User will not be able to use the Wallet Unit for obtaining those PID(s).
The next two sections discuss these trust relationships. For high-level requirements regarding Wallet Instance installation, see Topic 40, section A.
6.5.2.2 Wallet Solution authenticity is verified
To ensure that the User can trust the Wallet Solution, Wallet Providers preferably make their certified Wallet Solutions available for installation via the official app store of the relevant operating system (e.g., Android, iOS). This allows the operating system of the device to perform relevant checks regarding the authenticity of the app. It also allows Users to use the same well-known channel for obtaining a Wallet Instance as they use for obtaining other apps. Finally, it avoids a situation where a User must allow side-loading of apps, which would increase the risk of unintentionally installing malicious apps.
If a Wallet Provider makes its Wallet Solution available for installation through other means than the official OS app store, it implements a mechanism allowing the User to verify the authenticity of the Wallet Unit. Moreover, the Wallet Provider provides clear instructions to the User on how to install the Wallet Unit, including:
- instructions on how to verify the authenticity of the Wallet Instance to be installed. This can be done, for example, by comparing the hash value of the application downloaded by the User with a hash value published by the Wallet Provider.
- instructions on bypassing of any operating system limitations on side-loading of apps, if applicable, and ensuring that these limitations are restored after the Wallet Instance has been installed.
Note: The [European Digital Identity Regulation] does not exclude the possibility that a Wallet Instance may be installed on a non-mobile device, for example a server. The requirements above also apply for the installation of a Wallet Unit on a User device that is not a mobile device, and for which no official operating system app store may exist.
6.5.2.3 User validates that Wallet Solution is usable with relevant PID
A User installs a Wallet Unit because they want to obtain and use one or more PIDs. However, PID Providers are not required to support all Wallet Solutions in the EUDI Wallet ecosystem. 'Support' here means that the PID Provider is willing to issue a PID to an instance of a given Wallet Solution on request of the User. Instead, a PID Provider may choose to support only a single Wallet Solution or a limited number of Wallet Solutions. Therefore, each PID Provider will publish a list of Wallet Solutions that they support, such that a User that wants to request a PID from that PID Provider knows which Wallet Unit they should install. This list could be published, for example, on the PID Provider's website.
Conversely, a Wallet Solution is not required to support all PID Providers, where 'support' means that it is able to request the issuance of a PID from a PID Provider. Each Wallet Provider will, prior to or during installation of a Wallet Instance, let the User know which PID Providers are supported by this Wallet Solution.
For QEAAs, PuB-EAAs, and non-qualified EAAs, the situation is different. Providers of such attestations will support all Wallet Solutions and are not allowed to discriminate between them when processing a request for the issuance of an attestation. Conversely, a Wallet Solution supports all Attestation Providers, and cannot discriminate between different Attestation Providers when requesting the issuance of an attestation at the User's request.
6.5.3 Wallet Unit activation
6.5.3.1 Introduction
After installation of the Wallet Instance, the new Wallet Instance will contact the Wallet Provider to start the activation process. For successful Wallet Unit activation, the following trust relations are established:
- The Wallet Instance authenticates the Wallet Provider, meaning that the instance is sure that it is dealing with the genuine Wallet Provider who provided it to the User.
- The Wallet Provider authenticates the Wallet Instance. This means that the Wallet Provider is sure that the instance is indeed a true instance of their Wallet Solution, and not a fake app.
Both of these trust relationships are the responsibility of the Wallet Provider. The ARF does not specify how these trust relationships can be satisfied.
During the activation process, at least the following steps happen:
- The Wallet Provider requests data about the User's device from the Wallet Instance.
- The Wallet Provider requests the User to set up at least one User authentication mechanism.
- The Wallet Provider issues one or more Wallet Unit Attestations to the Wallet Unit.
- The Wallet Provider issues one or more Wallet Instance Attestations to the Wallet Unit.
- The Wallet Provider sets up a User account for the User.
These steps are described in the sections below. For high-level requirements regarding Wallet Unit activation, see Topic 40, section B.
6.5.3.2 Wallet Provider requests data about the User's device from the Wallet Instance
6.5.3.2.1 Data collection for WSCA/WSCD and keystore deployment
The Wallet Instance connects to the Wallet Provider to be activated. Then, the Wallet Provider requests data about the User's device from the Wallet Instance. This data includes the characteristics of the WSCD(s) and keystores available to the device for securely storing cryptographic keys and data. The Wallet Provider needs this information to deploy a WSCA/WSCD in the Wallet Unit, and to be able to issue one or Wallet Unit Attestations to the Wallet Unit, see Section 6.5.3.4.
Notes:
- As discussed in Section 4.5, a WSCD may be integrated directly within the User's device. Examples of this include an e-SIM, a UICC, an embedded Secure Element, or native secure hardware accessible via the device's OS. If so, the Wallet Instance will discover the presence of such a WSCD during activation and will communicate the characteristics of the WSCD to the Wallet Provider. In some cases, the Wallet Provider will subsequently deploy a WSCA to the WSCD to facilitate communication between the Wallet Instance and the WSCD.
- Sometimes, the User's device does not contain a local WSCD, or the local WSCD does not have the security posture necessary to enable the Wallet Unit to be an identity means at LoA High, or the Wallet Provider does not want to use a local WSCD. In such a case, the Wallet Provider ensures the Wallet Unit gets access to a remote HSM operated by the Wallet Provider.
6.5.3.2.2 Data collection for Wallet Solution maintenance
In addition, the need for Wallet Solution maintenance may require the Wallet Provider to monitor its operational Wallet Instances. It is customary for mobile application developers to collect limited bug and error reports at runtime for improvement purposes. Error logs collected never contain personal data of the User. A list of possible data types to be collected, reasons for collection, and how the Wallet Instance monitoring should occur (frequency, mechanisms, does the collection require Wallet User's approval beyond standard app vendor practices) is collected in the following table:
| Data type | Reason for monitoring (if applicable, regulation) | Monitoring frequency etc. |
|---|---|---|
| Runtime errors | Uncaught errors in production code | runtime and crash logs |
| UX and telemetry information | UX field analysis, may not be used to obtain behavioural data | runtime logs - user consent preferred |
| OS version and health data | OS vulnerabilities | At Wallet Unit activation or OS update/upgrade and at continuous security posture monitoring |
| Wallet SDK and SW library versions | Wallet Instance code vulnerabilities | At Wallet Unit roll out (as part of CI/CD process), at continuous security posture monitoring |
| User locale/localisation data | Catching localisation related errors | runtime and crash logs - user consent preferred |
| Wallet Instance version | Old version related vulnerabilities or errors | At Wallet Unit activation, at continuous security posture monitoring |
| Supported WSCA/WSCDs | Cryptography related incompatibilities | At Wallet Unit activation, at continuous security posture monitoring |
| WSCx capabilities supported | Cryptography configuration for EUDI Wallet use cases | At Wallet Unit activation |
| Unique device identifier such as IDFV or persisted UUID (iOS) or AndroidID (Android) | Up-to-date list of Wallet Instance related device installations, potential malicious use (unrecognised identifier) | At Wallet Unit activation |
| Sensor identifiers and patch levels | Up-to-date sensor hardware | At Wallet Unit activation, at continuous security posture monitoring |
| Hardware-level details on device | Identify known hardware-based problems or vulnerabilities | At Wallet Unit activation |
| BLE radio presence | Security of proximity use cases | At Wallet Unit activation |
| NFC support | Security of proximity use cases | At Wallet Unit activation |
6.5.3.2.3 Data collection for fraud or risk signal monitoring
Although complete fraud or risk signal collection is not in scope of the ARF, Wallet Providers keep an active understanding of each individual Wallet Instance's security posture, provided this can be done in a privacy-preserving way. A list of information related to fraud or risk signals that is often collected in context of mobile devices, is presented in the table below, with an indication whether the data should be collected by the Wallet Provider.
| Data or tool type | Reason for security posture monitoring (if applicable, regulation) | Monitoring at Wallet Instance |
|---|---|---|
| Device OS | Detect potential OS vulnerabilities | OK - see previous table |
| Device type | Detect potential type-specific vulnerabilities | OK - see previous table |
| Behavioural data | Detect unusual transaction detection, including possible account takeovers (ATO) | Not OK (privacy preservation) |
| Device fingerprinting | Flag logins from unfamiliar devices, ATO | Not relevant - Wallet Provider has list of devices with an active Wallet Instance |
| Geolocation (IP address) | Network-layer anomaly detection, ATO | Not OK (privacy preservation) |
| Geolocation (GNSS) | Geospatial anomaly detection, ATO | Not OK (privacy preservation) |
| Active phone call detection | Detect authorised push payment fraud / phishing / social engineering | Not OK (privacy preservation) |
| VPN detection | Detect attempted identity or location masking through VPN | Not OK |
| Incognito mode detection | Detect attempts at hiding malicious activity or multiple login attempts | Not relevant |
| Device rooting/jailbreaking detection | Detect compromised device security as a whole | OK |
| Emulator detection | Detect emulation of User device by fraudsters | OK |
| Malware detection | Identify and neutralise malicious software | OK |
For high-level requirements on Wallet Solution maintenance and the collection of fraud and risk signals by Wallet Provider, see Topic 56.
6.5.3.3 Wallet Unit requests User to set up two User authentication mechanisms
6.5.3.3.1 Introduction
During Wallet Unit activation, the Wallet Unit ensures that the Users sets up two User authentication mechanisms. The first of these mechanisms is implemented by the OS of the User's device and will be used before any operation of the Wallet Unit. The second mechanism is implemented by the WSCA/WSCD and will be used additionally when a PID or an attestation bound to the WSCA/WSCD is issued, presented, or deleted.
These two mechanisms are described in the next two subsections. See also the requirements on User authentication in Topic 40, Section C.
6.5.3.3.2 OS-level User authentication before any operation
During Wallet Unit activation, the Wallet Instance forces the operating system of the User's device to activate a multi-factor User authentication mechanism, if this is not already active. One of the authentication factors for this mechanism is the possession of the device and the other is knowledge-based or inherence-based. The Wallet Instance ensures that the authentication mechanism has security policies that are adequate for any operation of the Wallet Unit, excluding the issuance or presentation of PIDs, WUAs describing the WSCA/WSCD, and attestations bound to the WSCA/WSCD. As described in the next section, for these actions User authentication by the WSCA/WSCD is necessary.
Actions for which OS-level authentication is sufficient include generating and presenting pseudonyms, accessing the transaction log via the dashboard, data export and migration, requesting the erasure of personal data by a Relying Party, and reporting a Relying Party to a Data Protection Authority. It also includes issuing, presenting, and deleting of attestations that are either not device-bound or bound to a keystore rather than the WSCA/WSCD. This implies that it must be possible to unlock the keystore(s) available to the Wallet Unit using this User authentication mechanism.
The User can optionally decide to use a Wallet Instance-specific PIN in addition to the OS-level User authentication mechanism.
User authentication to the Wallet Unit using the OS-level mechanism (plus optional PIN) will take place whenever the User opens the Wallet Instance, before the Wallet Unit performs any operation. This is necessary to prevent anyone except the User from accessing the Wallet Unit and inspecting the User's attestations and attribute values, as this data is personal and might be sensitive.
6.5.3.3.3 WSCA/WSCD-level User authentication before cryptographic operations
An additional User authentication, performed by the WSCA/WSCD, happens when the Wallet Unit must perform any cryptographic operation involving cryptographic assets in the WSCA/WSCD. This will happen at least when:
- The User instructs the Wallet Unit to request the issuance of a new PID, see Section 6.6.2,
- The Wallet Unit asks the User for approval to present some attributes from a PID to a Relying Party, see Section 6.6.3.5,
- The User deletes a PID in their Wallet Unit, see Section 6.6.7.
In addition, if an Attestation Provider requested during issuance that the cryptographic assets of their attestation are stored and managed in the WSCA/WSCD, the WSCA/WSCD will also perform User authentication before such an attestation is issued, presented, or deleted.
Note that, as discussed in the first bullet in Section 6.6.3.9, these User authentication mechanisms can also play a role in ensuring User binding for PIDs or device-bound attestations. User binding allows a Relying Party to trust that the person presenting a PID or attestation is the User to whom the PID or the attestation was issued.
6.5.3.4 Wallet Provider issues one or more WUAs to the Wallet Unit
During the activation of a Wallet Unit, the Wallet Provider issues one or more Wallet Unit Attestations to the Wallet Unit. The Wallet Unit Attestation (WUA) is a signed information object that has three main purposes:
- It describes the capabilities and properties of the Wallet Unit, and especially a WSCA/WSCD or a keystore that is part of it. This allows a PID Provider or an Attestation Provider to verify that the Wallet Unit complies with the Provider's requirements and therefore is fit to receive a PID or a device-bound attestation from the Provider.
- Moreover, the WUA is device-bound, meaning it contains one or more public keys. The Wallet Provider attests that the private keys corresponding to these public keys are managed by the WSCA/WSCD described in the WUA. During the issuance of a PID or an attestation (see Section 6.6.2.3), a PID Provider or Attestation Provider can use each of these public keys to bind a new PID or attestation to.
- Lastly, a WUA contains information allowing a PID Provider or an Attestation Provider to verify that the Wallet Provider did not revoke the Wallet Unit Attestation, and hence the Wallet Unit itself. The WUA and the revocation mechanisms for Wallet Units are described in Topic 38.
High-level requirements for the WUA can be found in Topic 9. The detailed format of the WUA, as well as the way in which it is used, is specified in the Technical Specification 3.
A Wallet Unit does not send a WUA to an Attestation Provider if the attestation it is requesting is not device-bound. For non-device-bound attestations, the Attestation Provider does not need to receive public keys to include in the attestations, and neither does it need information about the WSCA/WSCD or keystore.
To ensure User privacy, the Wallet Unit presents WUAs only to PID Providers and Attestation Providers, but not to Relying Parties. This is because PID Providers and Attestation Providers have a valid business reason to know these properties, whereas Relying Parties do not. Moreover, a Wallet Unit will present each WUA only once. Apart from preventing linkability, this is also to prevent that the public keys in the WUA are used in multiple PIDs or attestations.
Regarding the WUA validity period, an important requirement in [CIR 2024/2977] Article 5, 4.(b) is that a PID Provider must revoke a PID when the Wallet Unit to which that PID was issued is revoked. Therefore, a PID Provider, must be able to regularly check whether the Wallet Provider revoked the WUA the PID Provider obtained from the Wallet Unit during PID issuance, during the entire validity period of the PID. This implies that
- the validity period of a PID cannot exceed the end of validity of the WUA received by the PID Provider during issuance. Therefore, the validity period of WUAs needs to be sufficiently long; Technical Specification 3 requires that a Wallet Unit can always present a WUA for the WSCA/WSCD with a remaining validity period of at least 31 days.
- a WUA contains the information necessary to enable the PID Provider to do a revocation check for the WUA. See also Section 6.6.2.4.
The responsibilities of the Wallet Provider regarding issuance of a WUA are similar to those of a PID Provider or Attestation Provider regarding the issuance of a PID or an attestation. This means that after the initial issuance of a WUA during activation, the Wallet Provider will manage the WUA and will issue new WUAs to the Wallet Unit as needed, during the lifetime of the Wallet Unit.
6.5.3.5 Wallet Provider issues one or more WIAs to the Wallet Unit
During the activation of a Wallet Unit, the Wallet Provider also issues one or more Wallet Instance Attestations (WIA) to the Wallet Unit. Similar to WUAs, WIAs are information objects signed by the Wallet Provider. Like WUAs, they are device-bound; they contain a public key. However, a WIA differs from a WUA in a few aspects:
- WIAs contain information about the Wallet Instance only.
- WIAs are short-lived (less than 24 hours) and therefore do not contain revocation information.
- The private key corresponding to the public key in the WIA is managed by the Wallet Instance; it does not have to be managed by the WSCD/WSCA or a keystore.
- A Wallet Unit sends a WIA to an Attestation Provider for both device-bound and non-device-bound attestations.
Similar to WUAs, Wallet Unit presents WIAs only to PID Providers and Attestation Providers, but not to Relying Parties.
Technical Specification 3 contains more information and requirements on the WIA.
6.5.3.6 Wallet Provider sets up a User account for User
The User needs a User account at the Wallet Provider to ensure that they can request the revocation of their Wallet Unit in case of theft or loss. The Wallet Provider associates the Wallet Unit with the User account. The Wallet Provider registers one or more backend-based User authentication methods that the Wallet Provider will use to authenticate the User. Note that:
- The Wallet Provider does not need to know any real-world attributes of the User, unless this is deemed necessary for PID activation, see Section 6.6.2.6. Otherwise, the User can use a pseudonym to register, for example an e-mail address. If the Wallet Provider wants to request additional User attributes, for instance to be able to provide additional services, they are free to do so if the User consents.
- In any case, User details registered by the Wallet Provider will not be included in a WUA or a WIA. They are strictly for use by the Wallet Provider only.
6.5.3.7 Wallet Provider ensures User can verify they are using a trusted, certified Wallet Solution
According to the [European Digital Identity Regulation], the User needs to be provided with a means to verify that they are installing or (after activation) are indeed using a trusted, certified Wallet Solution. The solution specified in this ARF to comply with this requirement is a Trust Mark view in the User interface of the Wallet Instance. When the User invokes this Trust Mark, it:
- renders the official Trust Mark graphics and/or logo,
- shows an informational text about Wallet Solution certification, localised for the User's device language, and
- provides web links to a list of certified Wallet Solutions, as well as to a web page containing certification information of User's Wallet Solution.
The information in the third bullet is hosted and managed dynamically by the European Commission. The Technical Specification 1 on the EUDI Wallet Trust Mark concentrates on defining the exact technical contents and the provisioning process to enable the User interface view rendering at the Wallet Instance. Topic 19 sets the high-level requirements for the Trust Mark as part of the Wallet Unit dashboard functionality. Topic 40 specifies what is required regarding the Trust Mark upon Wallet Unit activation and maintenance.
6.5.4 Wallet Unit management
6.5.4.1 Introduction
Starting from Wallet Unit activation and until the Wallet Instance is uninstalled by the User, a Wallet Unit is managed by the User and the Wallet Provider. The Wallet Provider is responsible at least to:
- update the Wallet Unit by installing new versions of the Wallet Solution on the User's device as necessary;
- update the WUAs and WIAs in the Wallet Unit as necessary; see Sections 6.5.3.4 and 6.5.3.5.
- revoke the Wallet Unit when needed; see Section 6.5.4.2.
- ensure that the Wallet Provider cannot access the contents of the Wallet Unit, in particular to learn the value of any User attestations or attributes, as well as the contents of the transaction log kept by the Wallet Unit.
- support procedures for migrating the PIDs and attestations it contains to a different Wallet Solution. See Section 6.5.4.3
To allow Wallet Unit management, the following trust relations are established:
- When contacting the Wallet Provider, for instance to request the revocation of the Wallet Unit, the User authenticates the Wallet Provider. This means the User is sure that they are visiting the website or the User portal of the genuine Wallet Provider who is responsible for the User's Wallet Unit, and not a spoofed website or portal. This risk can be partly mitigated by using standard mechanisms such as TLS server authentication. However, in addition the User will need to be vigilant as well, just as with any website on the internet.
- When contacted by a User, the Wallet Provider authenticates the User. This means that the Wallet Provider is sure that the User is indeed the User that was associated with the Wallet Unit during activation. For this, the Wallet Provider uses the authentication methods established in the User's account during activation, see Section 6.5.3.A
- When the Wallet Unit and the Wallet Provider set up a communication channel, the Wallet Unit authenticates the Wallet Provider, meaning that the Wallet Unit is sure that it is dealing with the genuine Wallet Provider. Similarly, the Wallet Provider authenticates the Wallet Unit. This means that the Wallet Provider is sure that the EUDI Wallet Instance is indeed a true instance of their Wallet Solution, and not a fake app. This will be ensured by the Wallet Provider. The ARF does not specify how these trust relationships can be satisfied.
- When contacted by a PID Provider to request Wallet Unit revocation, the Wallet Provider authenticates the PID Provider. Section 6.6.2.2 below describes how a Wallet Unit can do this during PID issuance; a Wallet Provider can use the same mechanism.
For high-level requirements regarding Wallet Instance management, see Topic 40, section C.
6.5.4.2 Wallet Unit revocation
The Wallet Provider will revoke the Wallet Unit at least in the following circumstances:
- If the User requests the Wallet Provider to revoke the Wallet Unit, for example in case of loss or theft of the User's device.
- If the Wallet Unit contains a PID, and the PID Provider requests the Wallet Provider to revoke the Wallet Unit because the natural person using the Wallet Unit has died. To identify the Wallet Unit that is to be revoked, the PID Provider uses a Wallet Unit identifier provided by the Wallet Unit in the WUA during PID issuance; see Topic 9. This can be the same identifier used for enabling WUA revocation, for example an URI to a Status List plus an index in that list; see Topic 7.
- If the security of the Wallet Unit is breached or compromised.
- If the Wallet Solution is suspended (optionally) or when it is withdrawn (mandatorily), see Section 4.6.3.
Regarding the detection of a security breach or compromise in an individual Wallet Unit, the Wallet Provider can use analysis mechanisms that allow continuous detection of changes in signals relevant to the security posture of the Wallet Instances it has deployed. These signals are discussed in Section 6.5.3.2.3. The Wallet Provider can potentially use a 4-level security posture framework as introduced in the table below.
| Level | Posture status | Key indicators & checks | Wallet Provider policy response |
|---|---|---|---|
| Level 4 | Critical (Red) | Confirmed Root/Jailbreak, Active Debugger/Emulator Detected, Private Key Compromised, Critical OS Vulnerability (unpatched) exploited, Wallet Instance integrity check failed (tampering detected), Use of a compromised WSCD-protected private key detected (see also Note 1). | Revocation of corresponding WUA(s). Force reinstallation of Wallet Instance on a vulnerability-free device before re-issuing WUAs. |
| Level 3 | High Risk (Orange/Yellow) | High-risk, unpatched OS version detected, Failed biometric attempts exceeding high threshold, Unavailability of a local WSCA/WSCD due to repeated connection error or other errors. | Revocation of corresponding WUA(s). Require step-up authentication (e.g., PIN re-entry), or force re-activation of the Wallet Unit before re-issuing WUAs. |
| Level 2 | Moderate Risk (Yellow/Green) | Minor integrity checks failed (e.g., non-critical file modification), Wallet Instance running in background with high resource usage, Failed PIN attempts (low threshold). | Allow use, but limit scope (e.g., restrict high-value presentations), force User re-authentication after inactivity. |
| Level 1 | Low Risk (Green) | Successful device attestation, Wallet Instance integrity check passed, Current OS patch level. | Full functionality allowed, including presentation of high-value attestations (PID/QEAA). |
The Wallet Provider revokes a Wallet Unit by revoking its WUAs:
- If the Wallet Provider must revoke the entire Wallet Unit (for example by request of the User or a PID Provider, or because there is a security breach of the Wallet Instance or the OS of the User's device), then the Wallet Provider revokes all WUAs related to keystores and to the WSCA/WSCD.
- If there is a security breach of the WSCA/WSCD, then the Wallet Provider revokes the entire Wallet Unit by revoking all WUAs related to keystores and to the WSCA/WSCD.
- If there is a security breach of a keystore, then the Wallet Provider at least revokes all WUAs related to that keystore. The Wallet Provider also revokes the WUAs related to the WSCA/WSCD and to the other keystores (if any), unless the Wallet Provider creates a risk analysis showing that not doing this does not lead to unacceptable risks. If the Wallet Provider does not revoke the other WUAs, only the attestations bound to the revoked keystore will be impacted. Other functionalities of the Wallet Unit, including the presentation of a PID, will remain available to the User.
See Section 4.6.4 for the full state diagram of the Wallet Unit. See Section 6.6.2.4 and sections referenced there for explanations of how PID Providers, Attestation Providers, and Relying Parties deal with Wallet Unit revocation. See Topic 38 for high-level requirements on Wallet Unit revocation.
6.5.4.3 Migrating the PIDs and attestations in a Wallet Unit to a different Wallet Solution
Article 5a 4 (g) of the [European Digital Identity Regulation] ensures the User's rights to data portability. Data portability means that a User can migrate to a different Wallet Solution. The User installs an instance of the new Wallet Solution, and then wants to restore the PIDs and attestations in their existing Wallet Unit to their new Wallet Unit. This should be possible with as minimal an effort as possible, and independent of whether the User still has access to their existing Wallet Unit.
This section introduces a Migration Object in each Wallet Unit. This object is a list of PIDs and attestations contained in the Wallet Unit, together with the information needed to request (re-)issuance of that PID or attestation. In addition, the Migration Object also contains the transaction log kept by the Wallet Unit, see Section 6.6.3.13. The Migration Object does not contain any private keys of PIDs or device-bound attestations. In most security architectures for a Wallet Solution described in Section 4.5, this is impossible at least for PIDs, since the WSCA/WSCD that contains the PID private keys does not allow their extraction under any circumstances. An exception may be architectures in which PID private keys are managed in a remote HSM and the migration is to a new Wallet Unit of the same Wallet Provider. However, in such cases, restoring functionality of the PIDs in a new Wallet Unit does not necessitate that private keys must be exported to another HSM. Rather, it implies the User must be able to authenticate towards the existing HSM from the new Wallet Unit, and be recognised as an existing User. For attestations bound to a keystore (rather than a WSCA/WSCD), the properties of the keystore determine if it's possible to export the attestation private keys to a location of the User's choosing. Most keystores will note allow this.
The fact that the Migration Object does not contain private keys means that PIDs and device-bound attestations cannot be backed up and restored from the object in such a way that they are usable in a new Wallet Unit without involvement of the PID Provider or Attestation Provider. Instead, the User must ask the respective PID Provider(s) or Attestation Provider(s) to issue the PID(s) or device-bound attestation(s) existing on the User's old Wallet Unit once again to the new Wallet Unit. The only function of the Migration Object is to simplify this process by listing the PIDs and attestations present in the existing Wallet Unit, together with the information needed by the new Wallet Unit to start the issuance process. For PIDs and device-bound attestations, the Migration Object does not contain attribute values or attribute identifiers, as that data is considered sensitive and is not useful anyway because of the limitations explained above. Instead, the object contains a list of attestation types and the related Attestation Providers.
For a non-device-bound attestation, there are no private keys stored in a WSCA/WSCD or keystore and hence it is in principle possible to back up such an attestation and restore it in a different Wallet Unit without involvement of the Attestation Provider. For non-device-bound attestations, the Migration Object therefore either contains the same data as for device-bound attestations, or it contains all data including attribute identifiers.
The Migration Object is stored in such a way that its confidentiality is ensured and that it can be used only by the User.
See Topic 34 for high-level requirements regarding migration.
The migration functionality of a Wallet Unit also enables backup and restore. Backup and restore is needed in case the User has lost access to their current Wallet Unit, for example in case of loss, theft, or breakdown. It is also needed if the User wants to start using another Wallet Unit, for example because they have bought a new device, need to factory-reset their existing device, or want to migrate to another Wallet Solution. In all of these cases, the User wants to restore the PIDs and attestations in their existing Wallet Unit on their new Wallet Unit, with as minimal an effort as possible.
The [European Digital Identity Regulation] does not contain a requirement mandating backup and restore functionality in the Wallet. However, Wallet Providers will implement backup and restore functionality nevertheless, because it will be expected by Users. In fact, the requirements in Topic 34 also ensure the possibility of backup and restore.
6.5.5 Wallet Instance uninstallation
No trust relationships are required for Wallet Instance uninstallation; anybody able to access the device of the User will be able to do this.
If the User uninstalls the Wallet Instance, the Wallet Instance tries to ensure that the associated WSCA/WSCD and keystore(s) delete all sensitive data and cryptographic keys related to the Wallet Unit, as well as all keys of PIDs and device-bound attestations on the Wallet Unit. Note that in some cases this may be a challenge, for instance if the WSCD is an external smart card and the User does not present that card to the User device at the moment the User uninstalls the Wallet Instance. Another example occurs when the WSCD or the keystore is a remote HSM and the User device is offline at the moment the User uninstalls the Wallet Instance. In such cases, the cryptographic keys will probably remain present on the WSCD, even though they will never be used again. If needed, it is up to the Wallet Provider to define how the Wallet Unit should handle such situations. For example, an HSM manager could address such cases by deciding to delete cryptographic keys in the HSM that are too old or haven't been used for too long, while being aware of the risks in doing so.
If it supports the Digital Credentials API, see Section 4.4.3, the Wallet Instance also discloses the fact that it is uninstalled to the Digital Credentials API framework.
6.6 Trust throughout a PID or an attestation lifecycle
6.6.1 PID or attestation lifecycle
Section 4.6.6 above presented the lifecycle of a PID or attestation within a Wallet Unit:
- Using their Wallet Unit, the User requests the issuance of a PID or an attestation from a PID Provider or an Attestation Provider. The required trust relationships for issuance are discussed in Section 6.6.2 below.
- Once the PID or attestation is issued into the Wallet Unit, the User can present attributes from it to a Relying Party Instance, according to the User's decision and depending on successful authentication of the Relying Party. The required trust relationships for presenting PIDs and attestations, including User approval and Relying Party authentication, are discussed in Section 6.6.3.
- Instead of presenting attributes to a Relying Party, a User can also present them to another User, meaning that their Wallet Unit is interacting with another Wallet Unit. This is discussed in Section 6.6.4.
- The PID Provider or the Attestation Provider remains responsible for managing the PID or attestation over its lifetime. Management may include re-issuing the PID or attestation with the same or with different attribute values. The Provider can also revoke the PID or the attestation, possibly based on a request of the User. The management of PIDs and attestations is discussed in Section 6.6.6.
- Finally, Section 6.6.7 discusses what happens if a User decides to delete a PID or an attestation from their Wallet Unit.
6.6.2 PID or attestation issuance
6.6.2.1 Required trust relationships
The lifecycle of a PID or an attestation starts when a User, using their Wallet Unit, requests a PID Provider or an Attestation Provider to issue the PID or an attestation to their Wallet Unit. The following trust relationships are established during issuance:
- The Wallet Unit authenticates the PID Provider or Attestation Provider using the access certificate referred to in Section 6.3. This ensures that the User can trust that the PID or attestation they are about to receive, is issued by an authenticated PID Provider or Attestation Provider respectively. See Section 6.6.2.2 below describing how this will be done.
- The PID Provider or Attestation Provider authenticates the User, meaning that the Provider is sure about the identity of the User. This is necessary to enable determination of the values of the attributes that the Provider will attest to. For instance, a PID Provider needs to authenticate the User to ensure it provides a PID containing the correct family name and date of birth. The method by which the PID Provider or Attestation Provider performs User identification and authentication is out of scope of the ARF, as these processes are specific to each PID Provider or Attestation Provider. However, for a PID, these processes will satisfy the requirements for Level of Assurance High in Commission Implementing Regulation (EU) 2015/1502. For other attestations, user authentication is performed on a security level commensurate with the required level of security for the attestation issued.
- The PID Provider or Attestation Provider authenticates and validates the Wallet Unit, see Section 6.6.2.3 below.
- The PID Provider or Attestation Provider verifies that the Wallet Provider did not revoke the Wallet Unit. This is described in Section 6.6.2.4.
- After the PID or attestation is issued to the Wallet Unit, the Wallet Unit verifies the authenticity of the PID or attestation; see Section 6.6.2.5.
- The User will activate a PID before they can use it; see Section 6.6.2.6.
- If the [OpenID4VCI] Credential Issuer metadata for an attestation contains an embedded disclosure policy, the Wallet Unit retrieves the policy and stores it locally, so that it can apply the policy in case a Relying Party requests attributes from the attestation. See Section 6.6.2.7.
More detailed requirements for the issuance process of PIDs and attestations, for instance regarding the issuance protocol, are included in Topic 10.
6.6.2.2 Wallet Unit authenticates the PID Provider or Attestation Provider
As shown in Figure 12, a Wallet Unit downloads the LOTE(s) for Access Certificate Authorities and Providers of registration certificates from the relevant Trusted List or LoTE Provider(s), possibly after having located them via the Commission common trust infrastructure. Similarly, the Wallet Unit downloads all Trusted Lists and LoTEs for PID Providers and Attestation Providers. See Section 6.3.2 for more information on these Trusted Lists and LoTEs.
To start the process of requesting a PID or an attestation, the User directs the Wallet Unit to contact the PID Provider or Attestation Provider. The User may for example use the Wallet Unit to scan a QR code or tap an NFC tag to do so. Note that no centralised service discovery mechanism for PID or attestation issuance is foreseen.
Before requesting the issuance of a PID or an attestation, the Wallet Unit authenticates the PID Provider or the Attestation Provider. To do so, the Wallet Unit verifies the access certificate presented to it by the PID Provider or Attestation Provider in its Issuer metadata according to [OpenID4VCI]. Additionally, to verify the legal status of the Provider and the type(s) of attestation it issues, the Wallet Unit checks the registration information contained in the registration certificate (if available in the Issuer metadata) or in the online service of the Registrar indicated in the access certificate.
The Wallet Unit also verifies that the access certificate and registration certificate (if provided) are valid and authentic.
6.6.2.3 PID Provider or Attestation Provider validates the Wallet Unit
6.6.2.3.1 Verifies the authenticity of the Wallet Unit
As shown in Figure 12, a PID Provider or an Attestation Provider downloads the Wallet Provider LoTE(s) it needs from the relevant Trusted List or LoTE Provider(s), possibly after having located them via the Commission's common trust infrastructure.
Note that for PID Providers it is not mandatory to possess all Wallet Provider LoTEs, if there are multiple. This is because it is not mandatory for a PID Provider to accept all certified Wallet Solutions in the EUDI Wallet ecosystem. Each PID Provider will choose which LoTEs they need to subscribe to. This is different for Attestation Providers: they must accept all Wallet Solutions and hence must possess all Wallet Provider LoTEs.
Section 6.5.3 above described that a Wallet Provider issues WUAs and WIAs to the Wallet Unit. When the Wallet Unit requests the issuance of a PID or an attestation, it sends a WIA, and in most cases also a WUA, to the PID Provider or the Attestation Provider. The PID Provider or Attestation Provider verifies the signature over the WIA and the WUA, using the Wallet Provider trust anchor obtained from the Trusted List. This proves that the Wallet Unit is authentic and is provided by a trusted Wallet Provider. For more details see Topic 9 and Technical Specification 3.
6.6.2.3.2 Optionally, validates the properties of the WSCA/WSCD or the keystore
A WUA describes the certifications and the other relevant properties of the WSCA/WSCD or a keystore. The security level of the WSCA/WSCD is a key determinant for reaching the overall Level of Assurance (LoA) High, as required for the PID in the Wallet Unit. PID Providers therefore may want to validate a WUA describing the WSCA/WSCD to verify that the WSCA/WSCD indeed complies with the requirements for Level of Assurance High.
For other device-bound attestations, the Attestation Provider decides on the required level of security and indicates this in the Credential Issuer metadata specified in [OpenID4VCI]. The Wallet Unit selects a WSCA/WSCD or keystore that complies with this, and sends a WUA describing this WSCA/WSCD or keystore to the Attestation Provider. The Attestation Provider can validate the WUA to verify that the WSCA/WSCD or keystore indeed complies with its security requirements.
6.6.2.3.3 Verifies that key for new PID or device-bound attestation is protected by the WSCD or keystore
Knowing the properties of the WSCA/WSCD or keystore is not very useful if the PID Provider or Attestation Provider cannot be sure that the private key for their new PID or device-bound attestation is indeed protected by that WSCA/WSCD. To enable this, each WUA contains one or more public keys. By including these keys into a WUA, the Wallet Provider attests that all of the associated private keys are indeed stored in the WSCA/WSCD or keystore described in the WUA. This ARF does not specify how the Wallet Provider verifies that this is indeed the case. However, the Wallet Provider could use the mechanisms for key attestation as provided by the OS of the User's device. The PID Provider or Attestation Provider can use each of these keys to bind a new PID or attestation to.
Apart from verifying the authenticity of the WUA, the PID Provider or Attestation Provider also must verify that the WUA is bound to the context of the PID or attestation issuance process. In other words, that it was not copied and replayed by an attacker. [OpenID4VCI] and Technical Specification 3 describe two methods for doing so. In both methods, during the issuance process, the PID Provider or Attestation Provider sends a nonce to the Wallet Unit. Subsequently it verifies that either
- The WUA contains this nonce, meaning that the Wallet Provider signed it during the issuance process, or
- The Wallet Unit signed this nonce using the private key corresponding to one of the public keys in the WUA, thereby proving possession of that key.
6.6.2.4 PID Provider or Attestation Provider verifies that WUA is not revoked
Section 6.5.3.4 above described that a Wallet Provider issues one or more Wallet Unit Attestations (WUA) to the Wallet Unit. A WUA contains revocation information. During the lifetime of the Wallet Unit, the Wallet Provider regularly verifies that the security of the Wallet Unit is not breached or compromised. If the Wallet Unit is no longer secure, the Wallet Provider revokes all of the corresponding WUAs. The WUA thus allows PID Providers and Attestation Providers to verify that the Wallet Unit is not revoked.
Moreover, Section 6.5.3.4 also explains that [CIR 2024/2977] requires that PID Providers must verify regularly, during the entire lifetime of the PID, whether the Wallet Unit on which that PID is residing is revoked by the Wallet Provider. They can do this using the revocation information in the WUA they received during PID issuance. PID Providers must also verify regularly whether the Wallet Provider has been suspended or cancelled in the associated LoTE. If either of these events happens, the PID Provider must revoke the PID. Therefore, by verifying the revocation status of the PID, the Relying Party Instance implicitly verifies the revocation status of the Wallet Unit. See Technical Specification 3 for more information.
Attestation Providers can use the same mechanism as well, to provide the same assurance to Relying Parties, although this is not required by the CIR. See also Section 6.6.3.12.
Topic 38 describes Wallet Unit revocation in more detail.
Once it has done all verifications, the PID Provider or Attestation Provider will issue the PID or attestation to the Wallet Unit.
6.6.2.5 Wallet Unit verifies PID or attestation
After the Wallet Unit receives the PID or attestation, it will
- verify that the PID or attestation it received matches the request.
- verify the signature of the PID or attestation, using the appropriate trust anchor if available, in the same way as described for a Relying Party Instance in Section 6.6.3.6. Note that for a non-qualified attestation, the Wallet Unit may not be in possession of the necessary trust anchor.
- show the contents (i.e., attribute values) of the new PID or attestation to the User and request the User's approval for storing the new PID or attestation. When requesting approval, the Wallet Unit shows the contents of the PID or attestation to the User. The Wallet Unit also informs the User about the identity of the PID Provider or Attestation Provider, using the subject information from the PID Provider's or Attestation Provider's access certificate.
If any of these verifications fail, the Wallet Unit will delete the PID or attestation, and will inform the User that issuance was not successful. Otherwise, the Wallet Unit will store the PID or attestation and will inform the User that issuance was successful. If it supports the Digital Credentials API, see Section 4.4.3, the Wallet Unit will also disclose the fact that it contains the new PID or attestation to the Digital Credentials API framework, unless the User has disabled such disclosure.
6.6.2.6 User activates the PID
Commission Implementing Regulation (EU) 2015/1502 requires that for an eID means on Level of Assurance High, an activation process is implemented to verify that the eID means was delivered only into the possession of the person to whom it belongs. In the context of the EUDI Wallet, this means that it must be verified that a PID is issued into the Wallet Unit of the PID subject. Note that activation is required only for PIDs, since the [European Digital Identity Regulation] only requires PIDs to be issued at LoA High.
PID Providers, in combination with Wallet Providers, have to ensure that the PID issuing process complies with this requirement, see also requirement ISSU_05 in Annex 2. During certification the responsible CAB decides whether the implemented process is indeed compliant.
The ARF does not specify a process or mechanism for PID activation. PID Providers and Wallet Providers are free to specify a suitable mechanism. Several options have been suggested, but others may be used as well:
- Wallet Providers, PID Providers, and CABs could decide that no additional
mechanism for PID activation is needed, if they conclude that existing
mechanisms are sufficient to ensure that the new PID can only end up on the
device used by the subject of the PID:
- User authentication to the Wallet Unit that starts the request for PID issuance,
- Mutual authentication and secure communication between the Wallet Unit and the PID Provider (as specified in [OpenID4VCI]), and
- User authentication to the PID Provider using an eID means on LoA High or another identification means, as part of the PID issuance process.
- Another option is to let the WSCA/WSCD perform identity matching during PID issuance. This would require that the Wallet Provider identifies the Wallet User, and puts some identifying data, for instance User first and last name, in the WSCA/WSCD. Then, during PID issuance, the WSCA verifies that the data in the new PID match the data stored in the WSCA/WSCD.
- A third option is to perform activation by using an activation code shared via a trusted channel. In this setup, the Wallet Provider would identify the Wallet User and store a random activation code in the WSCA/WSCD. The Wallet Provider would share the activation code with the relevant PID Provider, indicating the Wallet User's identity. During PID issuance, the PID Provider would retrieve the correct activation code and send the code to the PID subject's known address. To activate the PID, the PID subject (who is also the Wallet User) enters the code in the Wallet Instance.
Note that options 2 and 3 introduce a need for the Wallet Provider to identify the Wallet User. As explained in Section 6.5.3.6, this is not needed for any other purpose, and any implications for the privacy of the User need to be assessed. Also, these options require additional functionality of the Wallet Instance and the WSCA/WSCD, which would probably mean that PID activation can be done only for specific combinations of a Wallet Provider and a PID Provider. However, as pointed out in Section 6.5.2.3, this is allowed.
6.6.2.7 Provisioning embedded disclosure policies
6.6.2.7.1 Introduction
During attestation issuance, an Attestation Provider can optionally create an embedded disclosure policy for the attestation. If so, the Attestation Provider will provide it to Wallet Units during attestation issuance, by including it in the Issuer metadata (defined in [OpenID4VCI]) for that attestation. Such an embedded disclosure policy contains rules determining which (types of) Relying Parties are allowed by the Attestation Provider to receive the attestation.
Note that the [European Digital Identity Regulation] does not contain a requirement for PIDs to be able to contain an embedded disclosure policy, but only for QEAAs and PuB-EAAs.
For more information regarding embedded disclosure policies, please refer to the Discussion Paper for Topic D.
6.6.2.7.2 Types of embedded disclosure policies
Annex III of [CIR 2024/2979] defines the following common embedded disclosure policies that must be supported:
- 'No policy' indicating that no policy applies to the electronic attestations of attributes.
- 'Authorised relying parties only policy', indicating that wallet users may only disclose electronic attestations of attributes to authenticated relying parties which are explicitly listed in the disclosure policies.
- 'Specific root of trust' indicating that wallet users should only disclose the specific electronic attestation of attributes to authenticated wallet-relying parties with wallet-relying party access certificates derived from a specific root (or list of specific roots) or intermediate certificate(s).
The first of these policies is the default and will be applied if the Attestation Provider does not provide an embedded disclosure policy for an attestation.
For expressing conditions on Relying Parties, an embedded disclosure policy will refer to information included in the access certificate provided to the Wallet Unit by the Relying Party. Note that access certificates are signed and hence the information they contain is authenticated.
Wallet Units, as well as the mechanisms used for defining and evaluating policies, will provide support for at least policies 2. and 3. above. The Commission will ensure a technical specification is created that specifies how these policies will be formatted.
6.6.2.7.3 Distributing embedded disclosure policies
An Attestation Provider will provide an embedded disclosure policy, if any, in the Credential Issuer metadata specified in [OpenID4VCI]. This does not require modifications to the attestation format. Embedded disclosure policies will be integrated directly into the metadata, rather than being "linked" using a URL and stored by the Attestation Provider. The approach ensures that the Wallet Unit is not required to communicate with the Attestation Provider in order to be able to obtain and evaluate a policy for an attestation requested by a Relying Party. Instead, during issuance of an attestation, the Wallet Unit retrieves any relevant disclosure policy from the Credential Issuer metadata and stores it locally. A consequence of this approach is that an Attestation Provider will revoke an attestation if a relevant embedded disclosure policy must be updated.
6.6.2.8 Batch issuance
Batch issuance means that instead of issuing a single PID or attestation to a Wallet Unit, a PID Provider or Attestation Provider issues a batch of them. All PIDs or attestations in a batch have the same attestation type, attribute values and technical validity period. Apart from that, all of the descriptions in this section 6.6.2 apply regardless of the number of attestations issued (single or batch).
Batch issuance is discussed in more detail in the Discussion Paper for Topic B.
6.6.3 PID or attestation presentation to a Relying Party
6.6.3.1 Required trust relationships
A Relying Party can request a User to present some attributes from a PID or from an attestation in their Wallet Unit. Figure 12 shows that a Relying Party uses a Relying Party Instance to interact with the Wallet Unit of the User. The relationship between the Relying Party and their Relying Party Instance is similar to the relationship between the User and their Wallet Unit.
When processing the request, the following trust relationships are established:
- The Wallet Unit authenticates the Relying Party Instance, ensuring the User about the Relying Party's identity. Section 6.6.3.2 explains how this will be done.
- The Wallet Unit verifies that the Relying Party does not request more attributes than it has registered for, and informs the User about the outcome of this verification. See Section 6.6.3.3 for more information.
- The Attestation Provider, during issuance, may optionally embedded a disclosure policy in the attestation. If such a policy is present for the requested attestation, the Wallet Unit evaluates the disclosure policy and informs the User about the outcome of this evaluation. See Section 6.6.3.4.
- The User approves or rejects the presentation of the requested attributes. User approval and selective disclosure are described in Section 6.6.3.5. Subsequently, after the Wallet Unit presents the selected attributes from the PID or attestation to the Relying Party Instance by sending a response to the request, the Relying Party validates the response. The following trust relationships are established:
- The Relying Party Instance verifies the signature of the PID or attestation. This ensures that the Relying Party can trust that the PID or attestation it receives is issued by an authentic Provider and has not been changed. This is described in Section 6.6.3.6.
- The Relying Party verifies that the PID Provider or Attestation Provider did not revoke the PID or attestation. This is described in Section 6.6.3.7.
- For PIDs and device-bound attestations, the Relying Party verifies that the PID Provider or Attestation Provider issued this PID or attestation to the same Wallet Unit that presented it to the Relying Party. In other words, it checks that the PID or attestation was not copied or replayed. This is generally called device binding, and it is discussed in Section 6.6.3.8
- In some use cases, the Relying Party verifies that the person presenting the PID or attestation is the User to whom the PID or the attestation was issued. This is called User binding. In other use cases, the Relying Party trusts that the Wallet Unit and/or the WSCA/WSCD have done this check. User binding is discussed in Section 6.6.3.9.
- The Relying Party can request attributes from two or more attestations in the same interaction. This is called a combined presentation of attributes. If so, the Relying Party verifies that these attestations belong to the same User. This is discussed in Section 6.6.3.10.
- Finally, after the interaction with the Relying Party Instance is over, the Wallet Unit enables the User to report unlawful or suspicious requests for personal data by a Relying Party, based on information logged by the Wallet Unit. In addition, the Wallet Unit enables the User to send a request to a Relying Party to delete personal data (i.e., User attributes) obtained from the Wallet Unit. This is discussed in Section 6.6.3.13.
6.6.3.2 Wallet Unit authenticates the Relying Party Instance
Relying Party authentication is a process whereby a Relying Party proves its identity to a Wallet Unit, in the context of an interaction in which the Relying Party requests the Wallet Unit to present some attributes. Relying Party authentication is discussed in Topic 6.
Relying Party authentication is included in the protocol used by a Wallet Unit and a Relying Party Instance to communicate. As documented in Topic 12, at least two different protocols can be used within the EUDI Wallet ecosystem, namely the ones specified in [ISO/IEC 18013-5] and [OpenID4VP]. Both protocols include functionality allowing the Wallet Unit to authenticate the Relying Party Instance. Although these protocols differ in the details, on a high level, they both implement Relying Party authentication as shown in Figure 12 below.

Figure 13 High-level overview of Relying Party authentication process
The figure shows the following:
First, there are two preconditions that need to be fulfilled before the Relying Party authentication process can begin. Note that these actions are not carried out for every presentation, but only once (excluding possible updates):
A) The Relying Party registered itself as described in Section 6.4.2 and obtained an access certificate for each of its Relying Party Instances.
B) The Wallet Unit obtained the trust anchor of the Access Certificate Authority from the respective List of Trusted Entities (LoTE).
Subsequently, during each presentation of attributes:
- The Relying Party Instance prepares a request for some attributes to the Wallet Unit and includes its access certificate in the request, plus all intermediate certificates up to (but excluding) the trust anchor.
- The Relying Party Instance signs some data in the attribute request using its private key.
- The Relying Party Instance sends the request to the Wallet Unit.
- The Wallet Unit checks the authenticity of the request by verifying the signature over the request using the public key in the access certificate.
- The Wallet Unit checks the authenticity of the Relying Party by validating the access certificate and all intermediate certificates included in the request. For validating the last intermediate certificate, the Wallet Unit uses the trust anchor it obtained from the LoTE in step B above.
- The Wallet Unit validates that none of the certificates in the trust chain have been revoked. This includes the access certificate as well as all other certificates in the trust chain, including the trust anchor itself if applicable.
- The Wallet Unit continues by requesting the User for approval.
- The User approves the attributes that will be presented.
- The Wallet Unit sends a response containing only the approved attributes to the Relying Party Instance.
6.6.3.3 Wallet Unit allows User to verify that Relying Party does not request more attributes than it registered
During registration, the Relying Party registered which attributes it intends to request from Wallet Units for each of the services (intended uses) it has. If the Registrar issues registration certificates, the Registrar listed these attributes in a separate certificate for each intended use and sent it to the Relying Party. Subsequently, the Relying Party distributed these to all of its Relying Party Instances. Finally, the Relying Party Instance sent a single registration certificate pertaining to the intended use relevant for the current presentation request to the Wallet Unit in the request.
Note that a single intended use may cover multiple attributes from multiple attestations. For example, a Relying Party selling alcoholic beverages online may register that for this intended use they will request an age verification attribute from the PID and a User address from some other attestation. However, if a Relying Party really has multiple intended uses for interacting with a Wallet Unit, it needs to send multiple presentation requests, each including the relevant registration certificate.
As a general setting or when processing a presentation request, the Wallet Unit offers to the User an option to verify the information registered for the Relying Party. If the User chooses to do so, the Wallet Unit obtains information about which attributes the Relying Party registered:
- If a registration certificate is included in the request, the Wallet Unit gets this information from the certificate.
-
If no registration certificate is available, the Wallet Unit contacts the Registrar to obtain this information. To do so, the Wallet Unit needs the following:
- the URL of the Registrar's online service,
- the unique identifier of the Relying Party,
- the identifier of the intended use of the Relying Party for this presentation request. This is needed because the list of registered attributes depends on the intended use. As specified in Technical Specification 5, the Registrar assigns a unique identifier to each intended use of a Relying Party during registration.
The Wallet Unit can retrieve these pieces of information from the extension of the presentation request discussed in Section 6.6.3.5.3.
Once it has retrieved the list of attributes registered by the Relying Party, the Wallet Unit compares this list to the attributes that the Relying Party requests in the presentation request. The Wallet Unit notifies the User in case the Relying Party requested attributes that it has not registered at the Registrar, when asking the User for approval, see Section 6.6.3.5. The Wallet Unit also notifies the User in case the Wallet Unit is not able to retrieve the Relying Party registration information.
The format of the registration certificate, as well as the way in which the Wallet Unit can verify that the registration certificate belongs to the authenticated Relying Party, will be specified in a technical specification. For more information, see Topic 44.
6.6.3.4 Wallet Unit evaluates embedded disclosure policy, if present
During attestation issuance, an Attestation Provider optionally created an embedded disclosure policy for the attestation, see Section 6.6.2.7. If such a policy is present for the requested attestation, the Wallet Unit evaluates the policy, together with information in the access certificate, to determine whether the Attestation Provider allows this Relying Party to receive the requested attestation. Note that the Wallet Unit verifies the authenticity of the access certificate before using any data contained in it.
The Wallet Unit presents the outcome of the disclosure policy evaluation to the User when requesting User approval, see Section 6.6.3.5.7. For example, "The issuer of your medical data does not want you to present data from \<attestation name> to \<Relying Party name>. Do you want to continue?" Note that the User can overrule the disclosure policy evaluation outcome.
For more details on the embedded disclosure policy, see Topic 43.
6.6.3.5 Wallet Unit obtains User approval for presenting selected attributes
6.6.3.5.1 Introduction
Note: In this document the term 'User approval' exclusively refers to a User's decision to present an attribute to a Relying Party. Under no circumstances User approval to present data from their Wallet Unit should be construed as lawful grounds for the processing of personal data by the Relying Party or any other entity. A Relying Party requesting or processing personal data from a Wallet Unit must ensure that it has grounds for lawful processing of that data, according to Article 6 of the GDPR.
Before presenting any attribute to a Relying Party, the Wallet Unit requests the User for their approval. This is critical for ensuring that the User remains in control of their attributes.
A Wallet Unit requests User approval in all use cases, both in proximity flow and remote flow, and including:
- Use cases where the Relying Party could be assumed to be trusted, for example, when the Relying Party is part of law enforcement or another government agency.
- Use cases where the requested attributes are critical for the Relying Party to grant access to the User or deliver the requested services.
- Use cases where there is, according to the GDPR or other legislation, no legal need to ask for the User's approval because another legal basis exists for requesting the attributes.
A number of conditions must be fulfilled for effective User approval:
- The Wallet Unit authenticated the User; see Section 6.6.3.5.2,
- The Wallet Unit informed the User about the identity of the Relying Party and about the identity of the intermediary, if applicable; see Section 6.6.3.5.3,
- The Wallet Unit informed the User about the attributes the Relying Party requested,
- The Wallet Unit informed the User about the Relying Party's intended use and privacy policy for these attributes,
- The Wallet Unit informed the User about the outcome of the evaluation of the requested attributes,
- The Wallet Unit informed the User about the outcome of the evaluation of the embedded disclosure policy, if any,
- The Wallet Unit enables the User to approve or deny the requested attributes.
These conditions are further discussed in the next subsections. After the User gives their approval, the Wallet Unit will present the approved User attributes to the Relying Party Instance.
High-level requirements regarding User approval can be found in Topic 6
6.6.3.5.2 Wallet Unit authenticates the User
A prerequisite for requesting User approval is that the Wallet Unit is sure that the person using the Wallet Unit (and giving the approval) is in fact the User. Therefore, the WSCA/WSCD authenticates the User prior to or during requesting User approval, on request of the Wallet Unit. To do so, the Wallet Unit uses one of the User authentication mechanisms set up during Wallet Unit activation, see Section 6.5.3.3.
6.6.3.5.3 Wallet Unit informs the User about the identity of the Relying Party
In order to be able to give approval, a User needs to be informed about the identity of the Relying Party. The Wallet Unit shows the User at least the User-friendly name and the unique identifier registered by the Relying Party.
The Wallet Unit obtains this information from the extension of the presentation request (see requirement RPRC_19a in Topic 44 in Annex 2), or from the registration certificate, if presented by the Relying Party Instance.
If the Relying Party uses an intermediary (see Section 3.11.3), the Wallet Unit informs the User also about the name and the unique identifier of the intermediary. In this case, the name and identifier of the intermediary are included in the access certificate presented by the Relying Party Instance, whereas the name and identifier of the intermediated Relying Party are included in the extension of the presentation request and in the registration certificate if available. If these names and identifiers are different, the Wallet Unit knows that the presentation request is from an intermediary on behalf of an intermediated Relying Party.
6.6.3.5.4 Wallet Unit informs the User about the attributes the Relying Party requested
In order to be able to give approval, a User also needs to know which attributes the Relying Party wishes to receive. Note that a Relying Party may request attributes from multiple attestations in a single request; for example information from a diploma and from a PID.
6.6.3.5.5 Wallet Unit informs the User about the Relying Party's intended use and privacy policy
According to the GDPR, a User must be informed about the Relying Party's intended use for the requested attributes. For each presentation request, the Relying Party can have only one intended use. If the Relying Party has multiple intended uses for requesting attributes from a Wallet Unit, it needs to send multiple presentation requests. In such a case, the Wallet Unit will request the User for their approval multiple times.
If the Relying Party Instance sends a registration certificate to the Wallet Unit in the presentation request, this certificate contains a User-friendly description of the Relying Party's intended use, as well as a URL to the applicable privacy policy of the Relying Party. The Wallet Unit shows this information to the User.
Regardless of whether there is a registration certificate, the Relying Party Instance in any case includes the User-friendly description of the Relying Party's intended use in the presentation request, so that the Wallet Unit can show it to the User. In addition, if the User wants, the Wallet Unit will retrieve the information registered about the Relying Party from the respective Registrar. This information includes a URL to the applicable privacy policy of the Relying Party. The Wallet Unit then shows this URL to the User.
6.6.3.5.6 Wallet Unit informs the User about the outcome of the evaluation of the requested attributes
Section 6.6.3.3 above described how the Wallet Unit can verify the attributes requested by the Relying Party against the attributes that the Relying Party registered for the given intended use. The Wallet Unit will perform this verification only if the User desires this. If the Wallet Unit performed this verification and the outcome is negative, the Wallet Unit will inform the User that this is the case. For example, "\<Relying Party name> requested \<attribute1>, but it did not register this attribute. Do you want to continue?" Note that the User can overrule a negative outcome of this verification and decide to approve the request.
6.6.3.5.7 Wallet Unit informed the User about the outcome of the evaluation of the embedded disclosure policy
Section 6.6.3.4 above described that an Attestation Provider can add an embedded disclosure policy for an attestation. It also described how a Wallet Unit can evaluate such a policy. The Wallet Unit presents the outcome of the disclosure policy evaluation to the User when asking for User approval. For example, "The issuer of your \<attestation name> does not want you to present data to \<Relying Party name>. Do you want to continue?" Note that the User can overrule a negative outcome of the disclosure policy evaluation and decide to approve the request.
6.6.3.5.8 Wallet Unit enables the User to approve or deny the requested attributes
After presenting all of the above information to the User, the Wallet Unit enables the User to approve or deny the requested attributes. Preferably, the User gives approval either to present all attributes requested, or none of them. This is because partial approval would mean that the Relying Party cannot deliver the service, but nevertheless receives some User attributes. This would be a violation of the User's privacy. Note that a Relying Party is not allowed to request more data than is justified for the intended use. Therefore, if the User feels that the Relying Party is actually requesting more data than needed, that implies that the Relying Party is not trustworthy. The User should not approve the presentation of any data in that case.
The Wallet Unit will present the all approved User attributes, and only these, to the Relying Party Instance.
6.6.3.6 Relying Party Instance verifies the authenticity of the PID or attestation
The Relying Party Instance receives a PID or attestation, including some attributes, from the Wallet Unit. Subsequently, it verifies the signature over the PID or attestation. To do this for PIDs and QEAAs, the Relying Party Instance uses a trust anchor of the Provider obtained from a LoTE or Trusted List. Note that the PID Provider or QEAA Provider may use an intermediate signing certificate to sign the PID or attestation, and use the trust anchor to sign the signing certificate, instead of signing the PID or attestation directly with the trust anchor.
For PuB-EAAs, the Relying Party Instance verifies a PuB-EAA by first verifying the signature of the PuB-EAA Provider over the PuB-EAA, using the PuB-EAA Provider certificate issued by a QTSP. Subsequently, the Relying Party Instance verifies the signature over this certificate, using the corresponding trust anchor from the QTSP Trusted List. Note that both the PuB-EAA Provider and the QTSP may use an intermediate signing certificate. All other things being equal, the verification of a PuB-EAA will therefore involve one or more extra certificates, compared to the verification of a PID or QEAA.
Finally, for non-qualified EAAs, the applicable Rulebook may describe how the Relying Party Instance obtains the relevant trust anchor.
The above implies that a Relying Party Instance is aware whether the attestation it is requesting from a Wallet Instance is a PID, a QEAA, a PuB-EAA, or a non-qualified EAA. Also, the Relying Party Instance stores trust anchors in such a way that, at the time of verification, it is able to distinguish between trust anchors usable either for PIDs, for QEAAs, for PuB-EAAs, or for non-qualified EAAs.
The technical implementation of the signature verification process depends on which of the standards mentioned in Topic 12 is supported by the Wallet Unit. Each of these standards specifies in detail how to carry out signature verification.
In addition, the Relying Party may want to verify that the Attestation Provider is registered to issue the type of attestation in question, as described in Section 6.3.2.3.
Notes:
-
All PIDs and attestations in the EUDI Wallet ecosystem are digitally signed by the respective PID Provider or Attestation Provider, or by a WSCA/WSCD or keystore that is part of the Wallet Unit. If an attestation is digitally signed by a WSCA/WSCD or keystore, it is called a device-signed or self-issued attestation. Device-signed PIDs are allowed only if it can be shown that the WSCA/WSCD signs them at the required Level of Assurance (LoA) High. This implies that the level of security offered by the WSCA/WSCD is at least equivalent to the security level of the secure infrastructure used by the PID Provider for signing PIDs.
-
The signature over the PID or attestation may or may not include the value of the presented attributes. If the attribute values are not included in the signature creation, the Relying Party trusts these attributes because they are presented over an authenticated channel set up between the secure environment (i.e., the WSCA/WSCD or the secure infrastructure used by the PID Provider or Attestation Provider, see previous bullet) and the Relying Party. One possible way to set up such an authenticated channel is by ensuring the authenticity and integrity (but not the non-repudiation) of the attributes by means of a Message Authentication Code (MAC). The MAC is created by the secure environment over the presented attribute values. The MAC key is generated from an ephemeral key of the Relying Party (sent to the secure environment by the Wallet Instance) in combination with an ephemeral key created by the secure environment. The latter ephemeral key is sent to the Relying Party in such a way that the Relying Party can verify the authenticity of this key. Such a solution, or similar ones, can be used provided that:
- the solution is fully compliant with the relevant standards, i.e., [ISO/IEC 18013-5] or [OpenID4VP] and [SD-JWT VC].
- when used for PIDs, the solution can be certified for security at LoA High according to Chapter 7
6.6.3.7 Relying Party verifies that the PID or attestation is not revoked
To allow revocation checking of a PID or attestation, the PID Provider or Attestation Provider includes revocation information in the PID or attestation, if it is valid for longer than 24 hours. This revocation information includes a URL indicating the location where a Relying Party can obtain a status list or revocation list, and an identifier or index for this specific certificate or attestation within that list.
Notes:
- For attestations with a validity period of less than 24 hours, including revocation information is not necessary.
- A status list is a bit string or byte string in which each bit or group of bits denotes the current revocation status (valid or revoked) of one attestation. To get the status of the attestation it has received from the Wallet Unit, the Relying Party obtains the status list from the URL specified in the attestation and verifies the value encoded at the bit position given by the index value in the attestation.
- A revocation list is a list of PID identifiers or attestation identifiers revoked by the PID Provider or Attestation Provider. To get the status of the PID or attestation it has received from the Wallet Unit, the Relying Party obtains the revocation list from the URL specified in the attestation and verifies whether the identifier included in the attestation is on the list or not.
- In some cases, no reliable information regarding the revocation status of a PID or attestation will be available, for example in case a Relying Party Instance is offline and does not have access to a cached status list or revocation list, or if the requested attestation is non-qualified and the responsible Attestation Provider choose to not have a revocation service for the attestation. In such a case, a Relying Party performs a risk analysis considering all relevant factors for the use case, before taking a decision to accept or refuse the PID or attestation.
- It is recommended but not mandatory for a Relying Party Instance to verify the revocation status of a PID or attestation.
For more details and requirements on revocation, see Topic 7.
6.6.3.8 Relying Party Instance verifies device binding
Device binding is the cryptographic link that ensures a PID or attestation belongs exclusively to the Wallet Secure Cryptographic Device (WSCD) in the User's Wallet Unit. This key property prevents copying or cloning, significantly boosting the attestation's security. Device binding is also a prerequisite for User binding, allowing the Relying Party to trust the Wallet Unit's internal User authentication mechanisms to verify the presenter is the rightful User.
Within the EUDI Wallet ecosystem, implementing device binding is mandatory for
PIDs, since PIDs must be managed at Level of Assurance High, which is impossible
without device binding to a WSCA/WSCD. It is also mandatory for attestations complying with
[ISO/IEC 18013-5], due to the fact that this is required in that standard. For
[SD-JWT VC]-compliant attestations, implementing device binding is recommended
but not mandatory. However, note that [OpenID4VP] enables the Relying Party to
indicate if it wants to receive a proof of device binding for a requested
attestations, via the require_cryptographic_holder_binding parameter in the
request. It also stipulates that a Wallet Unit cannot return a non-device-bound
attestation in case the Relying Party requests such a proof.
A PID Provider or an Attestation Provider can implement device binding by including a cryptographic public key in the PID or attestation and signing it. The corresponding private key is protected by a WSCA/WSCD or keystore in the Wallet Unit.
A WSCA/WSCD or keystore generates a public-private key pair for each PID and device-bound attestation upon request of the Wallet Unit. The Wallet Unit sends the public key to the PID Provider or Attestation Provider.
After receiving a presentation response, the Relying Party Instance may verify that a PID or device-bound attestation it received from a Wallet Unit is indeed bound to the WSCA/WSCD or keystore included in the Wallet Unit. The Relying Party Instance does so by requesting the Wallet Unit to sign some (pseudo-)random data provided by the Relying Party, using the private key corresponding to the public key in the PID or attestation. For this reason, device binding is also called 'proof of possession'. In [ISO/IEC 18013-5] it is called 'mdoc authentication'. In [SD-JWT VC] it is called 'key binding'. Note that it is recommended but not mandatory for a Relying Party Instance to verify the device binding signature in the presentation response, if present.
The technical implementation of this verification depends on which of the standards mentioned in Topic 12 is supported by the Wallet Unit. Each of these standards specifies in detail how to carry out this verification.
The data signed by the Wallet Unit may include (a representation of) some transactional data which the Relying Party included in the presentation request, see Section 5.6.2. Note that neither [ISO/IEC 18013-5] nor [OpenID4VP] or [SD-JWT VC] specify the syntax and semantics of the transactional data. Nor do these standards specify how a Wallet Unit should process this data, or how it should be presented to the User prior to being signed. All of these aspects will need to be specified in the Attestation Rulebook or Technical Specification for the type of attestation that is being requested in the presentation request.
6.6.3.9 Relying Party Instance verifies or trusts User binding
User binding (sometimes also called 'holder binding') is the property that the person that presents the PID or attestation to the Relying Party is in fact the User to whom the PID or the attestation was issued. User binding prevents an attacker from successfully presenting a PID or an attestation that they are not legally allowed to use.
The mechanism(s) available for User binding depend on the presentation flow type (proximity or remote, supervised or unsupervised, see also Section 4.4), and on the attributes issued to the User by the PID Provider or Attestation Provider:
-
In the first place, for PIDs and device-bound attestations the Relying Party can always decide to trust the User authentication mechanisms implemented by the Wallet Unit (see Section 6.5.3.3). This means that the Relying Party trusts that the User device or the WSCA/WSCD has properly authenticated the User before allowing the User to present the attributes. Note that:
- This trust is not based on the outcome of any verification by the Relying Party but on a a-priori trust in the certified Wallet Unit and (for PIDs and attestations with a security level High) the certified WSCA/WSCD.
- Using this method implies that Relying Parties must verify device binding, as described in Section 6.6.3.8. The Relying Party Instance in fact first verifies that the PID or attestation is bound to a WSCA/WSCD trusted by the PID Provider or Attestation Provider, and then trusts that the WSCA/WSCD has properly authenticated the User.
- As a matter of fact, this User binding method will always be carried out, since the Wallet Unit (and for PIDs additionally the WSCA/WSCD) must authenticate the User before it can present a PID or attestation, see Section 6.5.3.3.
-
In addition, in some cases, if a Relying Party does not want to only trust the User authentication mechanisms of the Wallet Unit, it may be able to use User attributes to carry out an additional User binding process. For example, if the PID or attestation contains a User portrait, the Relying Party may be able to visually or biometrically compare that portrait to the face of the person presenting the attestation or by a photo taken of it by an automated machine or as a "selfie". This will generally be possible in supervised proximity presentations by human inspection, or in an unsupervised proximity flow if equipped with the appropriate equipment. It may also be possible to do this in unsupervised remote presentations by using face recognition technology, possibly even remotely. However, to generate trustworthy outcomes in such situations, special conditions and dedicated security measures are required, such as good lighting, clear instructions for the User for positioning their face and an approved liveness detection mechanism supporting Presentation Attacks Detection (PAD), as well as mechanisms for injection attack detection, in particular deepfake detection.
- Lastly, if the person presenting the PID or attestation is able to present an identity document, the Relying Party may be able to verify User binding by comparing attributes from the PID or attestation, such as first and last name, to those in the identity document. However, this requires that the Relying Party can verify that the identity document is authentic and really belongs to the person presenting it. In practice this will often mean that the identity document is a photo ID, and the presentation must consequently be done in proximity and be supervised, or done remotely and supported by PAD.
6.6.3.10 Relying Party Instance verifies combined presentation of attributes
6.6.3.10.1 Introduction
According to the [European Digital Identity Regulation], a combined presentation of attributes is a request for attributes from two or more attestations in the same action. Scenarios where a User is asked to present different attributes from various physical documents are common in the real world, and are also relevant in the digital domain. Several examples, including university admissions, professional licencing, and rental or loan applications, are discussed in the Discussion Paper for Topic K. These scenarios can be addressed more efficiently through combined presentation, allowing a Relying Party to receive a consolidated set of attributes from different attestations.
In such cases, the Relying Party will need to verify that these attestations belong to the same User. This can be done in different ways, including (but not necessarily limited to):
- Presentation-Based Binding: A Relying Party may assume that attributes presented in a single presentation response are belonging to the same User. However, this means that the Relying Party trusts that the Wallet Unit is not hacked or fraudulent. In some high-security use cases, such trust may not be warranted.
- Attribute-Based Binding: Multiple attestations may include a shared unique identifier (e.g., a PID number), which can then serve as a binding reference across different attestations. Another possibility is the use of the same identifying data, such as full name and date of birth, in multiple attestations, which can be used to relate attestations to each other and to a User. This is analogous to many present-day processes using paper documents, which may be seen as an advantage. However, this method implies that identifying data of the User must be presented even in use cases where this is not necessary for the purposes of the use case itself. Moreover, this method may not be conclusive, for instance if multiple people share the same name.
- Cryptographic Binding: The WSCA/WSCD or a keystore in the Wallet Unit may generate a cryptographic proof demonstrating that it manages the private keys associated with all of the involved PIDs and device-bound attestations. Since the WSCA/WSCD complies with security requirements corresponding to LoA High, such a solution is much more secure than presentation-based binding. To a lesser extent, this also applies for keystores. Cryptographic binding is more privacy-preserving than attribute-based binding, since no attributes other than those strictly necessary for the use case have to be presented.
Cryptographic binding of attestations is discussed in the next section.
6.6.3.10.2 Cryptographic binding between attestations
Cryptographic binding between attestations is an envisioned cryptographic mechanism that enables a WSCA/WSCD or keystore to prove that it manages the private keys corresponding to two (or more) public keys. A proof of cryptographic binding between attestations can be used during attestation presentation, e.g., to prove that the public keys associated with two (or more) device-bound attestations are managed by the same WSCA/WSCD or keystore and that, therefore, these attestations belong to the same User.
When designed with privacy in mind, cryptographic binding between attestations becomes a powerful tool for protecting individuals from unnecessary exposure. Rather than relying on full User identification for each presented attestation, for instance by requesting the User's name from each of them, a Relying Party can instead implement solutions that enable Users to prove only what is strictly necessary — without revealing who they are. This aligns directly with the commitments laid out in the [European Digital Identity Regulation]: access to digital services must be privacy-protective by design (recital 4), supported by privacy-enhancing technologies (recital 14), and uphold the principle of unobservability (recital 32).
In this light, Article 5a(16)(b) provides a clear obligation: when attributes are presented together, this must be done in a way that avoids unnecessary identification of the User. Instead, a privacy-preserving cryptographic binding between attestations opens the door to new possibilities. It enables the transition of many real-world processes — currently performed under full User identification — into more private digital equivalents.
Consider, for example, eligibility checks for educational programs. A student should be able to prove they reside in a particular city (as attested in their PID) and have qualifying grades (from a diploma) without revealing their name, gender, or exact address. With the right cryptographic mechanisms in place, we can minimize data exposure while maintaining trust in the combination of presented attributes.
Note that:
- By definition, cryptographic binding between attestations can only be used for PIDs and device-bound attestations.
- This version of the ARF does not specify or reference a specific cryptographic mechanism to implement cryptographic binding between attestations. However, Topic 18 specifies high-level requirements for a cryptographic binding between attestations scheme.
- This ARF assumes that each Wallet Unit (and therefore
each WSCA/WSCD and keystore) contains attestations for only one User (see also
Section 3.2). Therefore, a proof of cryptographic
binding between two attestations proves that these attestations belong to the
same User. However, some additional actions must be done to use such a mechanism
in practice:
- During attestation issuance, an Attestation Provider must request the Wallet Unit to bind the new attestation to an existing PID or attestation. For this, the Attestation Provider must verify that the existing PID or attestation refers to the same User to whom the new attestation refers. How the Attestation Provider does this is out of scope of the ARF. For example, the Attestation Provider could request the User name and birth date from a PID on the Wallet Unit, verify that this information matches a record in its database, issue a attestation corresponding to the information in that record, and then request the Wallet Unit to bind the public key in that attestation to the public key in the PID.
- A Relying Party that has verified a proof of cryptographic binding between two attestations needs to verify that these attestations belong to the User presenting them. This is User binding, as discussed in Section 6.6.3.9. Note that, if User binding is proven for one of the bound attestations, it is proven for all of them.
6.6.3.11 Relying Party Instance trusts issuer to have authenticated the Wallet Unit and the Wallet Provider
The Relying Party Instance does not have a way to directly verify the authenticity of the Wallet Unit and the Wallet Provider. Rather, the Relying Party trusts the PID Provider or the Attestation Provider to have done this during issuance of the PID or attestation.
6.6.3.12 Relying Party optionally trusts issuer to regularly verify that Wallet Unit is not revoked
Section 6.6.2.4 explained how a PID Provider or an Attestation Provider can verify that a WUA (and thus the Wallet Unit) is not revoked. That section also noted that the [CIR 2024/2977] requires PID Providers to verify regularly, during the entire lifetime of the PID, whether the Wallet Unit on which that PID is residing is revoked by the Wallet Provider. If that happens, the PID Provider must revoke the PID. Therefore, by verifying the revocation status of the PID, the Relying Party Instance can also trust the revocation status of the Wallet Unit. Consequently, there is no need for a separate mechanism that would allow the Relying Party to verify the revocation status of a Wallet Unit directly with the Wallet Provider.
Attestation Providers can use the same mechanism to provide the same assurance to Relying Parties, although this is not required by the CIR. If an Attestation Provider does not support this, a Relying Party obtaining an attestation issued by that Attestation Provider has no way of knowing whether the Wallet Unit is revoked. It is up to a Relying Party to check, before requesting a particular type of attestation from Wallet Units to fulfil a particular use case, if the Attestation Provider provides this assurance. If not, the Relying Party must decide whether the associated risk is acceptable.
6.6.3.13 Wallet Unit enables the User to report suspicious requests by a Relying Party and to request a Relying Party to erase personal data
A Wallet Unit enables the User to report unlawful or suspicious requests for personal data by a Relying Party to a Data Protection Authority (DPA). To allow this, a Wallet Unit provides a dashboard displaying a log of all attestation presentation transactions (as well as all other types of transaction) performed by the Wallet Unit. For presentation transactions, this log includes the identifiers of the attributes that were requested and presented, but not their values. For high-level requirements on this transaction log, see Topic 19.
The Wallet Unit enables the User to easily report a suspicious presentation request in the transaction log to a DPA. By default, this is the DPA that supervises the Relying Party, but if the Wallet Unit does not know which DPA this is (because this information was not available during the transaction), it will present the User with the contact details of at least the DPA of the region in which the Wallet Provider resides. The User can make such a report regardless of whether any attributes were actually presented to the Relying Party. Even if the Wallet Instance prevented the presentation of any attributes, for instance because Relying Party authentication failed, or if the User did not approve the presentation of any attributes, the User can still report the request to a Data Protection Authority.
For more information and requirements on reporting presentation requests to a DPA, see Topic 50.
The dashboard and the transaction log kept by the Wallet Unit also enable the User to request a Relying Party to delete personal data in accordance with Regulation (EU) 2016/679 (the GDPR). In the context of EUDI Wallet, this personal data consists of attributes that were presented to the Relying Party by the User, using their Wallet Unit. Relying parties, which act as data processors or controllers, already have procedures, protocols, and interfaces in place to handle data deletion requests in accordance with the GDPR. Wallet Units re-use these already existing interfaces. As there are no standardised protocols and interfaces for this purpose, this implies that a Wallet Unit can either
- open a specific URL with an external browser to ask for the deletion of data in a web form provided by the Relying Party,
- open an external mail client with a suitable template text, or
- open an external phone client to enable the User to call the Relying Party.
The registration certificate of the Relying Party (see Section 6.4.2) contains the necessary contact information, including the URL of a web form for privacy-related enquiries, an e-mail address, and/or a phone number. If the Relying Party does not have a registration certificate, this information will however not be available to the Wallet Unit.
A Relying Party may use the services of an intermediary to request data from a Wallet Unit, see Topic 52. However, such intermediaries are required to delete any data they obtain from a Wallet Unit immediately after sending it to the Relying Party. Data deletion requests are therefore always sent to the Relying Party, not the intermediary.
For more information and requirements on requesting a Relying Party to delete personal data, see Topic 48.
6.6.4 PID or attestation presentation to another Wallet Unit
6.6.4.1 Introduction
Section 6.6.3 discussed the trust relationships necessary when a Wallet Unit receives a request from a Relying Party Instance and presents attributes to that Relying Party Instance. However, the [European Digital Identity Regulation] requires that a Wallet Unit is also able to receive such a request from another Wallet Unit, and present attributes to that requesting Wallet Unit. In this context, the ARF calls the requesting Wallet Unit the Verifier Wallet Unit, and the presenting Wallet Unit the Holder Wallet Unit. The User of a Holder Wallet Unit is called a Holder, and the User of a Verifier Wallet Unit is called a Verifier.
Wallet-to-Wallet interactions cover use cases where a natural person, the Holder, wishes to present a PID or attestation to another natural person, the Verifier, where both are using their Wallet Units. As an example, the use case could occur in a setting where one private person (the Verifier) wants to rent out their car to another private person (the Holder), provided the Holder has a valid driving licence.
Note that legal entities are not allowed to bypass the processes and rules governing Relying Parties, in particular regarding the obligation to register, by using Wallet-to-Wallet interactions. Therefore,
- Wallet-to-Wallet interactions will only take place in proximity, not remotely. This ensures that both Users are aware of the device they are connecting to, because they have to present and scan a QR code or NFC tag. Being in proximity also allows for out-of-band communication and authentication possibilities between Holder and Verifier.
- Wallet Units will be restricted in the number of times they can act as a Verifier per unit of time. Since many Relying Parties will need to have frequent interactions with multiple Wallet Units, this ensures that it will not be feasible for a Relying Party to use a Wallet Unit for all of these interactions.
- A User will need to select a dedicated 'Holder Wallet Unit' mode to start using Wallet-to-Wallet interactions. If this mode is selected, a Holder Wallet Unit will clearly indicate to its User that they are presenting attributes to another natural person, and that they should not proceed if they are in fact interacting with a legal entity.
For more information and high-level requirements, please refer to Technical Specification 9 and Topic 30. The next section describes a Wallet-to-Wallet transaction flow on a high level.
6.6.4.2 General transaction flow
The following transaction flow will be used as the basis for Wallet-to-Wallet interactions:
- The two EUDI Wallet Users meet in physical proximity and agree (out of band of the EUDI Wallet ecosystem), that one (the Holder) should present specific attributes from a PID or attestation to the other (the Verifier).
- Both Users select a dedicated 'Wallet-to-Wallet mode' in their respective Wallet Unit and are asked to specify their role (Holder or Verifier).
- The Holder Wallet Unit gives the Holder an option to suggest to the Verifier which PID or attestation, and which attributes, the Verifier should request. This suggestion is called a presentation offer.
- A handshake protocol (called device engagement in ISO/IEC 18013-5) is performed and a data connection is established between the two devices as specified ISO/IEC 18013-5. This protocol also sends the presentation offer to the Verifier, if the User specified such an offer.
- The Verifier now must specify to the Verifier Wallet Unit what attributes should be included in the presentation request: - If the Holder specified a presentation offer in step 3, the Verifier Wallet Unit displays the offer to the Verifier. The Verifier selects all or a subset of the offered attributes, but is not allowed to add additional attributes. - If there is no presentation offer in the handshake, the Verifier Wallet Unit assists the Verifier in creating a presentation request from scratch, by allowing the Verifier to select attributes from a pre-defined list populated by the Wallet Provider.
- The Verifier Wallet Unit sends the presentation request to the Holder Wallet Unit.
- The Holder Wallet Unit checks if the presentation request matches the presentation offer created in step 3 (if any), and aborts the transaction in case the request contains attributes that were not present in the offer. The Holder Wallet Unit informs the Holder about the reason for aborting. If no presentation offer was offer was sent in step 4, then this check is omitted.
- The Holder Wallet Unit prompts the Holder for consent to present the requested attributes to the Verifier.
- If the Holder approves the presentation, then a presentation is sent to the Verifier Wallet Unit.
- The Verifier Wallet Unit verifies the received presentation in the same way a Relying Party Instance does, and presents the received attributes to the Verifier.
- The Verifier makes a decision relevant to the use case, out of band of the EUDI Wallet ecosystem, but based (potentially among other factors) on the data presented by the Holder via their Wallet Units.
Notes:
- Step 2 ensures that both parties actively accept that a local data connection towards a natural person Wallet Unit should be established. For the Holder this is very important, because many (if not all) of the verifications usually done on a presentation request from a Relying Party will not be performed when a Wallet Unit acts as a Holder Wallet Unit; see the note to step 6 below. For the Verifier, this is necessary as well, since the functionality offered by a Verifier Wallet Unit is completely different then when acting a 'normal' Wallet Unit.
- In step 3, if the Holder wishes to let the Verifier specify the requested information, the presentation offer is left empty. However, the use of a presentation offer is recommended, as this increases the chance of success of the use case.
- Step 4 establishes a local data connection. [ISO/IEC 18013-5] requires that an mdoc reader(i.e., a Verifier Wallet Unit) must support a QR code and NFC for device engagement, and BLE and NFC for data retrieval. A Holder Wallet Unit then chooses to use either a QR code or NFC for device engagement, and either BLE or NFC for data retrieval. The requirements regarding supported technologies are therefore more stringent for a Verifier Wallet than for a Holder Wallet Unit. For the precise requirements, please refer to [ISO/IEC 18013-5]. This may mean that, depending on the device it's installed on and the technologies chosen by the Holder, a Wallet Unit may not be able to act as a Verifier. For example, if a Holder Wallet Unit uses only NFC for device engagement, then a Wallet Unit on a device that does not have NFC will be not be able to act as a Verifier towards that Holder Wallet Unit. Technical Specification 9 discusses ways to solve this challenge.
- In step 5, if the offered attributes do not fulfil the needs of the Verifier for the use case, the Verifier may decide to stop the transaction and return to step 1 to communicate (out of band) to the Holder which attributes the Holder should offer.
- In step 5, if there is no presentation offer, the Verifier Wallet Unit will present the Verifier with a list of 'frequently used' attributes to include in the presentation request. Conceivably, the Verifier Wallet Unit may limit the number of attributes in the list by asking the Verifier a set of predefined questions about the purpose of the use case. However, there is no guarantee that the Holder Wallet Unit contains these attributes.
- A user-friendly User interface is important in steps 3 and 5 (when Users select what attributes to offer cq. request).
- In step 6, a presentation request from a Verifier Wallet Unit does not contain an access certificate (see Section 6.6.3.2) or a registration certificate (see Section 6.6.3.3). The Holder therefore cannot be certain about the Verifier's identity, nor is there any check regarding the Verifier's reasonable need to request User attributes. This is because Verifiers are Users and are not required to register as a Relying Party. Additionally, because there is no access or registration certificate in the presentation request, the Holder Wallet Unit is not able to evaluate an embedded disclosure policy, if existing, see Section 6.6.3.4.
- In step 9, the Verifier Wallet Unit verifies the authenticity of the presented PID or attestation as specified in Section 6.6.3.6. This implies that the Verifier Wallet Unit needs to obtain the trust anchors of the relevant PID Provider or Attestation Provider from the respective Trusted List or LoTE. Additionally, the Verifier Wallet Unit also verifies the revocation status of the presented PID or attestation as specified in Section 6.6.3.8.
- Only steps 2 to 10 are done within the Wallet Units. Steps 1 and 11 allow for additional actions to be taken and information to be exchanged between Holder and Verifier out of band.
6.6.5 PID or attestation presentation to an intermediary
Section 3.11.3 introduced intermediaries, which are a special category of Relying Party. An intermediary interacts with a Wallet Unit to request User attributes on behalf of another (intermediated) Relying Party. The current section explains the interactions between the intermediated Relying Party, the intermediary, and the Wallet Unit in the course of such an interaction.
- The intermediary registers once as a Relying Party with a Registrar (see Section 3.17) and obtains one or more access certificate(s) (see Section 3.18) bearing its own name and Relying Party identifier. These access certificates are not different from an access certificate issued to a 'normal' Relying Party, since an intermediary is, as a matter of legal fact, a Relying Party. In addition, the intermediary may receive a registration certificate (see Section 3.19), if the Registrar issues such certificates. However, this registration certificate will not be used in intermediated transactions.
- Next, the intermediary separately registers each of the intermediated Relying Parties that uses its services. This includes registering the attributes the intermediated Relying Party wants to request for each of its intended uses. Note that each intermediated Relying Party is registered in the Member State where it is established. This implies that it is possible for an intermediary to register an intermediated Relying Party with a Registrar different from the Registrar where it is registered itself. To prove that the intermediated Relying Party is indeed using the services of the intermediary, the intermediary provides evidence to the Registrar, for example a contract. The Registrar evaluates the evidence, and, if all is correct, registers the fact that the intermediated Relying Party is using the services of the intermediary. If the Registrar (via a Provider of registration certificates) issues registration certificates, the intermediary receives one or more registration certificates for the intermediated Relying Party. These certificates contain an attribute stating that the intermediated Relying Party is using the services of the intermediary.
-
When asked by an intermediated Relying Party, the intermediary will request a presentation of attributes from a Wallet Unit, using one of the flows described in Section 4.4. For this, the intermediary will use their own access certificate (point 1. above) and the registration certificate of the intermediated Relying Party if available (point 2. above). The intermediary also adds the following information directly in the presentation request:
- The user-friendly name and the unique identifier of the intermediated Relying Party,
- The URL of the Registrar of the intermediated Relying Party,
- The user-friendly description and unique identifier of the intended use of the intermediated Relying Party.
The Wallet Unit displays the name of both the intermediary and the intermediated Relying Party to the User when asking for User approval to present the requested attributes. 1. If the User has indicated that they want to verify the information registered about the Relying Party, and the Wallet Unit sees that the Relying Party uses the services of an intermediary (either in the registration certificate or because the information about the intermediated Relying Party in the request is different from the information in the access certificate), it verifies that this Relying Party indeed uses the services of this intermediary. If the registration certificate is available, it does so by verifying that the name and the identifier of the intermediary listed in the registration certificate are identical to the name and identifier in the access certificate. If no registration certificate is available, the Wallet Unit contacts the Registrar of the intermediated Relying Party, indicated in the request, to do this verification online. If this verification was not successful, or the Wallet Unit was not able to retrieve the information registered about the Relying Party, the Wallet Unit informs the User. 1. When a Wallet Unit presents a PID or attestation to the intermediary, the intermediary carries out the verifications described in Section 6.6.3, if the intermediary has agreed to do so with the intermediated Relying Party. This means it may verify the authenticity of the PID or attestation, its revocation status, device binding (if expected), and User binding, as well as any combined presentation of attributes, if applicable. Also, the intermediary may need to verify the authenticity of the Wallet Unit and its revocation status. Note that a Relying Party is not obliged to carry out all of these verifications. Therefore, the intermediary and any Relying Party using its services must agree on what verifications the intermediary will carry out. 1. If these verifications are successful, the intermediary forwards the User attributes it obtained from the Wallet Unit to the intermediated Relying Party. There must be an interface between an intermediary and a Relying Party, over which the intermediated Relying Party can request the intermediary to request some User attributes from a Wallet Unit and that the intermediary uses to send back the attribute values presented by the Wallet Unit. However, specifying this interface or the (security) requirements with which it needs to comply, is out of scope of the ARF. In particular, it is not required that the User attributes are end-to-end encrypted between the Wallet Unit and the intermediated Relying Party, such that an intermediary would not be able to see them. 1. The intermediary deletes any PIDs or attestations it obtained from the Wallet Unit, including any User attributes, immediately after it has sent the User attributes to the Relying Party. If the intermediary does not send any User attributes to the Relying Party, for example because one of the verifications in the previous step failed, the intermediary deletes the PIDs or attestations immediately after it has completed all necessary verifications.
Note that this approach implies that an intermediated Relying Party using the services of an intermediary will not need an access certificate.
For high-level requirements on intermediaries, see Topic 52.
6.6.6 PID or attestation management
6.6.6.1 Overview
Starting from the issuance of a PID or attestation, the PID or attestation is managed by the User and the PID Provider or Attestation Provider. Management is performed until the PID or attestation is deleted by the User (see Section 6.6.7) or the Wallet Instance is uninstalled by the User (see Section 6.5). Management includes at least the following processes:
- Re-issuance of a PID or attestation when necessary.
- Deletion of an unusable PID or attestation, typically after it has been replaced in a re-issuance process.
- Revocation a the PID or attestation when necessary.
These processes are discussed in the next subsections.
6.6.6.2 PID or attestation re-issuance
6.6.6.2.1 Introduction
Re-issuance means the replacement of a PID or attestation that already exists in a Wallet Unit by a PID or attestation having the same attestation type. Re-issuance is always performed by the same PID Provider or Attestation Provider that issued the existing PID or attestation, and it is initiated by the Wallet Unit. The value of the attributes in the new attestation will typically be the same as in the original attestation. However, this is not required; the PID Provider or Attestation Provider may change one or more attribute values. Re-issuance is only applied within the administrative validity period of a document. As an example, a mobile driving licence (mDL) will typically be issued in the form of attestations which have a technical validity period shorter than the administrative validity period of the licence itself. Re-issuance is used for obtaining fresh attestations as needed during the administrative validity period, to ensure that the User can always present a valid mDL. When the administrative validity period ends, there will be an administrative process for obtaining a new driving licence, which is however out of scope of this document.
Note that, in general, if the original PID or attestation was issued in a batch, then the PID Provider or Attestation Provider will re-issue that PID or attestation in a batch as well.
There may be different reasons for re-issuing a PID or attestation, for example:
- The current PID(s) or attestation(s) are near the end of their technical validity period, or the Wallet Unit is running out of once-only attestations. A short technical validity period or a requirement that an attestation can be presented only once are used to mitigate the risk of Relying Party linkability. For more information, see Section 7.4.3.5.
- The value of one or more of the attributes in the PID or attestation has changed.
- The security architecture of the Wallet Solution uses PIDs and/or attestations that are issued just-in-time, at the moment that PID or attestation is being requested by a Relying Party. This is sometimes called synchronous issuing.
These reasons are discussed in the next subsections. Re-issuance is discussed in more detail in the Discussion Paper for Topic B.
6.6.6.2.2 Re-issuance to limit Relying Party linkability
As specified in [ISO/IEC 18013-5] or [SD-JWT VC], each PID or attestation contains metadata indicating its technical validity period. Determining the length of the technical validity period is the responsibility of the PID Provider or the Attestation Provider. The technical validity period chosen by the PID Provider or Attestation Provider will depend on several factors, primarily the security architecture of the Wallet Solution and the strategy chosen to mitigate Relying Party linkability, see Section 7.4.3.5.
Given the above factors, it can generally be assumed that the technical validity period of a PID or attestations will be much shorter than their lifetime, meaning the period of time that a User wants to keep that PID or attestation in their Wallet Unit. That implies that new PIDs and attestations will need to be re-issued periodically, to replace the ones that are reaching end of their technical validity.
A similar reason for re-issuing PIDs and attestations occurs when the PID Provider or Attestation Provider uses once-only attestations (see Section 7.4.3.5), which can be presented only once to a Relying Party. In that case, the Wallet Unit, or rather the User, will regularly need new PIDs or attestations to avoid running out.
Re-issuance of PIDs or attestations for these reasons is a purely technical matter. To the maximum extent possible, the User does not notice that a PID or attestation has been re-issued, nor do they have to take any action to ensure that re-issuance happens in time. These conditions are very different from a first-time issuance of a PID or attestation, where the User must take the initiative to request the PID or attestation, and is potentially involved in the process in other ways as well.
This implies, among other, that no User authentication takes place during re-issuance of an existing PID or attestation. Nevertheless, a Wallet Unit may offer the User the option to receive a notification of re-issuance.
In the absence of User authentication, and to prevent that a re-issued PID or attestation ends up at the wrong User, the PID Provider or Attestation Provider ensures that a re-issued PID or attestation is issued to same Wallet Unit as the PID or attestation it replaces. This can be done by the use of device-bound refresh tokens, see [OpenID4VCI].
Finally, since the User is not involved, it is the Wallet Unit itself that triggers the re-issuance of PIDs and attestations when necessary.
6.6.6.2.3 Re-issuance because of a change of attribute values
During the lifetime of a PID or attestation, the value of some of the attributes may change. For example, at the date of birth of the User, an age attestation attribute (i.e., an attribute indicating whether the User has reached a certain age) may have to be changed from value False to value True. In another example, the User of a mobile driving licence may have passed the examination for a different vehicle category. In this case, the PID Provider or Attestation Provider re-issues the PID or attestation with the correct attribute values, and revokes the existing attestation.
Re-issuance of a PID or attestation for this reason will have an impact on the User, because they will notice that their attribute values have been changed. Therefore, in this case Users will be informed when re-issuance happens. Additionally, an Attestation Provider may state in their terms of conditions that re-issuance of an attestation may be used.
6.6.6.2.4 Re-issuance when using synchronous issuing
A third reason for re-issuing a PID or attestation is where the PID Provider or Attestation Provider uses synchronous issuing in their security architecture. In such an architecture, the Wallet Unit requests the re-issuance of a new PID or attestation after it has received a request for that PID or attestation from a Relying Party. Such a PID or attestation is very short-lived and is used only once.
The conditions on User awareness and authentication discussed in Section 6.6.6.2.2 are also valid for a synchronous re-issuance process.
6.6.6.3 Deletion of unusable PIDs or attestations
Some time after it is issued, a PID or attestation will become unusable, in the sense that the User cannot present it any longer to a Relying Party. For example, a PID or attestation expires, or a once-only PID or attestation (see Section 7.4.3.5) has been presented to a Relying Party already. Typically (but not always), such a PID or attestation will already have been replaced in a re-issuance process as described in Section 6.6.6.2.2.
Wallet Providers need to decide what to do with unusable PIDs or attestations. Non-device-bound attestation can be simply deleted, but for PIDs and device-bound attestations this is more complicated, as the Wallet Provider needs to manage the associated private keys in the WSCA/WSCD or keystore of the Wallet Unit. Typically, the amount of storage space available in a WSCA/WSCD or keystore is limited, and Wallet Providers will want to delete these keys to prevent an accumulation of unused private keys. Deletion of cryptographic assets in the WSCA/WSCD in particular is a cryptographic key operation and cannot be done without User authentication by the WSCA/WSCD; see Section 6.5.3.3. At the same time, for usability reasons the User should not be involved in such 'cleaning up' processes, just like the User does not have to take any action for re-issuance processes (Section 6.6.6.2.2).
The recommended solution for this challenge is to ensure that, whenever the WSCA/WSCD successfully authenticates the User, the Wallet Unit checks if there are any PIDs or device-bound attestations that cannot be presented any longer to Relying Parties. The Wallet Unit then requests the WSCA/WSCD to destroy all cryptographic key material in the WSCA/WSCD related to these PIDs or attestations. Thus, the Wallet Unit takes advantage of the fact that the User authenticates for another purpose, for example because they want to present a PID, to also carry out any necessary key deletion operations. See also Topic 40 in Annex 2.
6.6.6.4 PID or attestation revocation
PID or attestation management includes ensuring that PIDs and attestations can be revoked if necessary. Revocation of PIDs and attestations is discussed in Topic 7. The User can request the PID Provider or Attestation Provider to revoke the PID or attestation at least in case of loss or theft. The PID Provider or Attestation Provider can also decide itself to revoke a PID or attestation, for example in case the Wallet Unit on which the PID or attestation is residing is revoked; see Section 6.5.3.4, or for any other valid reason outside the scope of the EUDI Wallet ecosystem.
In addition to revoking a PID or attestation, a PID Provider or Attestation Provider can revoke the certificate that it used for signing the PID or attestation, or any intermediate certificate between that signing certificate and the corresponding trust anchor. In all of these cases, a Relying Party that performs revocation checking will not accept the PID or attestation.
6.6.7 PID or attestation deletion
In case the User no longer wants to retain a specific PID or attestation in their Wallet Unit, the User can delete it. If the PID Provider or Attestation Provider issued a batch of multiple PIDs or attestations that have the same content and are valid, the Wallet Unit deletes them all. Deleting a PID or a device-bound attestation also means that the WSCA/WSCD or keystore destroys the cryptographic key material associated with that PID or attestation. Before deleting critical assets of a PID, the WSCA/WSCD included in the Wallet Unit will authenticate the User.
If it supports the Digital Credentials API, see Section 4.4.3, the Wallet Unit also discloses the fact that it no longer contains the PID or attestation to the Digital Credentials API framework.
For high-level requirements on this topic, see Topic 51.
7 Wallet Solution Certification and Risk Management
7.1 Introduction
This chapter briefly describes the certification of Wallet Solutions and the eID schemes under which they are provided, covering the overall certification approach, design principles, and main requirements outlined in the European Digital Identity Regulation and Commission Implementing Regulation CIR 2024/2981 laying down rules for on the certification of Wallet Solutions. Furthermore, references are made to the Annex I of CIR 2024/2981, and to the Risk Register supporting the risk-based approach of the Wallet Solutions. For more detailed requirements, please refer to the CIR 2024/2981 itself.
The European Digital Identity Regulation requires certification of Wallet Solutions to ensure conformity of the Wallet Solutions with functional, security, and privacy-related requirements, to achieve a high level of interoperability, security, and trustworthiness. Certification applies to the Wallet Solutions and the eID schemes under which they are provided; for ease of reading this chapter only refers to Wallet Solutions. Furthermore, the object of certification includes software components, hardware components (in cases where they are provided directly or indirectly by the Wallet Provider) and the processes that support the provision and operation of a Wallet Solution, such as Wallet Unit activation, see Section 6.5.3.
The aim is to harmonise the implementation of the requirements laid down by the [European Digital Identity Regulation] and avoid divergent approaches to the maximum extent possible. For this reason, the Commission requested ENISA to prepare a candidate European certification scheme under the Cybersecurity Act (CSA). As defining and adopting a dedicated, harmonised certification scheme for Wallet Solutions depends on agreements between Member States on detailed security requirements, on the availability of underlying certification schemes, and on established good practices in the Member States themselves, a transitory approach is foreseen by means of national certification schemes.
In other words, the certification approach for Wallet Solutions follows two phases. In the short-term, Member States provide national (transitory) certification schemes. In the medium term, a harmonised CSA scheme will be established. When the CSA-based scheme becomes available, it replaces the national schemes as for cybersecurity requirements. The schemes may continue to exist for functional requirements.
7.2. Certification of Wallet Solutions against national certification schemes
Until a dedicated Wallet Solution cybersecurity certification scheme under the CSA is available, the [European Digital Identity Regulation] requires Member States to establish national certification schemes. This will be done in time to make available the Wallet Solutions before the end of 2026. The Commission has adopted the CIR 2024/2981 to provide the main requirements on Member States for creation of national certification schemes. The CIR 2024/2981 and resulting national certification schemes are defined around a number of guiding principles:
First, the goal is to harmonise requirements to the extent possible. Member States are also encouraged to work together in the design and implementation of national schemes. Additionally, national schemes will leverage the use of relevant and existing certification schemes and standards for Wallet Solution certification and evaluation. Where available, relevant European CSA schemes must be used. Currently, only the Common Criteria-based European candidate cybersecurity certification EUCC scheme is available for the cybersecurity certification of ICT products, parts, or components for products. Upcoming CSA-based schemes include EUCS and EU5G. Additionally, other existing or upcoming schemes include schemes based on FITCEM (EN 17640), national schemes such as on remote identity verification, or other private schemes (e.g. for mobile devices and apps). For harmonisation of functional requirements, the Commission Implementing Regulations (CIRs) adopted under the European Digital Identity Regulation article 5(a) are referenced. For harmonisation of certification requirements, the ISO/IEC 17065 framework under Regulation [765/2008] is used, complemented by ISO/IEC 17067 on the definition of schemes.
Next, the CIR 2024/2981 refers to the composite nature of the Wallet Solutions as well as the potential different architectures in Member States, considering that the European Digital Identity Regulation is technology (and architecture) neutral. This means that a final ('top-level') certification of the Wallet Solution will yield a composite certificate, built on certification of separate components, such as EUCC certification. Wallet Solutions are always to be certified against assurance level High, as set out in the European Digital Identity Regulation as well as CIR (EU) 2015/1502. That assurance level has to be reached by the overall Wallet Solution. Under this Regulation, some components of the Wallet Solution may be certified at a lower assurance level, provided this is duly justified and without prejudice to the assurance level High reached by the overall Wallet Solution. For the use of assurance information from other certification schemes or sources, a dependency analysis will be performed.
Finally, in order to ensure a harmonised approach to cybersecurity and the assessment of the most critical risks that might affect the provision and operation of Wallet Units, a register of risks and threats is defined, see Section 7.4. The Risk Register contains high level risks and threats in relation to Wallet Solutions and the ecosystem, as well as detailed threat scenarios that will be taken into consideration when designing Wallet Solutions, independent of their specific architecture.
As a first step towards certification of Wallet Solutions under national schemes, Member States will assign a scheme owner, and design and roll out the scheme. As part of this process, Certification Bodies (CBs) will be accredited to carry out conformity assessments of Wallet Solutions against the requirements of the CIR 2024/2981 and the national scheme. Wallet Providers then request one or more designated CABs to assess and certify the conformity of their Wallet Solution. The CAB evaluates and certifies the conformity of the Wallet Solution if they meet the requirements.
The European Commission and ENISA support Member States in designing and implementing national certification schemes in the Cooperation Group.
7.3 Certification of Wallet Solutions against a dedicated CSA-based scheme
In parallel to the work described above, ENISA is requested to draft a dedicated European cybersecurity certification scheme for the Wallet Solutions under the CSA. Once available, this CSA-based scheme will replace the national transitory schemes mentioned above for the cybersecurity requirement it covers. This scheme will be based on available national schemes and harmonised requirements. It will identify any additional requirements relevant for cybersecurity. The scheme will further detail the cybersecurity requirements, identify and set normative standards, and define the target level of assurance or security for the relevant Wallet Solution components.
The work to develop the CSA-based scheme follows the milestones set out by the CSA and is supported by the Ad Hoc Working Group or 'AHWG'. This group is composed of selected experts from private organisations and industry, with extensive knowledge and experience in the areas of cybersecurity certification, digital wallets, electronic identification, and trust services. The first step is to have a candidate scheme ready for public consultation and submitted for feedback of the European Cybersecurity Certification Group or ECCG. The ECCG's opinion serves as advisory input to ensure the candidate scheme aligns to EU cybersecurity objectives, standards and regulatory requirements. Although the ECCG's opinion is not binding, it will hold significant influence, as it reflects the collective expertise of national cybersecurity authorities, aiming to harmonise cybersecurity certification practices across Member States. Based on this input, the candidate scheme might be updated further. After finalisation of the ECCG opinion, the scheme will be transformed into a new Implementing Regulation and adopted by comitology procedure.
Finally, ENISA is also asked to facilitate the transition from national certification schemes to the dedicated cybersecurity certification scheme under the CSA.
7.4 Risk-based approach and risk register
7.4.1 Introduction
This section details the approach to develop harmonised guidelines for the development of the transitory national certification schemes. In addition to the requirements set out in the European Digital Identity Regulation article 5c, cybersecurity risks and threats associated with the Wallet Solutions will be identified. Here, a risk-based approach is envisioned as the basis for certification by Member States, ensuring that the Wallet Solutions uphold confidentiality, availability, and strong safeguards for User privacy and data protection. This is inspired by known processes, such as for the General Data Protection Regulation (GDPR) and related Data Protection Impact Assessments (DPIA).
The risk-based approach sets out a common Risk Register that contains a comprehensive but non-exhaustive list of risks and threats related to the Wallet Solution. These risks and threats are architecture-agnostic and provide a benchmark overview of the most critical risks and threats to Wallet Solutions. By adopting this common set of risks and threats, national transitory certification schemes will achieve a baseline level of harmonisation.
The risk register will be applied by scheme owners, Wallet Providers, and Certification Bodies (CBs). When establishing their certification schemes, scheme owners will perform a risk assessment to refine and complement the risks and threats listed in the register with those specific to their architecture, and consider how the applicable risks and threats can be appropriately treated. Wallet Providers will complement the scheme's risk assessment to identify any risks and threats specific to their implementation and propose appropriate mitigation measures for evaluation by the certification body.
7.4.2 High-level risks and threats
The following is an excerpt from [Risk Register]. To keep in line with the continuously evolving threat landscape, the risk register will be maintained and regularly updated in collaboration with the Cooperation Group.
High-level risks and threats
R1 Creation or use of an existing electronic identity R2 Creation or use of a fake electronic identity R3 Creation or use of fake attributes R4 Identify theft R5 Data theft R6 Data disclosure R7 Data manipulation R8 Data loss R9 Unauthorised transaction R10 Transaction manipulation R11 Repudiation R12 Transaction data disclosure R13 Service disruption R14 Surveillance
System-related risks
SR1 Wholesale surveillance SR2 Reputational damage SR3 Legal non-compliance
Technical threats
TT1 Physical attacks
1.1 Theft 1.2 Information leakage 1.3 Tampering
TT2 Errors and misconfigurations
2.1 Errors made when managing an IT system 2.2 Application-level errors or usage errors 2.3 Development-time errors and system misconfigurations
TT3 Use of unreliable sources
3.1 Erroneous use or configuration of wallet components
TT4 Failure and outages
4.1 Failure or dysfunction of equipment, devices or systems 4.2 Loss of resources 4.3 Loss of support services
TT5 Malicious actions
5.1 Interception of information 5.2 Phishing and spoofing 5.3 Replay of messages 5.4 Brute-force attack 5.5 Software vulnerabilities 5.6 Supply chain attacks 5.7 Malware 5.8 Random number prediction
7.4.3 Risks and mitigation measures discussed in Chapter 6 of this ARF
7.4.3.1 Introduction
This section briefly discusses some of the risks that were considered when the trust model in Chapter 6 was created, together with the mitigations for these risks and the residual risks that remain after these mitigations. This section is not intended to be a comprehensive risk register for the EUDI Wallet ecosystem as a whole; for that register, see [Risk Register] and Section 7.4.2 above. This section is limited to the scope of the ARF, namely, the Wallet Unit and its interactions with other entities in the ecosystem, as depicted in Figure 12 in Chapter 6.
7.4.3.2 Risks and mitigation measures related to confidentiality, integrity, and authenticity
Within the EUDI Wallet ecosystem, many interactions take place between entities in which one entity requests another entity to perform a task. For example, a User may ask a PID Provider or an Attestation Provider to provide a PID or an attestation to a Wallet Unit, or a Relying Party may ask a User to present attributes from an attestation in their Wallet Unit. For any of these interactions, the following risks apply:
- An attacker could impersonate one of the interacting entities. Therefore, the receiver of a message must be able to verify the identity of the sender, and vice versa. In other words, mutual authentication is needed. This authentication can be performed because valid entities in the EUDI Wallet ecosystem are put on a Trusted List or List of Trusted Entities (loTE) by Member States. By verifying the signature over a message and verifying the associated public key certificates with a trust anchor included in a Trusted List or LoTE, the receiver of a message can be sure about the identity of the message's sender.
- Messages between entities could be intercepted, meaning that they could be read by an attacker. To mitigate this risk, messages must be encrypted to ensure confidentiality.
- Intercepted messages could be changed by an attacker. To mitigate this risk, messages must be authenticated, so that the receiver can verify that originate from the authenticated sender and were not changed.
7.4.3.3 Risks and mitigation measures related to tampering of cryptographic keys and sensitive data
The mechanisms for authentication and confidentiality described in the previous section rely on the security of cryptographic keys, especially private and secret keys. If an attacker can obtain, use, or tamper with these keys, these security mechanisms would break down. Therefore, all critical assets on Wallet Units are managed by dedicated secure applications (WSCAs), running on secure hardware (WSCDs), as described in Section 4.3. The security of WSCDs and WSCAs is ensured by means of an appropriate certification process.
Similar mitigation measures apply for all other entities in the EUDI Wallet ecosystem that use cryptographic keys, including Wallet Providers, PID Providers and Attestation Providers, Trusted List or LoTE Providers, Providers of registration certificates, and Access Certificate Authorities. Such parties will typically use a certified Hardware Security Module (HSM) for managing private and secret keys. For Relying Parties and Relying Party Instances, such measures are formally not required.
A WSCA/WSCD or keystore in a Wallet Unit may also be used to store other sensitive data except cryptographic keys. In particular, they could be used to store User attributes, in such a way that attackers, including malicious applications residing on the same User device as the Wallet Instance, cannot retrieve these attributes. This could be beneficial for User privacy.
7.4.3.4 Risks and mitigation measures related to authorisation
In certain cases, there is a risk that a legitimate entity within the EUDI Wallet ecosystem may attempt to perform actions beyond its authorised scope. This risk primarily affects two types of entities:
- First, an Attestation Provider may attempt to issue attestations for which it lacks the necessary authorisation. For example, an Attestation Provider that has not been officially designated by a Member State or another relevant authority to issue diplomas may still attempt to generate an attestation of the diploma type. Wallet Units can mitigate this risk by inspecting the registration certificate of the Attestation Provider, if available, before requesting that Attestation Provider to issue an attestation to the Wallet Unit. If no registration certificate is available, the Wallet Unit can query the relevant registry via an API to obtain the same information. This registry, maintained by a Member State Registrar, contains comprehensive information about each Attestation Provider, allowing the Wallet Unit to verify its legitimacy and ensure compliance with regulatory requirements. Relying Parties can similarly query the registry after receiving an attestation issued by a specific Attestation Provider, to verify that the Attestation Provider is registered for issuing that type of attestation.
- Second, a Relying Party in the EUDI Wallet ecosystem may attempt to request attributes from a Wallet Unit that it does not reasonably need for its use case. This risk is mitigated mainly by three measures:
- Selective Disclosure and User Control - The attestation formats and protocols specified in [ISO/IEC 18013-5] and [SD-JWT VC] (in combination with [OpenID4VP]) enable selective disclosure of attributes. This allows a Relying Party to specify which attributes within an attestation it wishes to receive while excluding others, a feature known as collection limitation. Additionally, selective disclosure ensures that the User retains control over their data, as they can approve or deny the presentation of requested attributes. More details on selective disclosure and User approval can be found in Section 6.6.3.5.
- Mandatory Relying Party Registration of Intended Requested Attributes - The [European Digital Identity Regulation] mandates that each Relying Party register the attributes it intends to request from Users. According to CIR 2024/2982, these registered attributes may be included in a Relying Party registration certificate, which the Wallet Unit uses to verify the legitimacy of the request and inform the User accordingly. If no registration certificate is available, the User can ask the Wallet Unit to verify the registered information about the Relying Party directly with the relevant Registrar. This transparency ensures that Users can make an informed decision about whether to approve or deny the presentation of the requested attributes. More details on this requirement can be found in Section 6.6.3.3.
- Attestation Provider Disclosure Policy Enforcement - The [European Digital Identity Regulation] also mandates that Attestation Providers can embed a disclosure policy within their attestations. This policy may include rules governing whether the Attestation Provider approves the presentation of this attestation to an authenticated Relying Party. The Wallet Unit evaluates this policy —if present— alongside authenticated data from the Relying Party, and informs the User of the outcome. This mechanism further supports the User in making a well-informed decision on whether to approve or deny attribute presentation. More information on disclosure policy enforcement can be found in Sections 6.6.2.7 and 6.6.3.4.
7.4.3.5 Risks and mitigation measures related to User privacy
7.4.3.5.1 Linkability
User privacy is a very important consideration in the design and implementation of the EUDI Wallet ecosystem. An important aspect of privacy is unlinkability. Unlinkability implies that, if a User presents attributes from an attestation multiple times, the receiving Relying Parties cannot link these separate presentations to conclude that they concern the same User.
Within the EUDI Wallet ecosystem, attributes are presented in electronic attestations containing unique, fixed elements such as hash values, salts, public keys, and signatures. Malicious Relying Parties could exploit these values to track Users by storing and comparing them across multiple transactions, identifying recurring patterns. This privacy threat, known as Relying Party linkability, can occur within a single Relying Party or among colluding entities. It can also occur when a third party attacks the systems of one or more Relying Parties, resulting in a data breach. For that reason, Relying Parties will discard the unique fixed elements in received attestations as soon as they no longer need these elements.
A similar privacy threat arises when colluding Relying Parties share the unique values they obtained from an attestation with a malicious PID Provider or Attestation Provider. This allow the PID Provider or Attestation Provider to track User activity across multiple services. This form of linkability is called Attestation Provider linkability.
This topic is discussed in more detail in the Discussion Paper for Topic A.
7.4.3.5.2 Mitigating Relying Party linkability
Regarding the mitigation of Relying Party linkability: A trustworthy PID Provider or Attestation Provider can mitigate Relying Party linkability fully by issuing multiple PIDs or attestations to the same User. Wallet Units can use these attestations as disposable (single-use) attestations, which ensures attestations can never be linked by Relying Parties. Topic 10 in Annex 2 calls this method A, 'once-only attestations', and requires Wallet Solutions to support this method. It also specifies how a PID Provider or Attestation Provider can indicate that they want a Wallet Unit to treat their PIDs or attestations in this way.
However, the 'once-only' approach increases issuance complexity and management overhead. Therefore, Topic 10 also mandates support for another solution, where PIDs and attestations are valid for a limited time only. This limits the amount of PIDs and attestations to be issued, but only partially mitigates Relying Party linkability. Topic 10 calls this method B, 'limited-time attestations'.
Furthermore, Topic 10 describes two other approaches, which are optionally supported by Wallet Solutions, namely:
- the Attestation Provider issues attestations in batches to the Wallet Unit. The Wallet Unit then uses the attestations from a batch in a random order, until it has presented all attestations in the batch once. Then it 'resets' the batch and starts using them again in a random order. Topic 10 calls this method C, 'rotating-batch attestations'.
- the Wallet Unit will present different attestations to different Relying Parties. However, in case a Relying Party requests attributes from this attestation multiple times, the Wallet Unit will present the same attestation to this Relying Party each time. Topic 10 calls this method D, 'Per-Relying Party attestations'.
Additionally, organisational and enforcement measures can help deter Relying Parties from colluding and tracking Users. In particular, Relying Parties found in violation will have their access certificates revoked, preventing them from further interactions with Wallet Units.
7.4.3.5.3 Zero-Knowledge Proofs
NOTE: Discussions on Zero-Knowledge Proofs (ZKPs) are ongoing. No specific ZKP has been selected to be supported by components in the EUDI Wallet ecosystem.
Unlike Relying Party linkability, Attestation Provider linkability cannot be fully eliminated when using attestation formats based on salted hashes. The only viable mitigation is to adopt Zero-Knowledge Proofs (ZKPs) as a verification mechanism instead of relying on salted-attribute hashes. A Zero-Knowledge Proof (ZKP) is a cryptographic protocol that allows one party (the prover) to convince another party (the verifier) that a given statement is true without revealing any additional information beyond the validity of the statement itself. This ensures that the verifier gains no knowledge about how the prover knows the statement to be true, thus preserving privacy while enabling trust.
However, the integration of ZKPs in the EUDI Wallet ecosystem is still under discussion and development, due to the complexity of implementing ZKP solutions in secure hardware and the lack of support in currently available secure hardware (WSCDs). As with Relying Party linkability, organisational and enforcement measures can help deter Attestation Providers from colluding and tracking Users. Additionally, many Attestation Providers are subject to regular audits, making it easier to detect collusion and tracking compared to Relying Parties.
Zero-Knowledge Proof (ZKP) mechanisms for verifying personal information are highly promising and essential for ensuring privacy in various use cases. They enable Users to prove statements such as "I am over 18" without disclosing any personal data, offering a robust solution for privacy-preserving authentication and verification.
One area of development is age verification, where the European Commission is actively exploring and testing ZKP-based solutions. The outcomes of this initiative could pave the way for the adoption of ZKPs within the EUDI Wallet ecosystem, further strengthening privacy protections in future implementations.
The Discussion Paper for Topic G (Zero-Knowledge Proofs) presents the (desired) privacy properties of Zero-Knowledge Proof schemes. It introduces the main families of Zero-Knowledge Proof schemes and gives an overview of representative solutions. Finally, it discusses topics related to the integration of Zero-Knowledge Proof schemes into the EUDI Wallet ecosystem.
High-level requirements for Zero-Knowledge Proofs to be used in the EUDI Wallet ecosystem are included in Topic 53 of Annex 2.
8 Accessibility
8.1 Introduction
Accessibility of all User-facing components of the EUDI Wallet ecosystem, such as Wallet Units, websites, User authentication methods of PID Providers and Attestation Providers, and registries (see Section 3.17), is essential to ensure that these digital tools are inclusive by design and aligned with the applicable European legal and technical frameworks.
Accessibility is not only a matter of legal compliance but also a fundamental condition for equal access, User trust, and widespread adoption across all segments of the population, including persons with disabilities.
For high-level requirements on accessibility, please refer to Topic 54.
For more information, also see the Discussion Paper for Topic Q.
8.2 Legal instruments and standards
The following main legislative instruments and standards apply:
-
Directive (EU) 2016/2102 on the accessibility of websites and mobile applications of public sector bodies. This Directive establishes a common framework to harmonise accessibility requirements across Member States, ensuring that digital public services, including mobile applications, are perceivable, operable, understandable, and robust for all Users. In particular, it requires compliance with:
- European Standard EN 301 549 V1.1.2, which defines accessibility requirements for ICT products and services, covering web content, software, mobile applications, hardware interfaces, and documentation.
-
Directive (EU) 2019/882, the European Accessibility Act (EAA). This Directive extends accessibility obligations to a wider range of products and services placed on the EU market, including digital services beyond the public sector. It sets essential accessibility requirements for economic operators, including service providers and manufacturers, ensuring that solutions such as Wallet Units are accessible to persons with disabilities throughout their entire lifecycle, from design and development to marketing and after-sales support.
8.3 Wallet Units and other User-facing components
Together, these legal instruments create a coherent legal and normative environment that supports the development of accessible Wallet Units and related components. Compliance with these frameworks is both a regulatory obligation and a driver of innovation, social inclusion, and digital equality.
It is therefore crucial that accessibility is integrated into:
- Technical specifications
- User interface design
- Testing processes
- Procurement criteria
for all elements of the Wallet ecosystem.
Member States and implementing entities should also ensure ongoing monitoring, effective feedback mechanisms, and continuous improvement of accessibility practices. This requires close collaboration with Users, accessibility experts, and organisations representing persons with disabilities, to guarantee that Wallet Units and other User-facing components remain usable, effective, and inclusive for all.
9 Document development
9.1 Publication
This document is made publicly available at https://github.com/eu-digital-identity-wallet/eudi-doc-architecture-and-reference-framework (GitHub repository) where it will be regularly updated.
9.2 Contributing
We welcome issues and pull requests on GitHub. See CONTRIBUTING.md for labels, etiquette, review SLAs and workflow. This main ARF keeps contribution guidance brief to stay concise.
9.3 Document Versioning
To avoid interoperability issues and changes to the ARF going unnoticed, a version control system and the following semantic versioning scheme (https://semver.org) will be used for the ARF.
The ARF document will be published under a standardised release versioning format, MAJOR.MINOR.PATCH, where:
MAJOR version is incremented (i.e., new version), when the ARF document has undergone significant changes, for example introducing some breaking changes in the architecture,
MINOR version is incremented when new information has been added to the *document or information has been removed from the document, and
PATCH version is incremented when minor changes have been made (e.g., fixing *typos).
10 References
Note: All standards and technical specifications (as opposed to Regulations and Implementing Regulations) in this list are undated. A reference is added to the entry for the respective document on the Standards and Technical Specifications Roadmap, which contains the latest information regarding the targeted version.
| Item Reference | Standard name/details |
|---|---|
| [2015/1505] | COMMISSION IMPLEMENTING DECISION (EU) 2015/1505 of 8 September 2015 laying down technical specifications and formats relating to trusted lists pursuant to Article 22(5) of Regulation (EU) No 910/2014 of the European Parliament and of the Council on electronic identification and trust services for electronic transactions in the internal market. |
| [European Digital Identity Regulation] | Regulation (EU) 2024/1183 of the European Parliament and of the Council of 11 April 2024 amending Regulation (EU) No 910/2014 as regards establishing the European Digital Identity Framework |
| [Risk Register] | Regulation (EU) 2024/2981, Annex I of 28 November 2024 laying down rules for the application of Regulation (EU) No 910/2014 of the European Parliament and the Council as regards the certification of European Digital Identity Wallets |
| [CIR 2024/2977] | Commission Implementing Regulation 2024/2977 of 28 November 2024 laying down rules for the application of Regulation (EU) No 910/2014 of the European Parliament and of the Council as regards person identification data and electronic attestations of attributes issued to European Digital Identity Wallets |
| [CIR 2024/2979] | Commission Implementing Regulation 2024/2979 of 28 November 2024 laying down rules for the application of Regulation (EU) No 910/2014 of the European Parliament and of the Council as regards the integrity and core functionalities of European Digital Identity Wallets |
| [CIR 2024/2980] | Commission Implementing Regulation 2024/2980 of 28 November 2024 laying down rules for the application of Regulation (EU) No 910/2014 of the European Parliament and of the Council as regards notifications to the Commission concerning the European Digital Identity Wallet ecosystem |
| [CIR 2024/2981] | Commission Implementing Regulation (EU) 2024/2981 of 28 November 2024 laying down rules for the application of Regulation (EU) No 910/2014 of the European Parliament and the Council as regards the certification of European Digital Identity Wallets |
| [CIR 2024/2982] | Commission Implementing Regulation 2024/2982 of 28 November 2024 laying down rules for the application of Regulation (EU) No 910/2014 of the European Parliament and of the Council as regards protocols and interfaces to be supGroup for the list of certified European Digital Identity Wallets |
| [CIR 2025/846] | Commission Implementing Regulation 2025/846 of 6 May 2025 laying down rules for the application of Regulation (EU) No 910/2014 of the European Parliament and of the Council as regards cross-border identity matching of natural persons |
| [CIR 2025/847] | Commission Implementing Regulation 2025/847 of 6 May 2025 laying down rules for the application of Regulation (EU) No 910/2014 of the European Parliament and of the Council as regards reactions to security breaches of European Digital Identity Wallets |
| [CIR 2025/848] | Commission Implementing Regulation 2025/848 of 6 May 2025 laying down rules for the application of Regulation (EU) No 910/2014 of the European Parliament and of the Council as regards the registration of wallet-relying parties |
| [CIR 2025/849] | Commission Implementing Regulation 2025/849 of 6 May 2025 laying down rules for the application of Regulation (EU) No 910/2014 of the European Parliament and of the Council as regards the submission of information to the Commission and to the Cooperation Group for the list of certified European Digital Identity Wallets |
| [CIR 2025/1566] | Commission Implementing Regulation 2025/1566 of 29 July 2025 laying down rules for the application of Regulation (EU) No 910/2014 of the European Parliament and of the Council as regards reference standards for the verification of the identity and attributes of the person to whom the qualified certificate or the qualified electronic attestation of attributes is to be issued |
| [CIR 2025/1567] | Commission Implementing Regulation 2025/1567 of 29 July 2025 laying down rules for the application of Regulation (EU) No 910/2014 of the European Parliament and of the Council as regards the management of remote qualified electronic signature creation devices and of remote qualified electronic seal creation devices as qualified trust services |
| [CIR 2025/1568] | Commission Implementing Regulation 2025/1568 of 29 July 2025 laying down rules for the application of Regulation (EU) No 910/2014 of the European Parliament and of the Council as regards procedural arrangements for peer reviews of electronic identification schemes and for cooperation on the organisation of such reviews within the Cooperation Group and repealing Commission Implementing Decision (EU) 2015/296 |
| [CIR 2025/1569] | Commission Implementing Regulation 2025/1569 of 29 July 2025 laying down rules for the application of Regulation (EU) No 910/2014 of the European Parliament and of the Council as regards qualified electronic attestations of attributes and electronic attestations of attributes provided by or on behalf of a public sector body responsible for an authentic source |
| [CIR 2025/1570] | Commission Implementing Regulation 2025/1570 of 29 July 2025 laying down rules for the application of Regulation (EU) No 910/2014 of the European Parliament and of the Council as regards notification of information on certified qualified electronic signature creation devices and certified qualified electronic seal creation devices |
| [CIR 2025/1571] | Commission Implementing Regulation 2025/1571 of 29 July 2025 laying down rules for the application of Regulation (EU) No 910/2014 of the European Parliament and of the Council as regards the formats and procedures for annual reports by supervisory bodies |
| [CIR 2025/1572] | Commission Implementing Regulation 2025/1572 of 29 July 2025 laying down rules for the application of Regulation (EU) No 910/2014 of the European Parliament and of the Council as regards the format and procedures for notification of intention and verification with regard to the initiation of qualified trust services |
| [CIR 2025/1929] | Commission Implementing Regulation 2025/1929 of 29 September 2025 laying down rules for the application of Regulation (EU) No 910/2014 of the European Parliament and of the Council as regards the binding of date and time to data and establishing the accuracy of the time sources for the provision of qualified electronic time stamps |
| [CIR 2025/1942] | Commission Implementing Regulation 2025/1942 of 29 September 2025 laying down rules for the application of Regulation (EU) No 910/2014 of the European Parliament and of the Council as regards qualified validation services for qualified electronic signatures and qualified validation services for qualified electronic seals |
| [CIR 2025/1943] | Commission Implementing Regulation 2025/1943 of 29 September 2025 laying down rules for the application of Regulation (EU) No 910/2014 of the European Parliament and of the Council as regards reference standards for qualified certificates for electronic signatures and qualified certificates for electronic seals |
| [CIR 2025/1944] | Commission Implementing Regulation 2025/1944 of 29 September 2025 laying down rules for the application of Regulation (EU) No 910/2014 of the European Parliament and of the Council as regards reference standards for processes for sending and receiving data in qualified electronic registered delivery services and as regards interoperability of those services |
| [CIR 2025/1945] | Commission Implementing Regulation 2025/1945 of 29 September 2025 laying down rules for the application of Regulation (EU) No 910/2014 of the European Parliament and of the Council as regards the validation of qualified electronic signatures and of qualified electronic seals and the validation of advanced electronic signatures based on qualified certificates and of advanced electronic seals based on qualified certificates |
| [CIR 2025/1946] | Commission Implementing Regulation 2025/1946 of 29 September 2025 laying down rules for the application of Regulation (EU) No 910/2014 of the European Parliament and of the Council as regards qualified preservation services for qualified electronic signatures and for qualified electronic seals |
| [CIR 2025/2160] | Commission Implementing Regulation 2025/2160 of 27 October 2025 laying down rules for the application of Regulation (EU) No 910/2014 of the European Parliament and of the Council as regards reference standards, specifications and procedures for the management of risks to the provision of non-qualified trust services |
| [CIR 2025/2162] | Commission Implementing Regulation 2025/2162 of 27 October 2025 laying down rules for the application of Regulation (EU) No 910/2014 of the European Parliament and the Council as regards the accreditation of conformity assessment bodies performing the assessment of qualified trust service providers and the qualified trust services they provide, the conformity assessment report and the conformity assessment scheme |
| [CID 2025/2164] | Commission Implementing Decision 2025/2164 of 27 October 2025 amending Implementing Decision (EU) 2015/1505 as regards the version of the standard on which the common template for the trusted lists is based |
| [CIR 2025/2530] | Commission Implementing Regulation 2025/2530 of 16 December 2025 laying down rules for the application of Regulation (EU) No 910/2014 of the European Parliament and of the Council as regards requirements for qualified trust service providers providing qualified trust services |
| [CIR 2025/2531] | Commission Implementing Regulation 2025/2531 of 16 December 2025 laying down rules for the application of Regulation (EU) No 910/2014 of the European Parliament and of the Council as regards reference standards and specifications for qualified electronic ledgers |
| [CIR 2025/2532] | Commission Implementing Regulation 2025/2532 of 16 December 2025 laying down rules for the application of Regulation (EU) No 910/2014 of the European Parliament and of the Council as regards reference standards and specifications for qualified electronic archiving services |
| [ISO/IEC 18013-5] | ISO/IEC 18013-5, Personal identification --- ISO-compliant driving licence - Part 5: Mobile driving licence (mDL) application |
| [ISO/IEC 18013-7] | ISO/IEC 18013-7, Personal identification --- ISO-compliant driving licence - Part 7: Mobile driving licence (mDL) add-on functions |
| [ISO/IEC 23220-2] | ISO/IEC 23220-2, --- Cards and security devices for personal identification — Building blocks for identity management via mobile devices - Part 2: Data objects and encoding rules for generic eID systems |
| [ISO 3166-1] | ISO 3166-1: Codes for the representation of names of countries and their subdivisions -- Part 1: Country codes: alpha-2 country |
| [ISO 3166-2] | ISO 3166-2:2020: Codes for the representation of names of countries and their subdivisions --- Part 2: Country subdivision code |
| [ETSI TS 119 602] | ETSI TS 119 602: Electronic Signatures and Infrastructures (ESI); Lists of trusted entities; Data model |
| [ETSI TS 119 612] | ETSI TS 119 612: Electronic Signatures and Infrastructures (ESI); Trusted Lists |
| [ETSI TS 119 431-1] | ETSI TS 119 431-1 - Electronic Signatures and Infrastructures (ESI); Policy and security requirements for trust service providers; Part 1: TSP service components operating a remote QSCD / SCDev. |
| [ETSI TS 119 431-2] | ETSI TS 119 431-2 - Electronic Signatures and Infrastructures (ESI); Policy and security requirements for trust service providers; Part 2: TSP service components supporting AdES digital signature creation |
| [ETSI TS 119 432] | ETSI TS 119 432 - Electronic Signatures and Infrastructures (ESI); Protocols for remote digital signature creation |
| [ETSI EN 319 132-1] | ETSI EN 319 132-1 - Electronic Signatures and Infrastructures (ESI); XAdES digital signatures; Part 1: Building blocks and XAdES baseline signatures (XAdES) |
| [ETSI TS 119 182-1] | ETSI TS 119 182-1 - Electronic Signatures and Infrastructures (ESI); JAdES digital signatures; Part 1: Building blocks and JAdES baseline signatures |
| [ETSI EN 319 122-1] | ETSI EN 319 122-1 - Electronic Signatures and Infrastructures (ESI); CAdES digital signatures; Part 1: Building blocks and CAdES baseline signatures |
| [ETSI EN 319 162-1] | ETSI EN 319 162-1 - Electronic Signatures and Infrastructures (ESI); Associated Signature Containers (ASiC); Part 1: Building blocks and ASiC baseline containers |
| [ETSI EN 319 142] | ETSI EN 319 142-1 - Electronic Signatures and Infrastructures (ESI); PAdES digital signatures; Part 1: Building blocks and PAdES baseline signatures |
| [CEN EN 419 241-1] | CEN EN 419 241-1 -- Trustworthy Systems Supporting Server Signing - Part 1: General System Security Requirements |
| [SD-JWT VC] | SD-JWT-based Verifiable Credentials (SD-JWT VC). Retrievable from: https://datatracker.ietf.org/doc/draft-ietf-oauth-sd-jwt-vc/ |
| [RFC 2119] | RFC 2119 - Key words for use in RFCs to Indicate Requirement Levels. S. Bradner, March 1997. |
| [RFC 3339] | RFC 3339 - Date and Time on the Internet: Timestamps, G. Klyne et al., July 2002 |
| [RFC 9562] | RFC 9562 - Universally Unique IDentifiers (UUIDs), P. Leach et al., May 2024 |
| [RFC 5280] | RFC 5280 - Internet X.509 Public Key Infrastructure Certificate and Certificate Revocation List (CRL) Profile, D. Kooper et al., May 2008 |
| [RFC 3647] | RFC 3647 - Internet X.509 Public Key Infrastructure Certificate Policy and Certification Practices Framework, S. Chokhani et al., November 2003 |
| [RFC 7519] | RFC 7519 - JSON Web Token (JWT), M. Jones et al., May 2015 |
| [RFC 8259] | RFC 8259 - The JavaScript Object Notation (JSON) Data Interchange Format, T. Bray, Ed., December 2017 |
| [RFC 8610] | RFC 8610 - Concise Data Definition Language (CDDL): A Notational Convention to Express Concise Binary Object Representation (CBOR) and JSON Data Structures, H. Birkholz et al., June 2019 |
| [RFC 8943] | RFC 8943 - Concise Binary Object Representation (CBOR) Tags for Date, M. Jones et al., November 2020 |
| [RFC 8949] | RFC 8949 - Concise Binary Object Representation (CBOR), C. Bormann et al., December 2020 |
| [CSC API] | Cloud Signature Consortium API Specification v2.0, 20 April 2023 |
| [GP OMAPI] | GPD_SPE_075 Open Mobile API Specification, v3.3, July 2018, GlobalPlatform |
| [GP CS] | GPC_SPE_034 Card Specification, v2.3.1, March 2018, GlobalPlatform |
| [GSMA SAM] | GSMA Secured Applications for Mobile, v1.1, 03 November 2023, GSM Association |
| [W3C VCDM v2.0] | Sporny, M. et al, Verifiable Credentials Data Model v2.0, W3C Recommendation |
| [W3C VC-JOSE-COSE] | Jones, M. et al, Securing Verifiable Credentials using JOSE and COSE, W3C Recommendation |
| [W3C VC Data Integrity] | Sporny, M. et al, Verifiable Credential Data Integrity 1.0, W3C Recommendation |
| [W3C Digital Credentials API] | Caceres, M., Cappalli, T., Goto, S. et al, Digital Credentials API, Draft Community Group Report |
| [W3C WebAuthn] | Jeff Hodges et al, Web Authentication, An API for accessing Public Key Credentials Level 2, W3C Recommendation |
| [CTAP] | Client to Authenticator Protocol (CTAP) Review Draft, March 21, 2023. Available: https://github.com/eu-digital-identity-wallet/eudi-doc-standards-and-technical-specifications/issues/365 |
| [OpenID4VCI] | Lodderstedt, T. et al., OpenID for Verifiable Credential Issuance, OpenID Foundation. |
| [OpenID4VP] | Terbu, O. et al., OpenID Connect for Verifiable Presentations, OpenID Foundation. |
| [OIDC] | Sakimura, N. et al., OpenID Connect Core 1.0, OpenID Foundation. |
| [EKYC] | Lodderstedt, T. et al., OpenID Connect for Identity Assurance Claims Registration 1.0, OpenID Foundation. |
| [EKYC Schema] | Lodderstedt, T. et al., OpenID Identity Assurance Schema Definition 1.0, OpenID Foundation. |
| [HAIP] | Yasuda, K. et al, OpenID4VC High Assurance Interoperability Profile, OpenId Foundation. |
| [IANA-JWT-Claims] | IANA JSON Web Token Claims Registry |
| [Topic 6] | Annex 2 - Relying Party authentication and User approval |
| [Topic 7] | Annex 2 - Attestation revocation and revocation checking |
| [Topic 9] | Annex 2 - Wallet Unit Attestation |
| [Topic 10] | Annex 2 -Issuing a PID or attestation to a Wallet Unit |
| [Topic 11] | Annex 2 - Pseudonyms |
| [Topic 12] | Annex 2 - Attestation Rulebooks |
| [Topic 16] | Annex 2 - Signing documents with a Wallet Unit |
| [Topic 18] | Annex 2 - Combined presentations of attributes |
| [Topic 19] | Annex 2 - User Navigation requirements (Dashboard logs for transparency) |
| [Topic 24] | Annex 2 - User identification in proximity scenarios |
| [Topic 25] | Annex 2 - Unified definition and controlled vocabularies for attributes |
| [Topic 27] | Annex 2 - Registration of PID Providers, Providers of QEAAs, PuB-EAAs, and (non-qualified) EAAs, and Relying Parties |
| [Topic 29] | Annex 2 - Representation paradigm |
| [Topic 30] | Annex 2 - Interaction between Wallet Units |
| [Topic 31] | Annex 2 - PID Provider, Wallet Provider, Attestation Provider, and Access Certificate Authority notification and publication |
| [Topic 34] | Annex 2 - Migrate to a different Wallet solution |
| [Topic 37] | Annex 2 - QES -- Remote Signing - Technical Requirements |
| [Topic 38] | Annex 2 - Wallet Unit revocation |
| [Topic 40] | Annex 2 - Wallet Instance installation and Wallet Unit activation and management |
| [Topic 42] | Annex 2 - Requirements for QTSPs to access Authentic Sources |
| [Topic 43] | Annex 2 - Embedded disclosure policies |
| [Topic 44] | Annex 2 - Relying Party registration certificates |
| [Topic 48] | Annex 2 - Blueprint for requesting data deletion to Relying Parties |
| [Topic 50] | Annex 2 - Blueprint to report unlawful or suspicious request of data |
| [Topic 51] | Annex 2 - PID or attestation deletion |
| [Topic 52] | Annex 2 - Relying Party intermediaries |
| [Topic 53] | Annex 2 - Zero-Knowledge Proofs |
| [Topic 54] | Annex 2 - Accessibility |
11 Annexes
- Definitions - Annex 1
- High Level Technical Requirements - Annex 2
- High Level Technical Requirements by topic - Annex 2.02
- High Level Technical Requirements by category - Annex 2.03
- Rulebooks - Annex 3:
- Service Blueprints - Annex 4:
- Blueprint Initialisation and activation - Annex 4.1
- Blueprint Online identification and authentication - Annex 4.2
- Blueprint Issuing mDL - Annex 4.3
- Blueprint Presenting mDL (proximity-supervised) - Annex 4.4
- Blueprint Presenting mDL (proximity-unsupervised) - Annex 4.5
- Blueprint Remote QES -- Creating a signature for authentication / authorisation - Annex 4.6
- Blueprint Remote QES - Enrolment - Annex 4.7
- Blueprint Remote QES - Creating a signature channelled by a Wallet Unit - Annex 4.8
- Blueprint Remote QES - Creating a signature channelled by Relying Party - Annex 4.9
- Blueprint QES -- View history of signatures - Annex 4.10
- Blueprint Local QES - Enrolment - Annex 4.11
- Blueprint Local QES -- Creating a signature - Annex 4.12
- Design Guides - Annex 5: